Fig. 2
From: Polyubiquitin chain-induced p62 phase separation drives autophagic cargo segregation

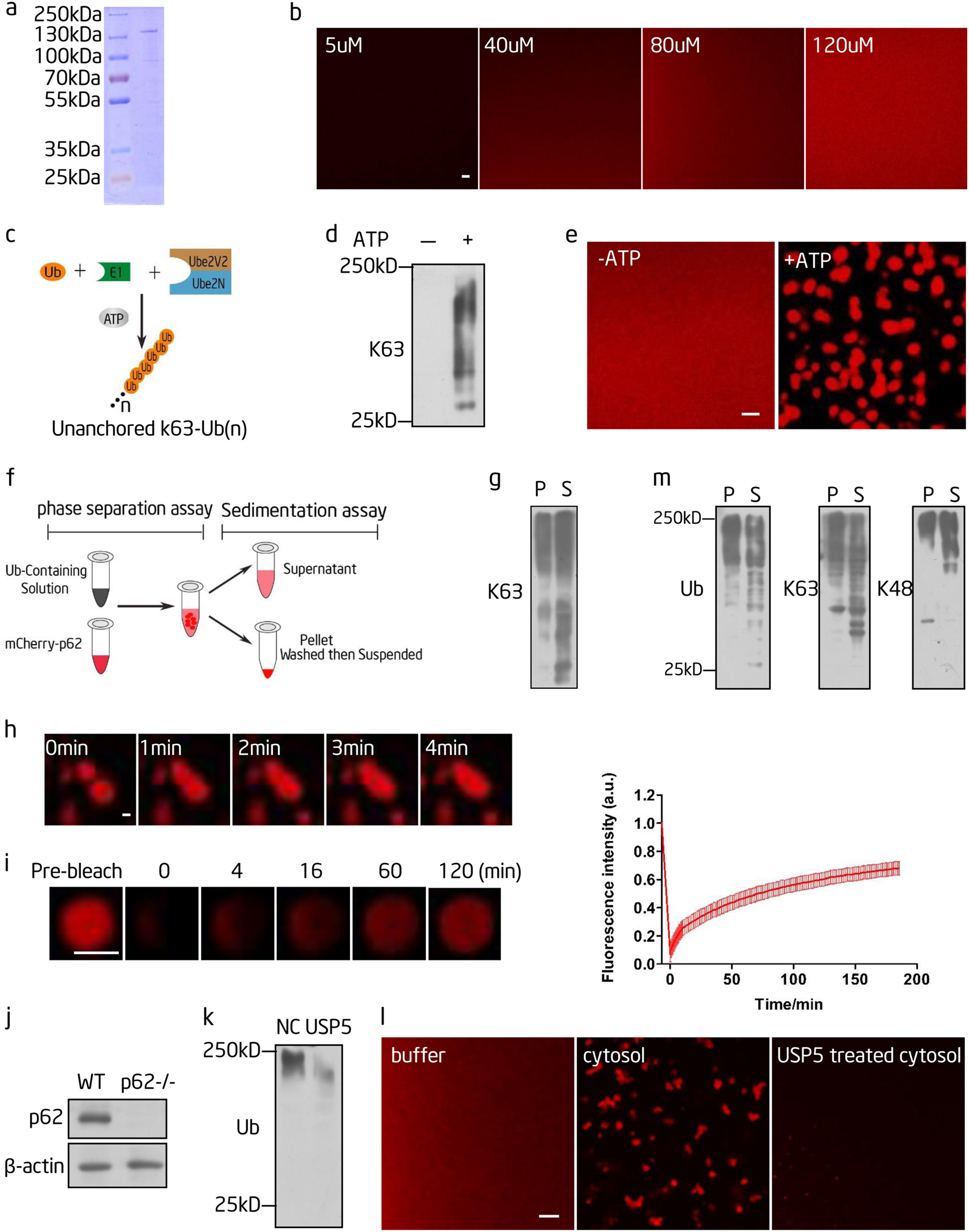
Polyubiquitin chains induce p62 phase separation in vitro. a The purity of purified mCherry-p62 was analyzed by Coomassie blue staining. b The indicated concentrations of mCherry-p62 were incubated in phase separation assay buffer and visualized by confocal microscopy. Scale bar, 5 µm. c Schematic diagram of the reaction to synthesize K63 polyubiquitin chains in vitro. Ub, monoubiquitin; E1, Ubiquitin-activating enzyme E1; Ube2V2/Ube2N, an E2 complex. d The in vitro K63 polyubiquitin chain synthesis reaction with (+) and without (-) ATP was analyzed by western blot with an anti-K63 polyubiquitin chain antibody. e mCherry-p62 was mixed with the in vitro-synthesized K63 polyubiquitin chain from d and visualized by confocal microscopy. mCherry-p62, 20 µM; monoubiquitin, 80 µM. Scale bar, 5 µm. f Schematic diagram of the sedimentation assay to separate the condensed liquid droplets and the supernatant. g The phase separation reaction from e was separated by centrifugation as shown in f and the pellet (p62 droplets) and supernatant were analyzed by western blot using an anti-K63 polyubiquitin chain antibody. S, supernatant; P, pellet. h Fusion of p62 droplets formed during the in vitro phase separation process in e. Scale bar, 1 µm. i Left panels: fluorescence intensity recovery of a p62 droplet formed in vitro in the presence of K63 polyubiquitin chains after half-bleaching. Scale bar, 2 µm. Right panel: quantification of fluorescence intensity recovery in the bleached region of p62 droplets (n = 3). j Western blot analysis of wild type and p62−/− cells with the indicated antibodies. k The S150 cytosolic fraction from p62−/− cells was pretreated with and without the deubiquitinating enzyme USP5 (0.025 mg/mL) for 2 h and analyzed by western blotting using an anti-ubiquitin antibody. l mCherry-p62 was mixed with the S150 cytosolic fraction pretreated with or without the deubiquitinating enzyme USP5 from p62−/− cells and the reaction was visualized by confocal microscopy. mCherry-p62, 40 µM; cytosol, 90 mg/mL. Scale bar, 5 µm. m p62 droplets and supernatant from l were separated by centrifugation and analyzed by western blot using antibodies against ubiquitin, K63 polyubiquitin chains and K48 polyubiquitin chains. S supernatant, P pellet