Fig. 7
From: Destabilization of linker histone H1.2 is essential for ATM activation and DNA damage repair

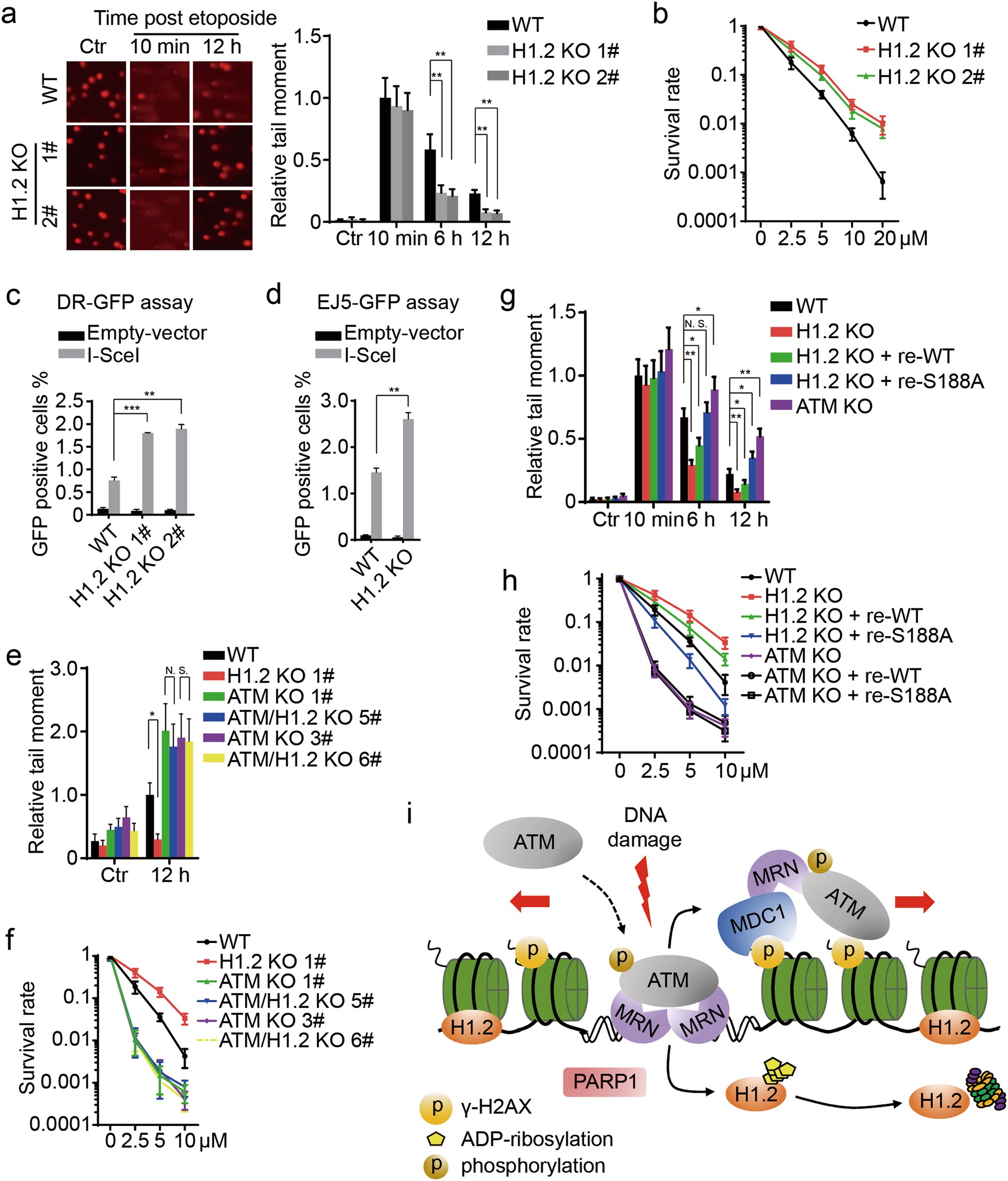
Linker histone H1.2 dissociation and destabilization are required for DNA repair and cell survival. a, b Wild-type and H1.2 KO (1# and 2#) HeLa cells were analyzed by comet and colony formation assays. The tail moment of wild-type cells at 10 min post treatment was normalized to 1. The data represent the mean ± SD. c Wild-type and H1.2 KO (1# and 2#) DR-GFP U2OS cells were analyzed by DR-GFP assay. The data represent the mean ± SD. d Wild-type and H1.2 KO pEJ5-GFP U2OS cells were analyzed by EJ5-GFP assay. The data represent the mean ± SD. e, f Wild-type, H1.2 KO (1#), two ATM KO (1# and 3#) and two ATM/H1.2 double KO (5# and 6#) HeLa cells were analyzed by comet and colony formation assays. The tail moment of wild type cells at 12 h post treatment was normalized to 1. The data represent the mean ± SD. g, h Wild-type, H1.2 KO (1#), H1.2 KO (1#) with reintroduced wild type or S188A mutated H1.2, and ATM KO (1#) HeLa cells were analyzed by comet and colony formation assays. ATM KO (1#) HeLa cells with reintroduced wild-type or S188A mutated H1.2 were also analyzed by colony formation assay. The tail moment of wild-type cells at 10 min post treatment was normalized to 1. The data represent the mean ± SD. i A schematic model for the dynamic regulation of ATM by H1.2. In the absence of DNA damage, H1.2 binds to the chromatin and blocks the interactions between ATM and MRN to prevent the recruitment and activation of ATM. Upon DNA damage, PARP1 is activated to PARylate and displace H1.2 from chromatin, whereby ATM is permitted to be recruited and activated by MRN and DNA breaks. Activated ATM, which is amplified by an ATM-MDC1-MRN positive feedback loop, drives the DNA damage response through phosphorylation of a wide spectrum of substrates, including H2AX