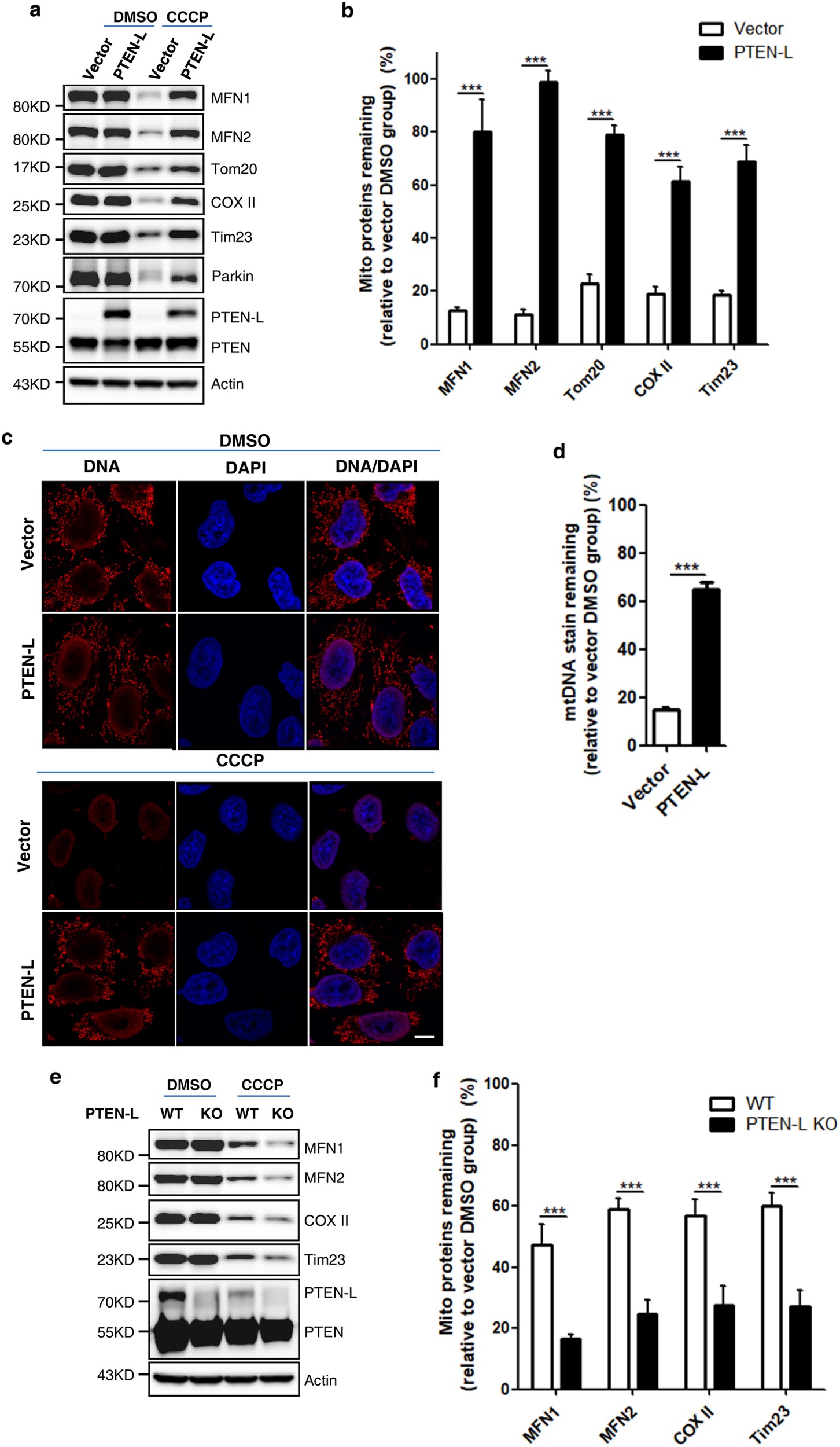
Fig. 2

PTEN-L negatively regulates mitophagy induced by various mitochondria-damaging agents. a YFP-Parkin-HeLa cells with PTEN-L stable expression or control vector were treated with CCCP (5 µM) for 24 h and immunoblotting for mitochondrial proteins was performed as indicated. b Quantification of mitochondrial proteins from a. c Degradation of mtDNA. Representative images of YFP-Parkin-HeLa cells with PTEN-L stable expression and control vector immunostained to label mtDNA (red) after treatment with CCCP (5 µM) for 24 h. d Quantification of mtDNA from > 300 cells per group. Scale bar, 10 µm. e Wild-type (WT) and PTEN-L KO YFP-Parkin-HeLa cells were treated with CCCP (4 µM) for 24 h and immunoblotting was performed as indicated. f Quantification of data from e. Data in b, d, f are presented as mean ± SD from three independent experiments. ***P < 0.001 (two-way ANOVA, b and f), ***P < 0.0001 (Student’s t-test, d)