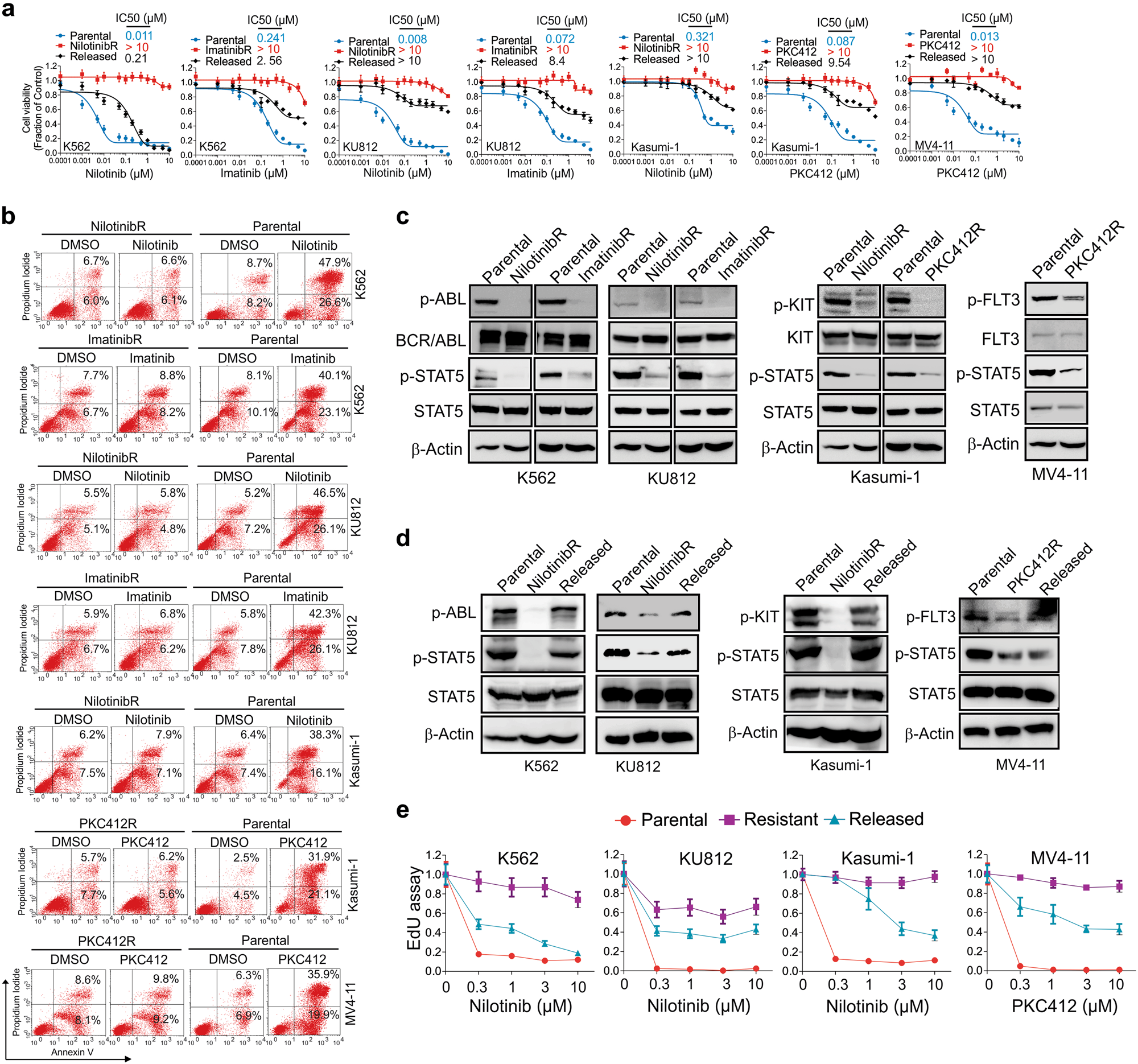
Fig. 1

TKI-resistant phenotypes are reversible. a CCK-8 assays in parental, resistant and released cells treated with nilotinib, imatinib or PKC412 for 72 h. The data represent two independent experiments with 8 repeats in total. b Flow cytometry assays in parental and resistant cells treated with 1 µM nilotinib, imatinib or PKC412 for 72 h. c Western blotting of parental and resistant cells. d Western blotting of resistant cells cultured in drug-free medium for 15 days. The resistant cells growing in drug-containing medium and the respective parental cells were used as controls. e The parental, resistant and released cells were treated with 0.3, 1, 3 or 10 µM indicated drugs for 72 h, incubated with 10 µg/ml EdU for 1–2 h and subjected to flow cytometry for EdU incorporation. Experiments were performed in three biological replicates. In b–d, data represent three independent experiments