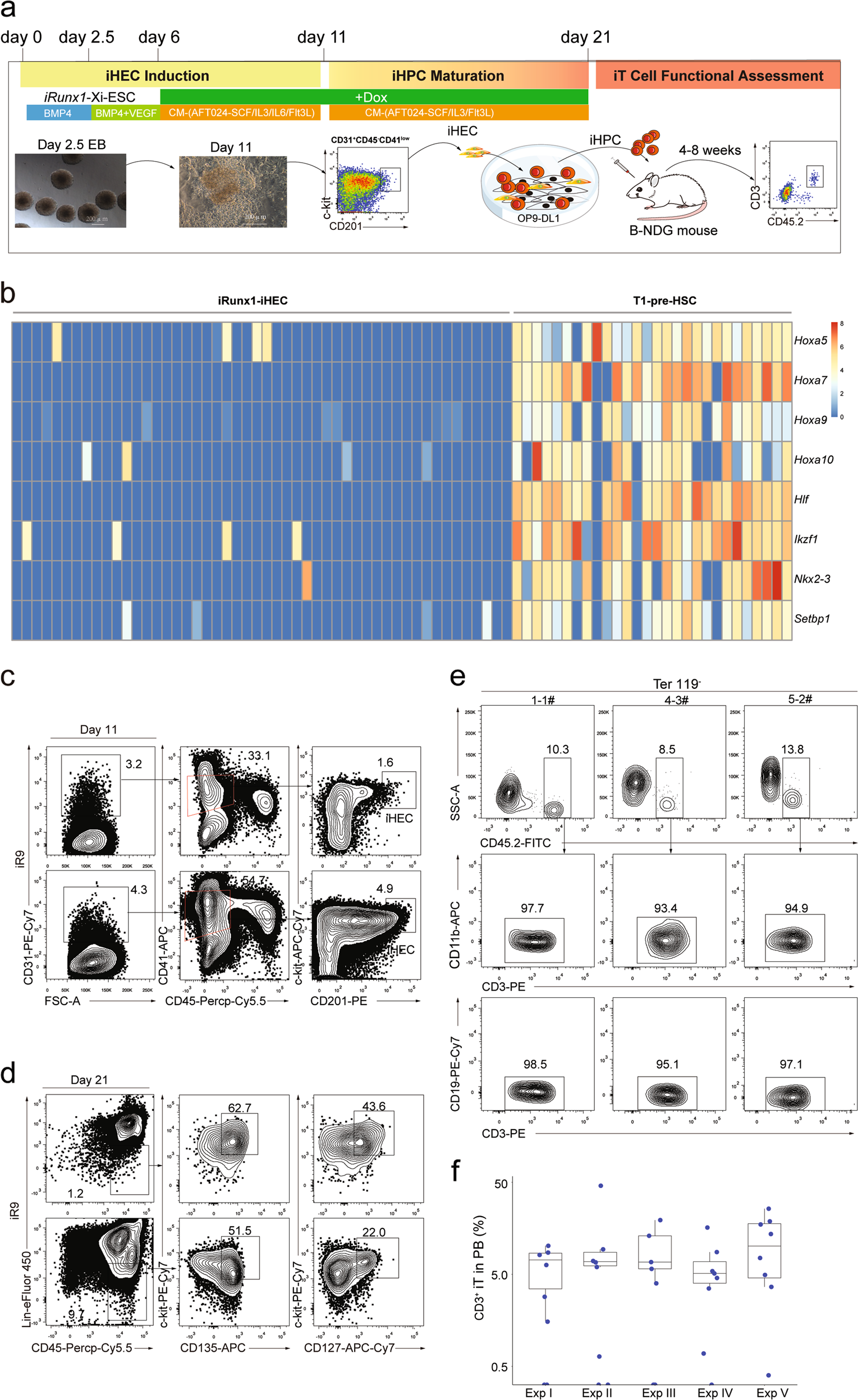
Fig. 1
From: Guiding T lymphopoiesis from pluripotent stem cells by defined transcription factors

T cell regeneration in vivo from iRunx1-p2a-Hoxa9-edited embryonic stem cells. a The strategy of stepwise T lineage induction by defined transcription factors. iRunx1-ESC, and iRunx1-Xi-ESC lines (C57BL/6 background, CD45.2 strain) were used for T cell lineage induction. Xi means one of the eight transcription factors Hoxa5, Hoxa7, Hoxa9, Hoxa10, Hlf, Ikzf1, Nkx2-3, Setbp1. b Heatmaps of the eight transcription factors abundantly expressed in embryonic pre-HSCs but rarely expressed in iRunx1-ESC-derived iHECs. The expression value (TPM) of each gene was converted by log2 and illustrated by pheatmap (R package). One column represents one cell repeat. (iRunx1-iHEC, n = 50 single cells, T1-pre-HSC, n = 28 single cells). c Sorting gates of iHEC population at day 11 derived from iRunx1-Hoxa9-ES line (iR9-ESC). Two representative plots from five independent experiments are shown. d Immuno-phenotypes of pre-thymic progenitors in induced hematopoietic progenitor cells from iHECs after ten-day maturation. Two representative plots from five independent experiments are shown. Lin was defined as CD2−CD3−CD4−CD8−CD11b−Gr1−Ter119−CD19−NK1.1−TCRγδ−. Pre-thymic progenitors were defined as Lin−c-kit+CD127+/CD135+. e Pluripotent stem cell-derived T cells in peripheral blood (PB) of B-NDG mice were analyzed by flow cytometry 4 weeks after transplantation. One million iHEC-derived hematopoietic cells were transplanted into individual B-NDG mice (CD45.1+) irradiated by X-ray (2.25 Gy). Three representative mice from five independent experiments were analyzed. f Summary of pluripotent stem cell-derived T cells in PB of individual B-NDG mice from five independent experiments. Forty B-NDG mice transplanted with ESC-derived iHPCs were analyzed. The box plot shows the percentage of the CD3+ iT cells in PB, the percentage values were illustrated by ggplot2 (R package). A base-10 logarithmic scale was used for the Y-axis. One point represents one mouse