Fig. 3
From: Transferrin plays a central role in coagulation balance by interacting with clotting factors

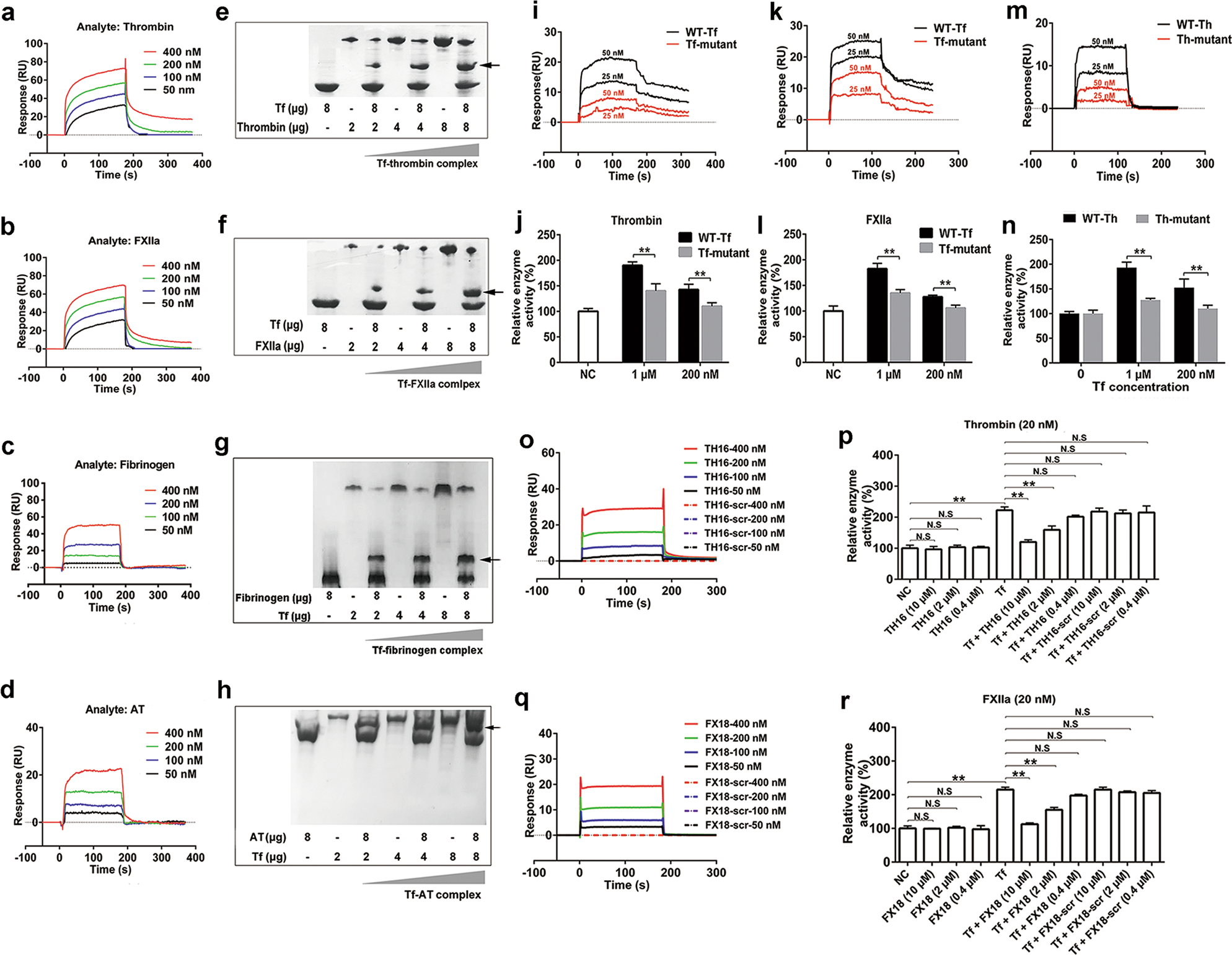
Interactions between transferrin and clotting factors. a–d SPR analysis of the interaction between transferrin and thrombin (a), FXIIa (b), fibrinogen (c) or antithrombin (AT) (d). e, f Native gel shift analysis of interaction between transferrin (8 μg) and thrombin (2, 4, and 8 μg) (e) or FXIIa (2, 4, and 8 μg) (f). g, h Native gel shift analysis of interaction between transferrin (2, 4, and 8 μg) and fibrinogen (8 μg) (g) or AT (8 μg) (h). Arrows indicate the complexes of transferrin–thrombin, transferrin–FXIIa, transferrin–fibrinogen or transferrin–AT. i, k SPR analysis of the interaction between wild-type transferrin (WT-Tf) or transferrin mutant (E333,338R) and thrombin (i) or FXIIa (k). j, l Effects of wild-type transferrin and transferrin mutant on enzymatic activity of thrombin (j) and FXIIa (l). m SPR analysis of the interaction between transferrin and wild-type thrombin (WT-Th) or thrombin mutant (Th-mutant, R117,122A). n Effects of transferrin on enzymatic activity of wild-type thrombin and thrombin mutant. o, q SPR analysis of interaction between transferrin and TH16 or TH16-scr (scrambled control of TH16) (o), and FX18 or FX18-scr (scrambled control of FX18) (q). p Effects of TH16 and TH16-scr on potentiating activity of transferrin on thrombin. r Effects of FX18 and FX18-scr on the potentiating activity of transferrin on FXIIa. Data represent mean ± SD of six independent experiments, **P < 0.01 by unpaired t-test (j, l, n). **P < 0.01 by one-way ANOVA with Dunnett’s post hoc test (p, r). Tf: transferrin