Fig. 4
From: Transferrin plays a central role in coagulation balance by interacting with clotting factors

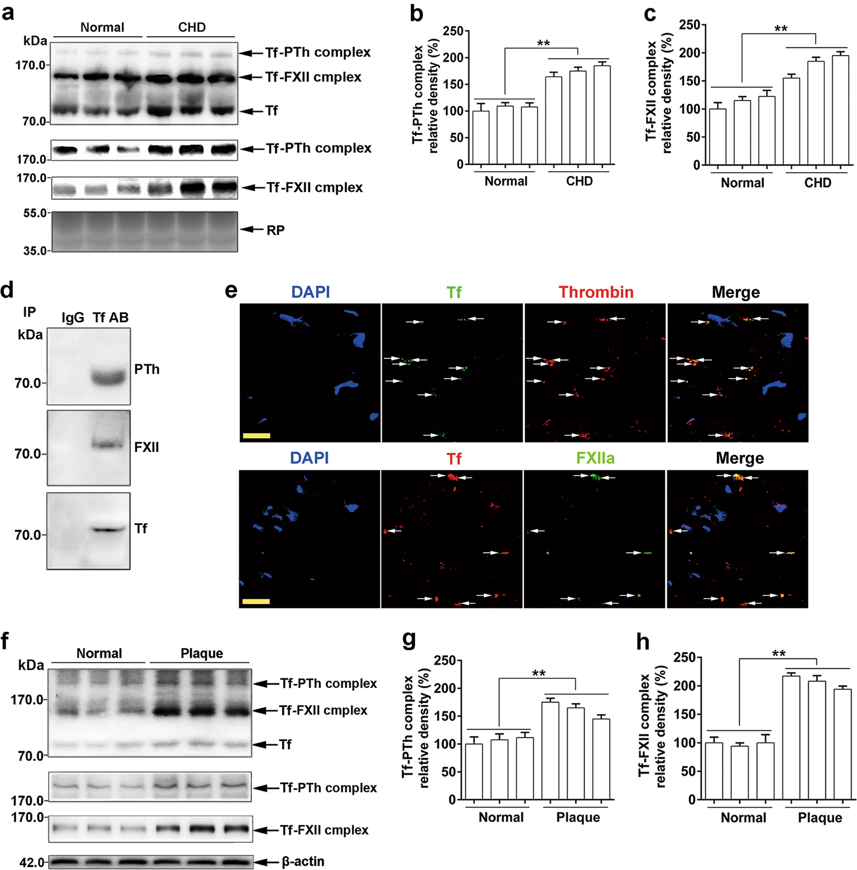
Elevated levels of transferrin–thrombin/FXIIa complexes in CHD patient plasma and atherosclerotic plaque. a Western blot analysis of transferrin–prothrombin (Tf–PTh) and transferrin–FXII complexes in healthy (Normal) and CHD plasma. Red Ponceau (RP)-stained blots were uesd as the loading control. b, c Quantification of the transferrin–PTh (b) and transferrin–FXII (c) complexes. d Co-immunoprecipitation of transferrin and prothrombin or FXII in human normal plasma. e Human atherosclerotic plaque was labeled with either anti- transferrin antibody (green) or anti-thrombin antibody (red) to detect presence of the transferrin–thrombin complex (top), or labeled with either anti-transferrin antibody (red) or anti-FXIIa antibody (green) to detect presence of the transferrin–FXIIa complex (bottom). Cell nuclei were labeled with DAPI. Arrows indicate transferrin–thrombin- or transferrin–FXIIa-positive structures. Scale bar represents 30 μm. Images are representative of at least three independent experiments. f–h Western blot analysis (f) and quantification of transferrin–prothrombin complex (g) and the transferrin–FXII complex (h) in the supernatants of the homogenized thoracic aorta tissue from normal controls and atherosclerotic patients. Data represent mean ± SD (n = 12), **P < 0.01 by unpaired t-test. Tf: transferrin