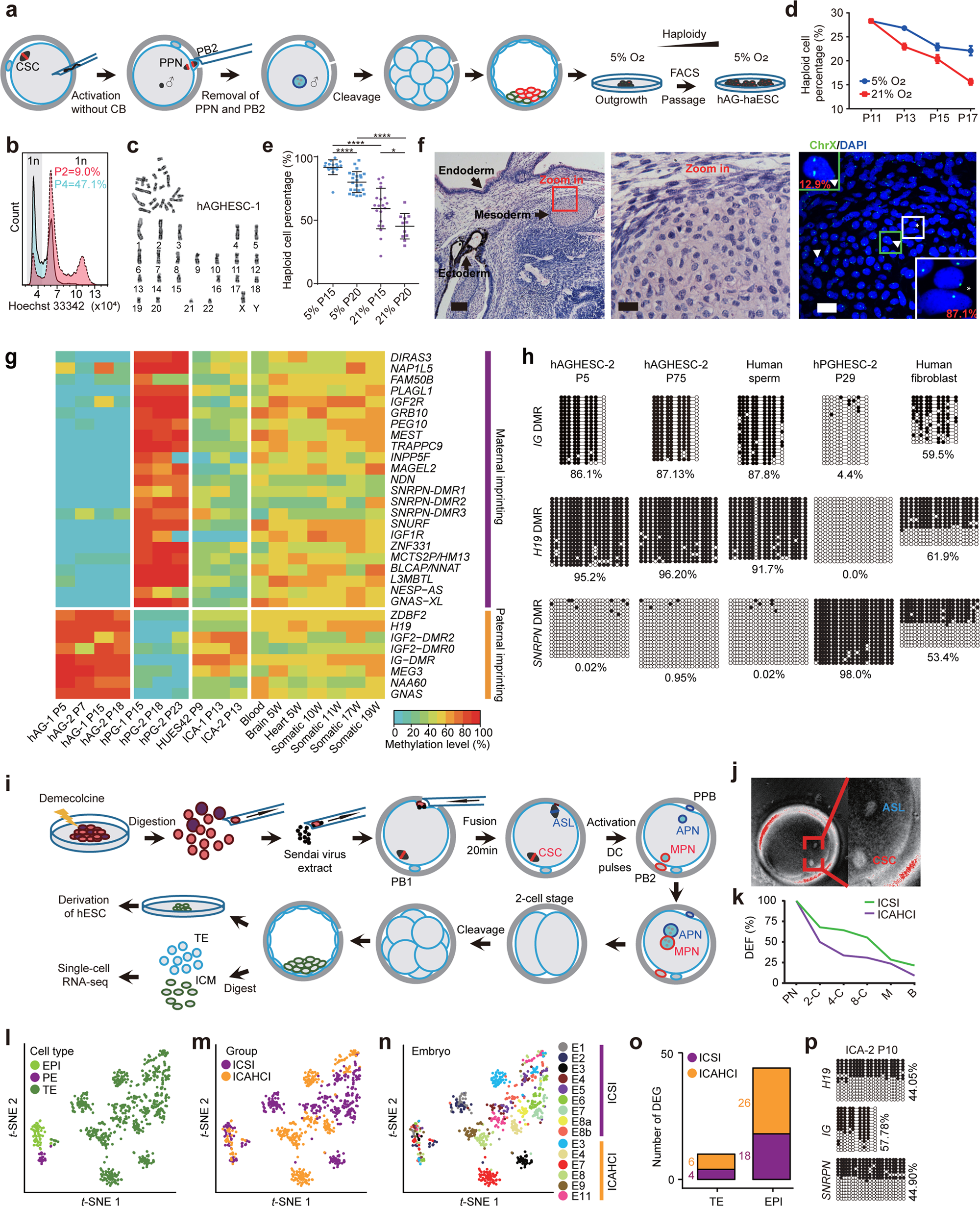
Fig. 1: Derivation and application of human androgenetic haploid embryonic stem cells (hAG-haESCs).
From: In vitro expansion of human sperm through nuclear transfer

a Experimental diagram of deriving hAG-haESCs. CSC, chromosome-spindle complex; PPN, pre-pronucleus; PB2, second polar body; FACS, fluorescence-activated cell sorting; CB, cytochalasin B. b A stable hAG-haESC line, hAGHESC-2, was generated after one round of FACS enrichment of haploid cells. The percentage of haploid cells (G1 phase) was elevated from 9.0% (red) to 47.1% (cyan) after one round of enrichment. c G-banding analysis of hAGHESC-1 revealed the normal haploid complement of 23 chromosomes (22 + X). d The percentages of haploid cells in hAGHESC-1 during cell passaging under 5% O2 and 21% O2. A total of 1 × 105 cells (passage 11) from the same well under 5% O2 were used for haploidy analysis for each group under 5% O2 or normoxia. Experiments were repeated three times independently, with similar results. e DNA FISH of chromosome X analysis of haploid cells in hAGHESC-1. Same number of cells at passage 12 from one well were used for culture under 5% and 21% O2, respectively. DNA FISH was performed at passage 15 and passage 20. Two-tailed student’s t-test. ****P < 0.0001; *P < 0.05. f Histological image of teratoma section derived from hAGHESC-2 (left, scale bar, 100 μm). Endoderm (respiratory epithelium), mesoderm (cartilage) and ectoderm (pigmentary epithelium) are shown in the left panel. Red box is magnified in Middle (scale bar, 20 μm) and Right (DNA FISH image, scale bar, 20 μm). *, haploid nucleus; ▲, diploid nucleus. ChrX, green. g DNA methylation profiles of known imprinting control regions in human sperm- and oocyte-originated haESCs using WGBS analysis. hAG-1 and hAG-2 are two sperm-originated haESC lines derived in this study. hPG-1 and hPG-2 are two oocyte-originated haESCs derived in our previous study.2 HUES42 is a diploid ESC line derived from ICSI blastocysts in this study. ICA-1 and ICA-2 are two diploid ESC lines derived from ICAHCI blastocysts (see Fig. 1i and Supplementary information, Fig. S5). Blood is a somatic control collected and sequenced in this study. Six somatic samples from column 12 to column 17 are from previously reported data.15 h DNA methylation analysis of the DMRs of H19, IG and SNRPN in hAGHESC-2 cells (passages 5 and 75), hPGHESC-2 cells (passage 29), human sperms, and fibroblasts. Filled and open circles represent methylated and unmethylated CpG sites, respectively. i Schematic diagram of generation of reconstructed embryos with hAG-haESCs (termed ICAHCI embryos), followed with characterization of resulting blastocysts. ASL, androgenetic spindle-like structure; MPN, maternal pronucleus; APN, androgenetic pronucleus; PPB, pseudopolar body; PB2, second polar body; TE, trophectoderm; and ICM, inner cell mass. j The representative spindle-viewer image of reconstructed embryos after fusion between MII oocytes and hAG-haESCs. Two spindle-like structures (ASL and CSC) in the red box in the left image is magnified in the right image. k Developmental efficiency of the ICAHCI and control ICSI embryos. l–n t-distributed stochastic neighbor embedding (t-SNE) based on protein-coding genes showing unbiased clustering results of single cells in the ICAHCI and ICSI blastocysts. Cells are colored based on cell types (l), experiment groups (m) and embryos (n), respectively. ICSI_E8a/b in n represent two ICSI embryos generated with the oocytes and sperm from the same pair of donors. EPI, Epiblast; and PE, primitive endoderm. o The numbers of differentially expressed genes (DEGs) in TE and EPI between ICAHCI and ICSI embryos. The threshold of DEGs is 4-fold change. Violet, highly expressed in ICSI groups; yellow, highly expressed in ICAHCI groups. p Methylation analysis of the DMRs of H19, IG and SNRPN in ICA-2 cells (passage 10).