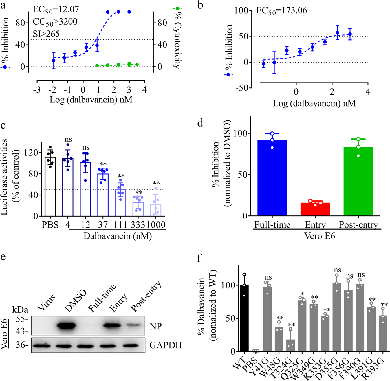
Fig. 3: Antiviral activity of dalbavancin against SARS-CoV-2 in vitro.

a Vero E6 cells were pre-incubated with indicated concentrations of dalbavancin for 1 h and cells were infected with SARS-CoV-2 at an MOI of 0.01. After 72 h, viral yield in cell supernatant was quantified by qRT-PCR. Cytotoxicity of these drugs to Vero E6 cells was measured by CCK-8 assays. Left and right y-axis of graphs represent mean % inhibition of virus yield and cytotoxicity of drugs, respectively. Experiments were performed in triplicate. CC50, half-cytotoxic concentration; SI, selectivity index. b After 1 h pre-incubation with different doses of dalbavancin, Caco-2 cells were infected with SARS-CoV-2 at an MOI of 0.01 for 72 h. The viral yield in the cell supernatant was quantified by qRT-PCR. c Inhibition of SARS-CoV-2 spike pseudo-virion entry by dalbavancin. HEK293/hACE2 cells were pre-incubated with indicated concentrations of dalbavancin, and then SARS-CoV-2 pseudo-virions were added to HEK293/hACE2 cells. At 48 hpi, transduction efficiency was measured according to luciferase activities. Means ± SD from at least three independent experiments with technical triplicates are shown. d, e Time-of-addition experiment of dalbavancin. For “Full-time” treatment, Vero E6 cells were pre-treated with testing drug (1 μM) for 0.5 h, and virus was then added to allow attachment for 1 h. Afterwards, the virus–drug mixture was removed, and the cells were cultured with dalbavancin (1 μM) at 24 hpi. For “Entry” treatment, dalbavancin (1 μM) was added to the cells for 0.5 h before viral attachment, and at 1 hpi., the virus–drug mixture was replaced with fresh culture medium and maintained for 24 h. For “Post-entry” experiment, dalbavancin (1 μM) was added at 0.5 hpi, and maintained for 24 h. Cells were infected with SARS-CoV-2 at an MOI of 0.05, and virus yield in the infected cell supernatants was quantified by qRT-PCR (d) and NP expression in infected cells was analyzed by western blot (e). f ACE2 mutant (2 μg) was incubated with dalbavancin (10 μg), anti-ACE2 antibody (1 μg), and protein A agarose (40 μL) overnight. After co-IP treatment, dalbavancin was analyzed by LC-MS/MS. Wild-type ACE2 (WT) and PBS were used as positive and negative control, respectively. Statistical significance was measured by two-way analysis of variance (ANOVA) compared with control group. ns, not significant, **P < 0.05, **P < 0.01.