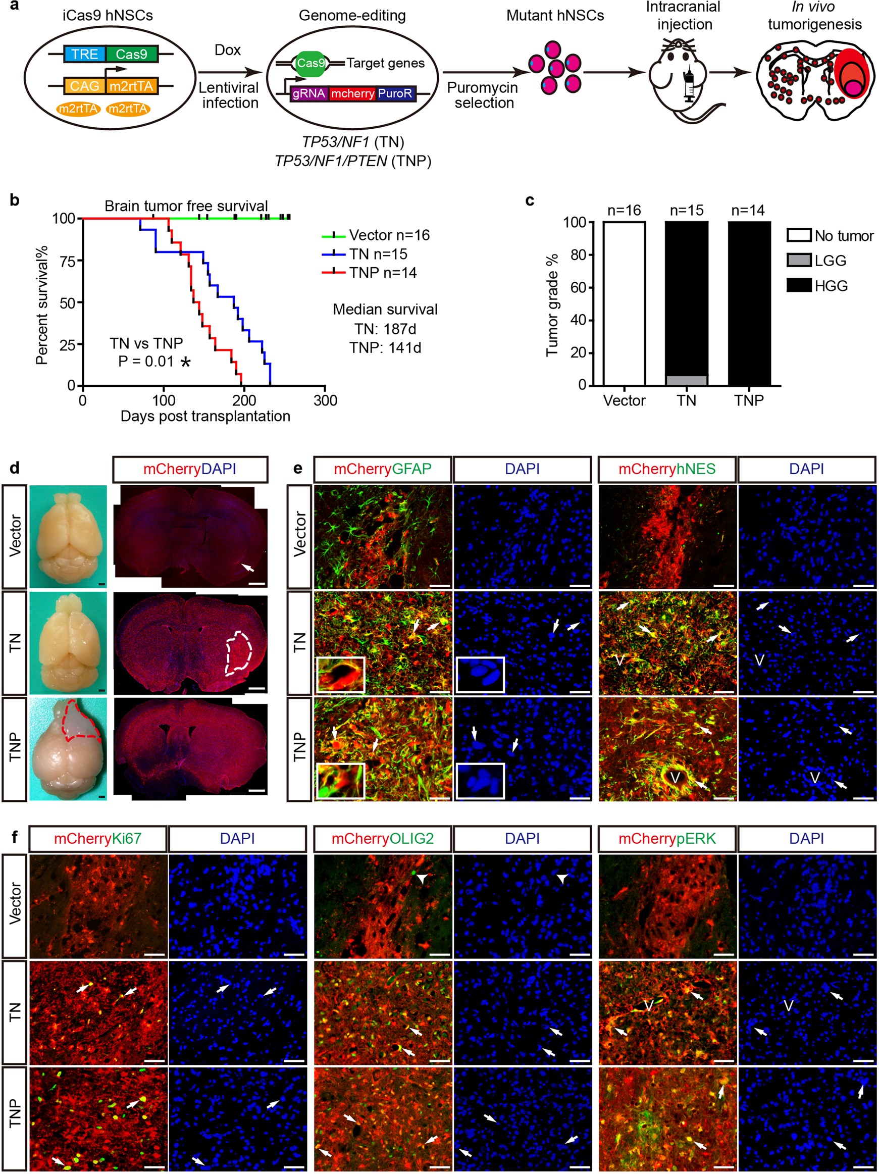
Fig. 1: TN and TNP hNSCs generate HGGs in vivo with high penetrance.

a Workflow to generate HGGs from iCas9 hNSCs. b The brain-tumor-free survival curves of Vector, TN, and TNP mice. n, the number of animals. P value, Log-rank (Mantel-cox) test. c The percentage of mice diagnosed with no tumor, LGG, and HGG in control and mutant groups. d Left: whole-mount view of end-stage Vector, TN, and TNP brains. Red dashed lines, an overt tumor in the TNP brain. Right: low magnification view of the progeny of transplanted cells marked by mCherry/DAPI in coronal brain sections at the end stage. Arrow, mCherry+ cells in the Vector brain. White dashed lines, the central focal tumor area with high cellularity in the TN brain. e, f Immunofluorescence (IF) co-labeling of mCherry with GFAP, hNES, Ki67, OLIG2, and pERK on serial brain sections from end-stage Vector, TN, and TNP mice. DAPI, nuclei. Insets, mCherry+GFAP+ tumor cells surrounding the neuronal nuclei. Arrows, co-labeled cells. Arrowheads, OLIG2+mCherry– cells. V, blood vessel. Scale bars, 1 mm (d); 50 μm (e, f).