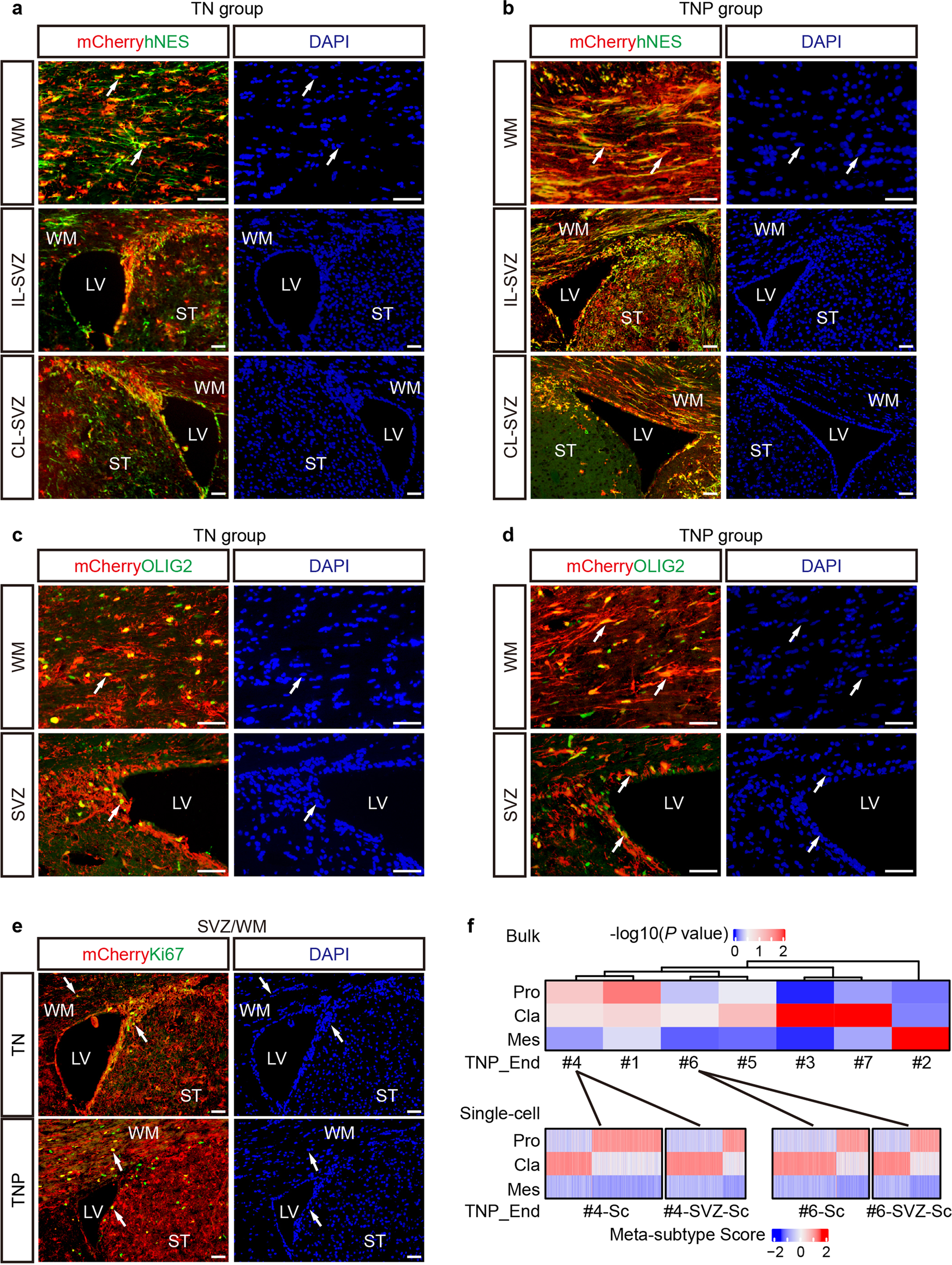
Fig. 2: TN and TNP tumors histologically and transcriptionally resemble human GBM.

a, b IF for mCherry/hNES in the WM and SVZ ipsilateral (IL) and contralateral (CL) to the transplantation sites in end-stage TN (a) and TNP (b) brains. c–e IF for mCherry/OLIG2 (c, d) and mCherry/Ki67 (e) in the WM and SVZ of end-stage TN and TNP brains. Arrows, co-labeled cells. LV, lateral ventricle. ST, striatum. WM, white matter. Scale bars, 50 μm. f Top: Heatmap of the P values (–log10) of GBM subtypes for bulk TNP samples at the end stage based on ssGSEA analysis. Bottom: Heatmap of the meta-subtype score for each single cell in TNP End and EndSVZ samples. Lines link samples from the same mouse.