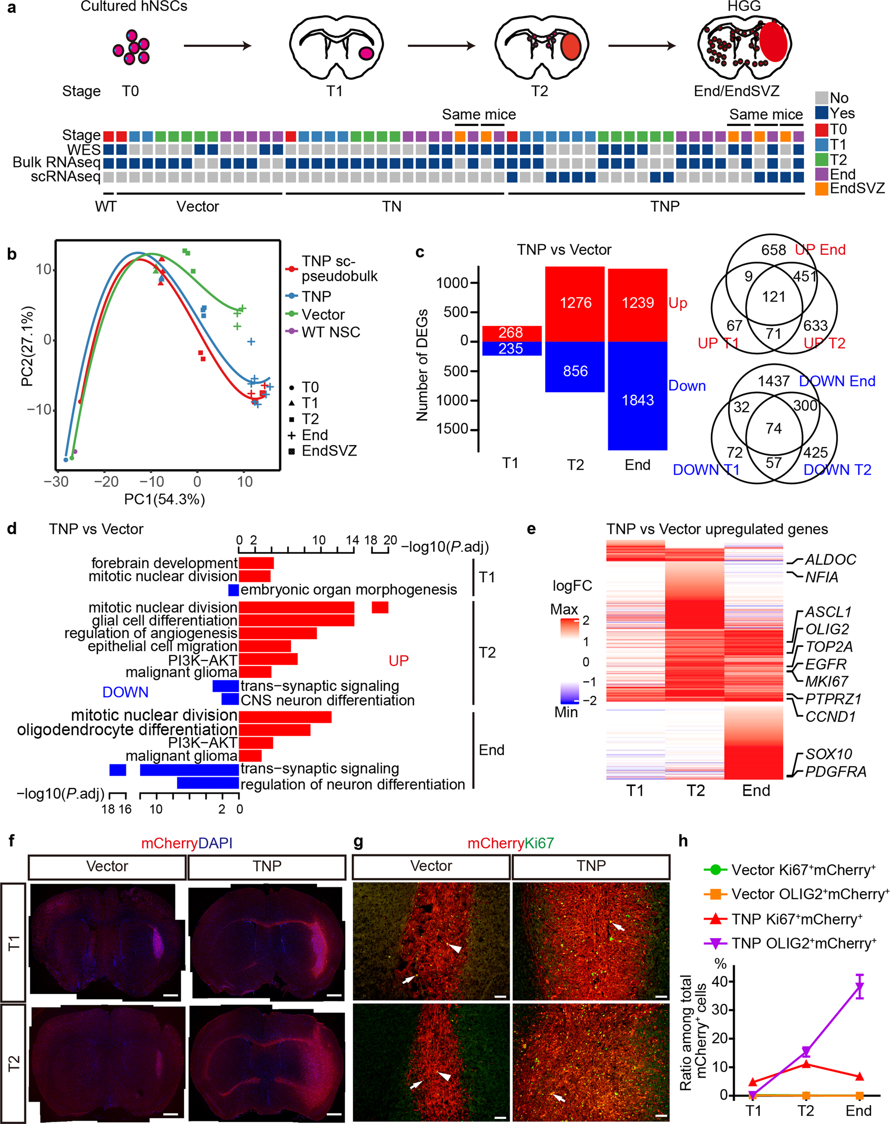
Fig. 3: T2 represents an important stage of divergence between tumorigenesis and normal differentiation.

a Scheme for sample collection of wild type (WT), Vector, TN, and TNP groups at four stages for WES, bulk RNA-seq, and scRNA-seq. b Principle component analysis (PCA) of bulk RNA-seq and single-cell pseudo-bulk of WT, Vector, and TNP samples at different stages. Dots and curves are colored by sample groups. Shapes represent different stages. c Left: The number of DEGs in TNP vs Vector at T1, T2, and End. Right: Venn diagrams illustrating the relationship of significantly upregulated (top) or downregulated (bottom) genes in TNP vs Vector at each stage. d Gene ontology enrichment analyses of DEGs in TNP vs Vector at each stage showing representative terms and adjusted P values (–log10). e Heatmap of the log2 fold-change for significantly upregulated genes in TNP vs Vector at each stage. f Low magnification view of mCherry+ DAPI+ cells in Vector and TNP brains at T1 and T2. Scale bars, 1 mm. g IF for mCherry/Ki67 in the central regions of Vector and TNP cells at T1 and T2. Triangular arrowhead, autofluorescent debris without DAPI staining. Arrows, co-labeled cells. Scale bars, 100 μm. h The ratio of Ki67+mCherry+ cells and OLIG2+mCherry+cells among total mCherry+ cells in Vector and TNP brains at each stage.