Fig. 3: CathD exhibits slingshot-like phosphatase activity in cofilin activation.
From: The noncanonical role of the protease cathepsin D as a cofilin phosphatase

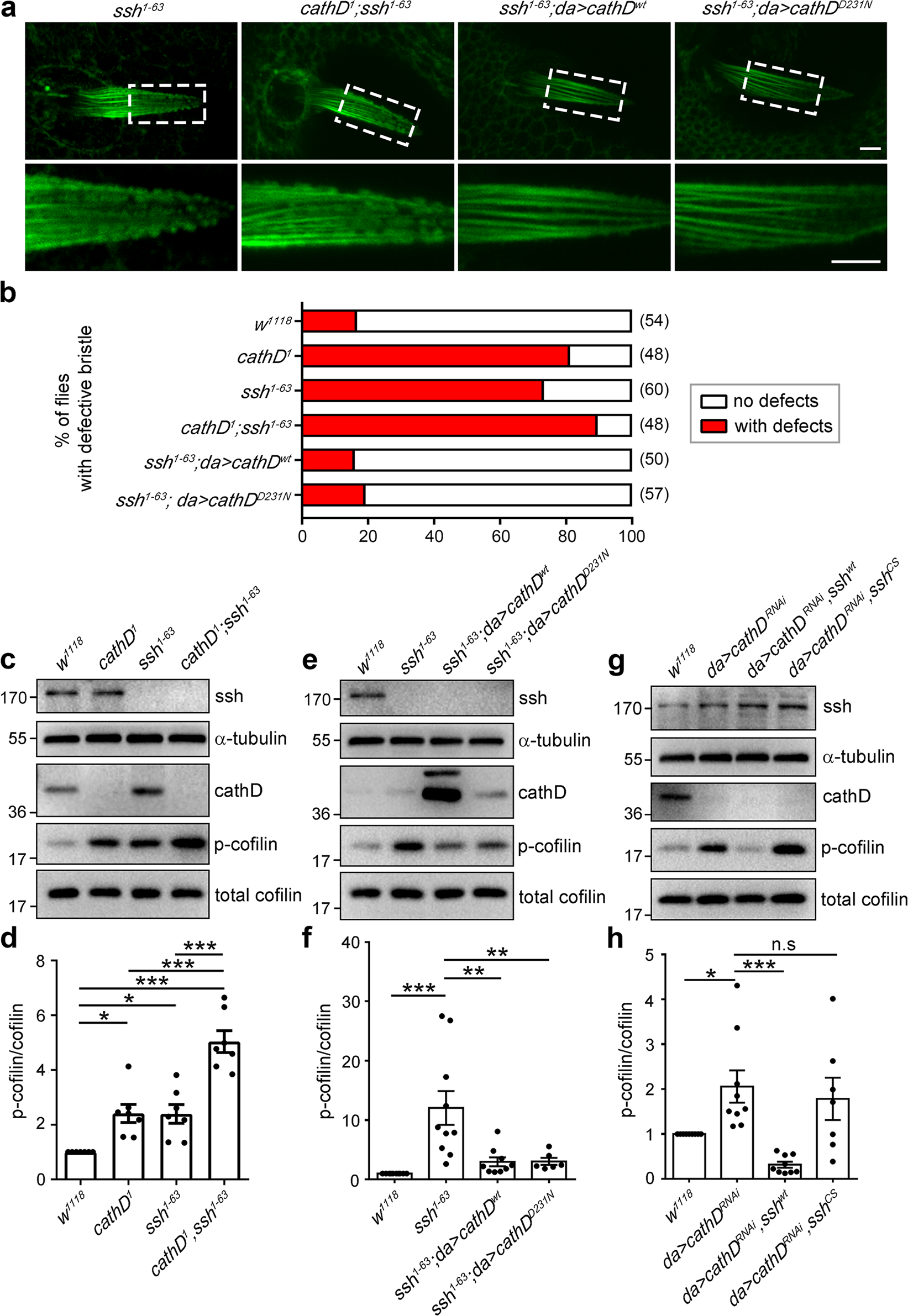
Representative staining images (a) and quantification (b) of F-actin-labeled pupal bristles. Note that ubiquitous expression of either cathDwt or cathDD231N in the ssh1–63 mutant background (ssh1–63; da > cathDwt or ssh1–63; da > cathDD231N) reverses actin bristle defects in ssh1–63mutants, whereas double mutant of cathD and ssh (cathD1; ssh1–63) slightly aggravates the actin defects at 34 h APF. Dashed boxes are magnified in lower panels. Scale bar, 5 μm. Analysis of actin-based bristle structures in adult flies carrying different genotypes. Representative immunoblot images (c, e) and quantifications (d, f) of p-cofilin/cofilin ratio (normalized to wild-type controls, w1118) of total protein extracted from ssh1–63 mutant flies, showing elevated p-cofilin levels in double mutant of cathD and ssh (cathD1; ssh1–63), compared with cathD1 or ssh1–63(c, d). Expression of wild-type cathD (ssh1–63; da > cathDwt) or its proteolytically inactive mutant cathDD231N (ssh1–63; da > cathDD231N) restores cofilin hyperphosphorylation in ssh1–63 (e, f). Representative immunoblot images (g) and quantifications (h) of total protein extracted from da > cathDRNAi adult flies, showing that reducing cathD expression by cathD RNAi (da > cathDRNAi) increases p-cofilin levels. Co-expression of wild-type ssh effectively restores p-cofilin levels (da > cathDRNAi, sshwt flies), whereas ssh inactive mutation shows no effect (da > cathDRNAi, sshCS). Data are means ± SEM. One-way ANOVA with Tukey’s post hoc test, *P < 0.05, **P < 0.01, ***P < 0.001.