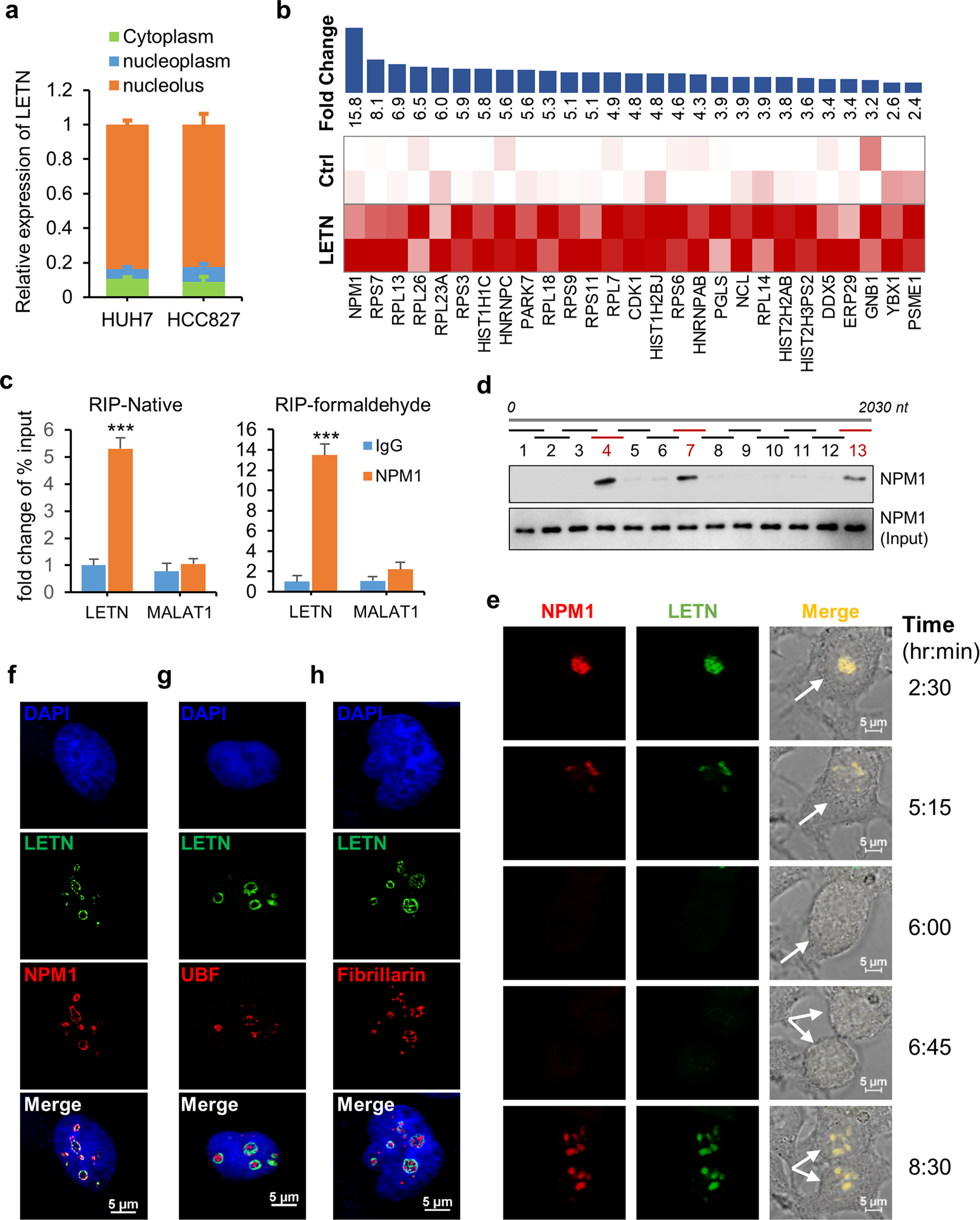
Fig. 2: Direct interaction between LETN and NPM1.

a RT-qPCR of LETN in the cytoplasmic, nucleoplasmic and nucleolar fractions of HUH7 and HCC827 cells. Shown in Supplementary information, Fig. S9, GAPDH, U6 and pre-rRNA were used as markers of the three compartments, respectively. b Mass spectrometry profiles of the proteins pulled down by MS2-tagged LETN RIP in HUH7 cells, compared to the MS2-RIP negative control. For two biological replicates, all the proteins detected by mass spectrometry analysis in either LETN-MS2-RIP (LETN) or MS2-RIP (ctrl) are included in the table. c qPCR of LETN and MALAT1 after native and formaldehyde cross-linking NPM1-RIP in HUH7 cells. MALAT1 was used as a negative control. The error bars represent the ± SD of three replicates. d Interactions between fragmented LETN and NPM1. Thirteen biotin-labeled RNA fragments (about 180 nt each) covering the first 2030 nt of LETN were used for protein pull-down in HUH7 cells, followed by western blotting of NPM1. See Supplementary information, Fig. S12a, b for more data. e Representative images from time-lapse microscope of a dividing HUH7 cell, showing the mCherry-labeled NPM1 (red) and MS2-tagged LETN marked by MS2-GFP fusion protein (green). Twenty-four hours after transfections of plv-NPM1-mcherry, pMS2-GFP, and pcDNA3.1-LETN-MS2, the cells were put under a microscope and photographed every 15 min for up to 12.5 h. Refer to Supplementary information, Fig. S13b and Video S1 for the full data. SIM images showing the nucleus staining by DAPI (blue), IF (red) of NPM1 (f), UBF (g), or fibrillarin (h), and MS2-tagged LETN marked by MS2-GFP (green) in the HUH7 cells after LETN knockout and re-expression with the pcDNA3.1-LETN-MS2 plasmid. Quantifications of the colocalizations between LETN and the three proteins are provided in Supplementary information, Fig. S13c.