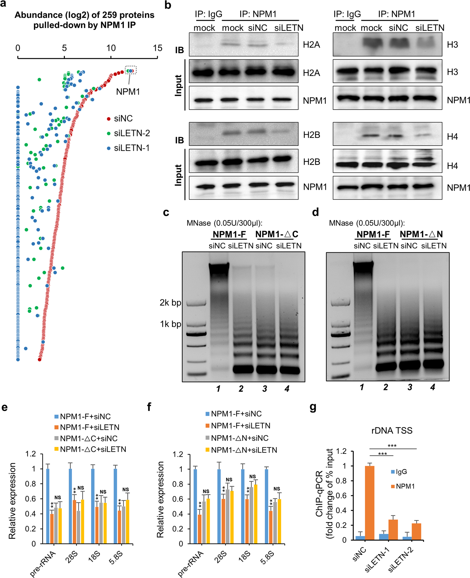
Fig. 5: Repression of LETN diminished the major molecular functions of NPM1.

a Immunoprecipitation of NPM1 followed by mass spectrometry analysis of the proteins pulled down, in control and LETN knockdown HUH7 cells. As expected, the most abundant protein, NPM1, was consistent in control and LETN knockdown cells, thereby serving as a positive control. b Immunoprecipitation of NPM1 followed by immunoblotting of several histone proteins in HUH7 cells, with or without LETN knockdown. NPM1–/– HUH7 cells were established by CRISPR-mediated gene knockout. Full-length NPM1 (NPM1-F), C-terminus (NPM1-ΔC, 1–189 aa remaining, panel c, e) or N-terminus (NPM1-ΔN, 122–294 aa remaining, panel d, f) truncated NPM1 was then reintroduced into the NPM1–/– cells. The chromatin of these cells upon siRNA-mediated knockdown of LETN was partially digested with MNase (0.05 U/300 µL). The resulted DNA fragments were separated and visualized by gel electrophoresis (c, d). Relative expression levels of pre- and mature rRNAs were measured by RT-qPCR upon LETN knockdown and normalized to the housekeeping gene beta-actin (e, f). The statistical significance levels were obtained by pair-wise comparisons between siNC and siLETN (e, f). Data show means ± SD of three biological replicates. g ChIP-qPCR assay of the rDNA promoter sequence after immunoprecipitation with anti-NPM1 in HUH7 cells. Data show means ± SD of three biological replicates.