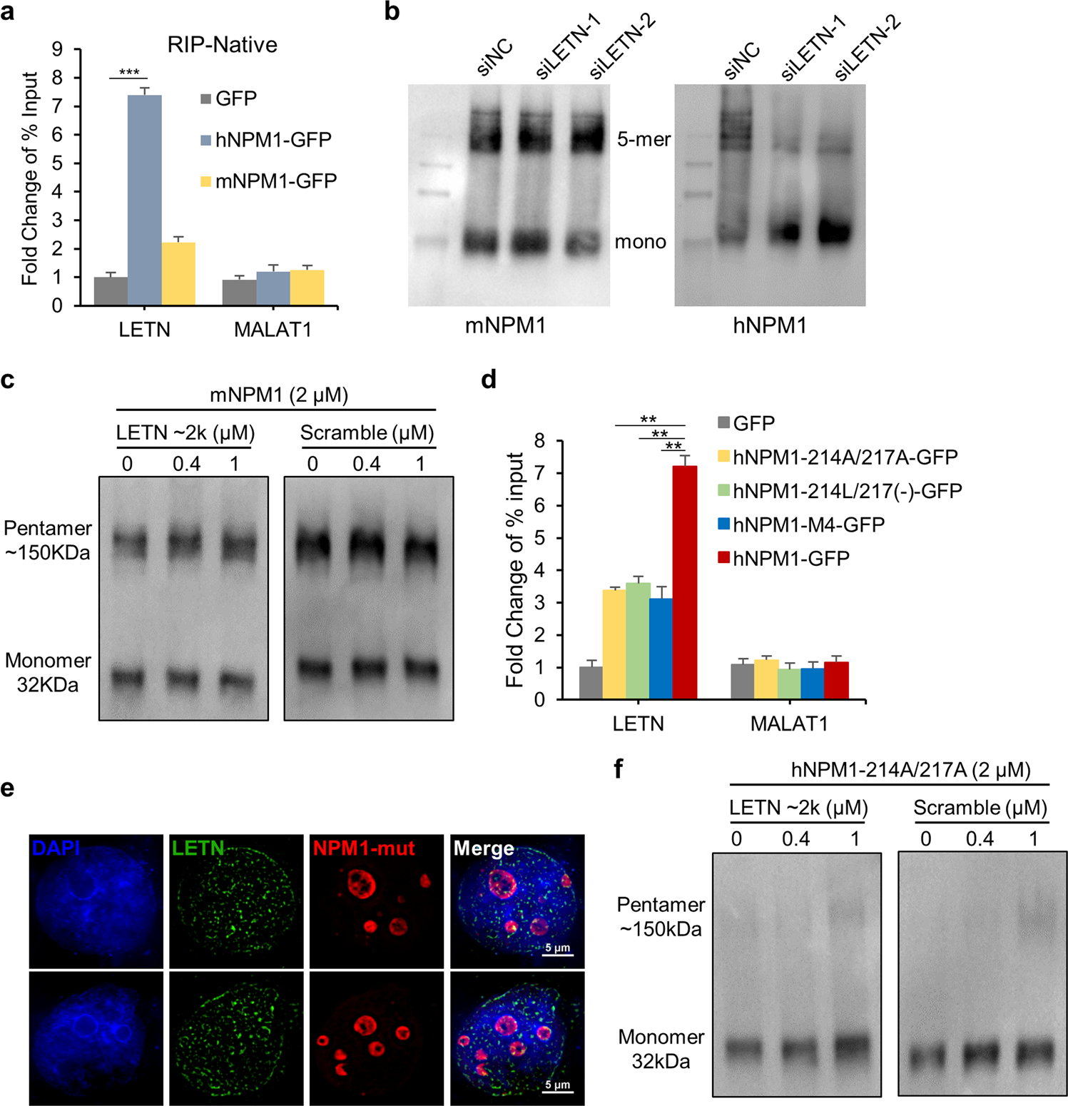
Fig. 8: Differences between human and mouse NPM1 in the interactions with LETN.

a GFP-tagged human or mouse NPM1 was reintroduced into the NPM1–/– HUH7 cells. qPCR of LETN and MALAT1 was performed after native cross-linking GFP-RIP. MALAT1 was used as a negative control. The error bars represent the ± SD of three biological replicates. b Human or mouse NPM1 was reintroduced into NPM1–/– HUH7 cells. Native PAGE was used to show the oligomeric and monomeric NPM1 proteins under the conditions of LETN knockdown. c In vitro assays with purified mouse NPM1 monomeric protein, which was incubated for about 40 min with LETN fragment of the first ~2000 nt or scrambled RNA with a similar length. Images of native PAGE with anti-NPM1 show the oligomeric and monomeric NPM1 proteins. d GFP-tagged human wild-type or mutant NPM1 at the two residues (214 and 217) or at the three residues altogether (M4) was reintroduced into NPM1–/– HUH7 cells. qPCR of LETN and MALAT1 was performed after native cross-linking GFP-RIP with the cells. MALAT1 was used as a negative control. The error bars represent the ± SD of three biological replicates. e SIM images showing the nucleus staining by DAPI (blue), mCherry-labeled NPM1-214A/217A mutant protein and LETN (green) in the NPM1–/– HUH7 cells. f In vitro polymerization with purified human NPM1-214A/217A mutant protein, which was incubated for about 40 min with LETN fragment of the first ~2000 nt or scrambled RNA with a similar length. Images of native PAGE with anti-NPM1 show the oligomeric and monomeric NPM1 proteins.