Fig. 1: Brain tumors induce dorsal meningeal lymphangiogenesis.
From: Meningeal lymphatic vessels regulate brain tumor drainage and immunity

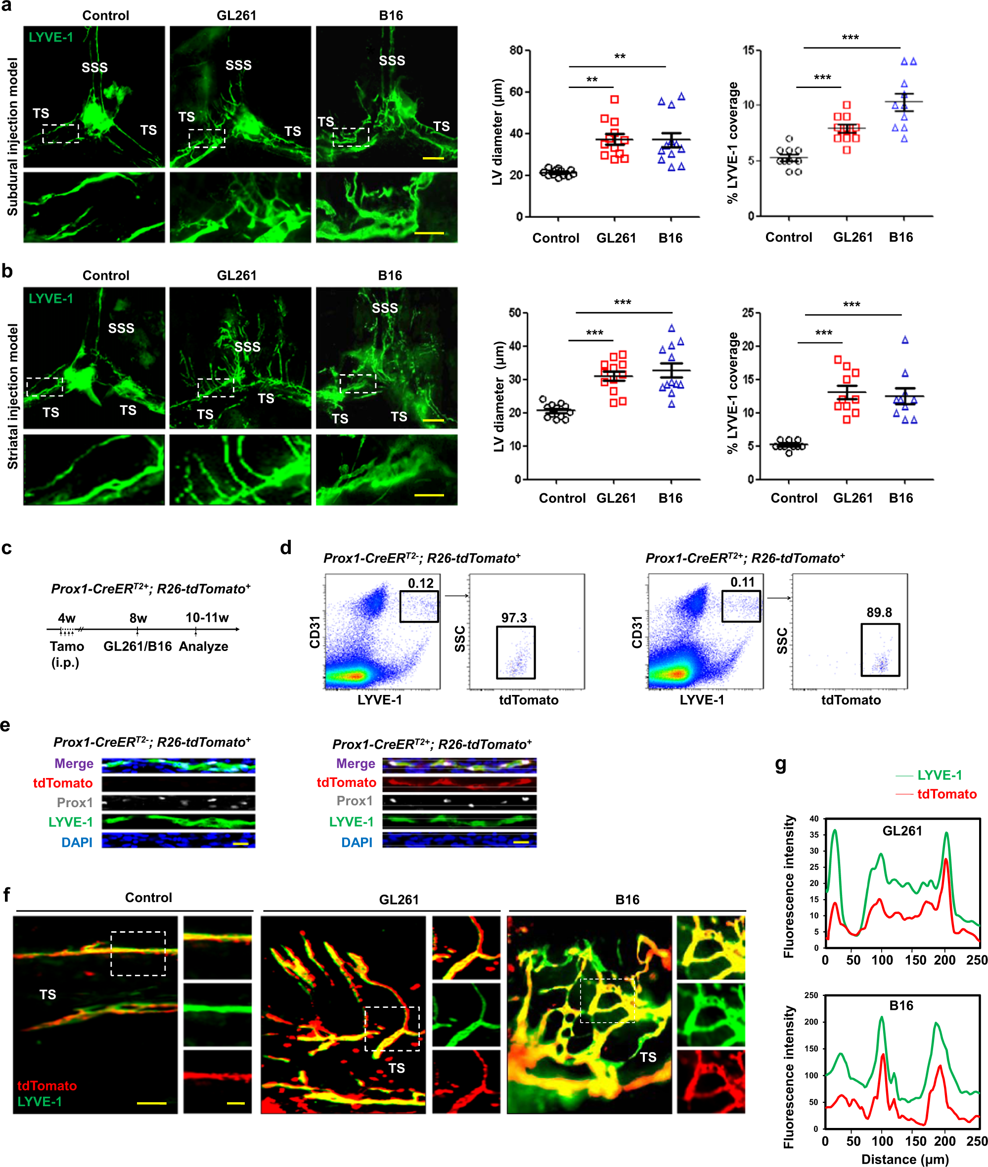
a, b Left, Representative meningeal LYVE-1 staining 1 week after subdural injection (a) and 2 weeks after striatal injection (b) of GL261 or B16 cells into WT mice (SSS superior sagittal sinus, TS transverse sinus). Right, Quantification of the diameter (n = 12) and percentage area (n = 10) of LYVE-1+ MLVs around the TS. Scale bars, 500 µm in wide-fields; 100 µm in insets. c Schematic diagram of tamoxifen administration and tissue analysis schedule in Prox1-CreERT2+; R26-tdTomato+ mice. d Representative FACS plots and gating scheme of CD31 + LYVE-1+tdTomato+ MLECs isolated from normal Prox1-CreERT2−; R26-tdTomato+ and Prox1-CreERT2+; R26-tdTomato+ mice 3 weeks after tamoxifen induction. e Images of Prox1, LYVE-1 staining and tdTomato signals in the TS of meninges from Prox1-CreERT2−; R26-tdTomato+ and Prox1-CreERT2+; R26-tdTomato+ mice 3 weeks after tamoxifen induction. Scale bars, 20 µm. f LYVE-1 staining of MLVs around the TS in Prox1-CreERT2+; R26-tdTomato+ mice 2 weeks after subdural injection of GL261 or B16 cells. Scale bars, 100 µm in wide-fields; 50 µm in insets. g Co-localization analysis of tdTomato and LYVE-1 in the insets shown in f. Data are presented as means ± SEM; each symbol represents an individual mouse. **P < 0.01, ***P < 0.001; two-way ANOVA (a, b). Data are from at least three independent experiments (a–g).