Fig. 3: Dorsal MLVs are the main route for immune cell entry to draining CLNs.
From: Meningeal lymphatic vessels regulate brain tumor drainage and immunity

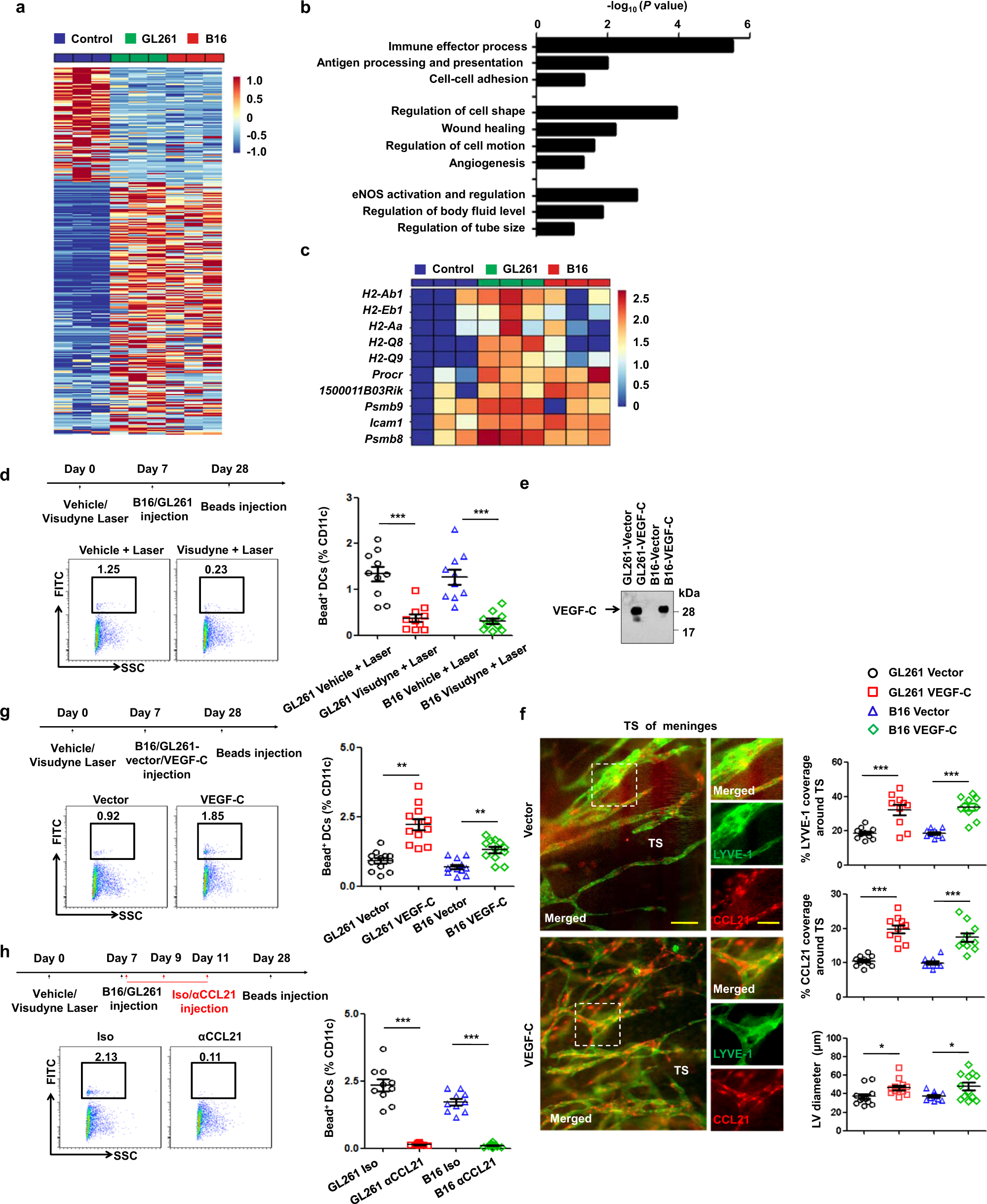
a Heat map of DEGs (Up, 219; Down, 100; power > 0.4). b, c Gene sets involved in lymphatic remodeling, fluid drainage, as well as inflammatory and immunological responses as shown by the representative upregulated pathways in GL261 tumor-associated and B16 tumor-associated MLECs compared to control MLECs (b), and heat map of DEGs enriched in the antigen processing and presentation pathway (c). d Left panels, treatment scheme and representative flow cytometry dot plots of DC trafficking from GL261 tumors to dCLNs in mice treated with Vehicle + Laser or Visudyne + Laser, determined by the quantity of CD11c+MHCII+FITC+ cells in the dCLNs 24 h after intratumoral injection of FITC-labeled latex beads. Right panel, quantification of Bead+ DCs in the dCLNs of mice treated with Vehicle + Laser or Visudyne + Laser. e Immunoprecipitation of secreted VEGF-C protein (arrow) in conditioned medium from GL261-Vector, GL261-VEGF-C, B16-Vector, and B16-VEGF-C cells. f Left panels, LYVE-1 and CCL21 staining of MLVs in mice bearing Empty and VEGF-C-overexpressing GL261 tumors in the striatum (scale bars, 100 µm in wide-fields; 50 µm in insets). Right panels, quantification of the percentage area of LYVE-1 and CCL21 (n = 10). g Left panels, treatment scheme and representative flow cytometry dot plots of DC trafficking in the dCLNs of mice bearing GL261 tumors overexpressing Vector or VEGF-C. Right panel, quantification of bead+ DCs in dCLNs (n = 10). h Left panels, treatment scheme and representative flow cytometry dot plots of DC trafficking in the dCLNs of GL261 tumor-bearing mice treated with CCL21 (αCCL21)- or IgG (Iso)-blocking antibodies. Right panel, quantification of bead+ DCs in dCLNs (n = 10). Data are presented as means ± SEM. *P < 0.05, **P < 0.01, ***P < 0.001; two-way ANOVA (d, f–h). Data are from at least two (a–c) or three (d–h) independent experiments.