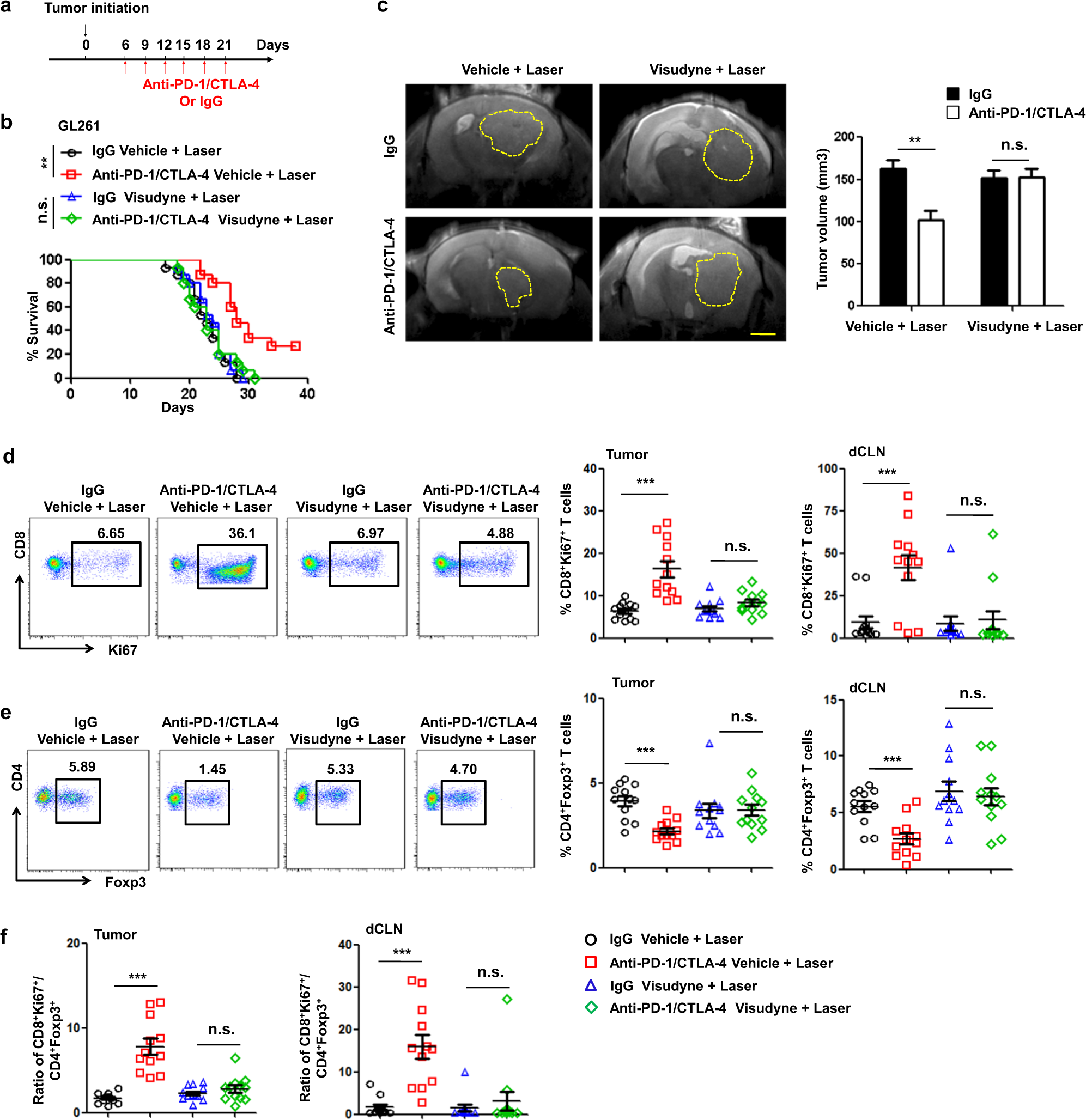
Fig. 4: Ablation of dorsal MLVs inhibits anti-brain tumor immune responses.
From: Meningeal lymphatic vessels regulate brain tumor drainage and immunity

a Monitoring and treatment scheme of the administration of anti-PD-1/CTLA-4 or IgG controls (days 8, 9, 12, 16, 18, and 21). b Survival of mice treated with Vehicle + Laser or Visudyne + Laser and striatal GL261 tumor injection following the administration of anti-PD-1/CTLA-4 or IgG antibodies (n = 15). c Representative T2-weighted single brain slices (left panels) and quantification (right panel) of tumor volume in MLV-intact and MLV-defective mice bearing striatal GL261 tumors (n = 8). Dashed lines indicate tumor margin. Scale bar, 3 mm. d Representative flow cytometry plots of CD8+Ki67+ T cells in dCLNs (left) and quantification (right) in tumors and dCLNs as percentages of overall CD45+ cells on day 14 after inoculation (n = 12). e Representative flow cytometry plots of CD4+Foxp3+ T cells in dCLNs (left) and quantification (right) in tumors and dCLNs as percentages of overall CD45+cells on day 14 after inoculation (n = 12). f Ratios of CD8+Ki67+ T cells to CD4+Foxp3+ Tregs in tumors and dCLNs. Data are presented as means ± SEM. **P < 0.01, ***P < 0.001, n.s. not significant; long-rank (Mantel–Cox) test (b); two-way ANOVA (c-f). Data are from at least three (a, b, d–f) or two (c) independent experiments.