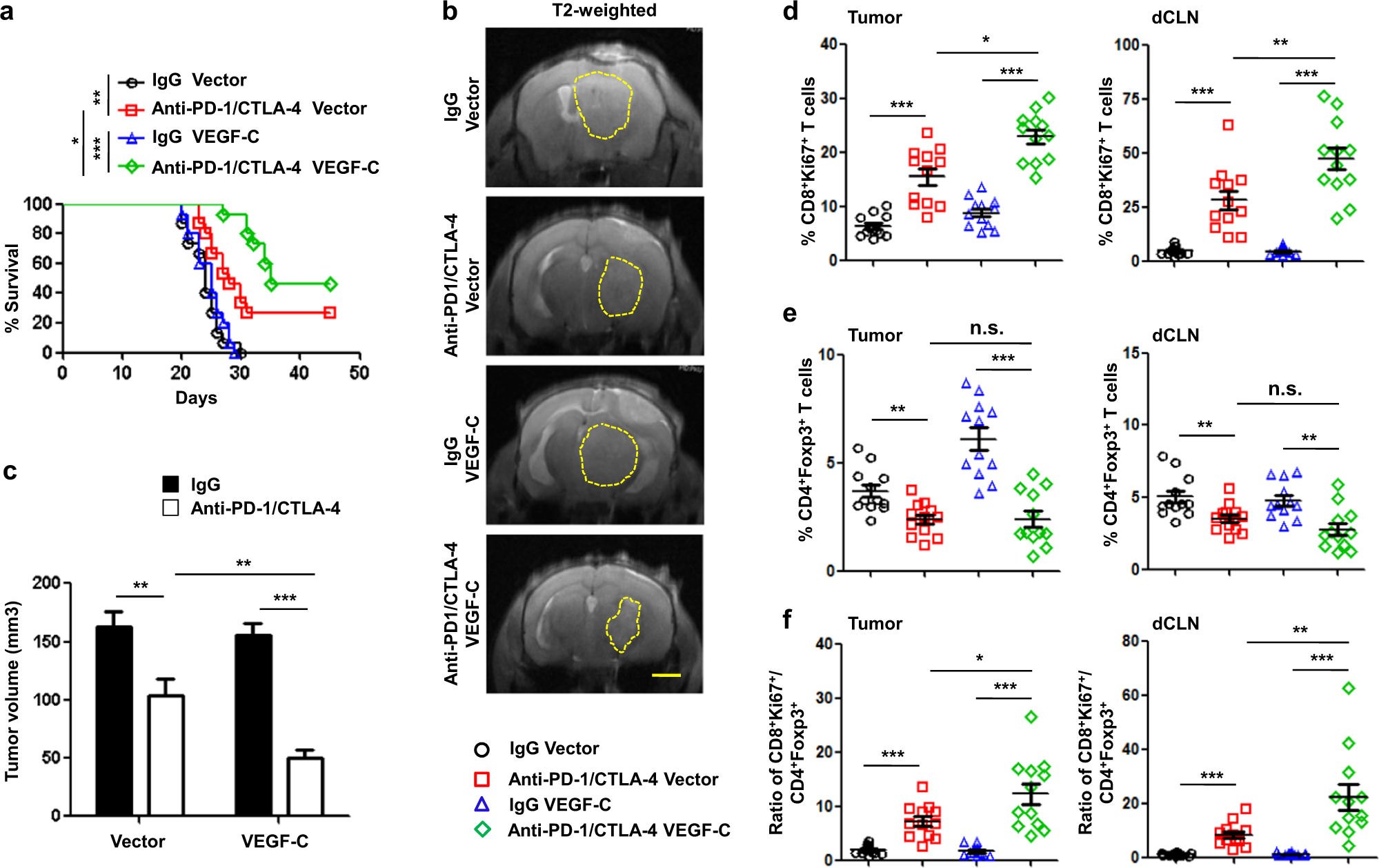
Fig. 5: High level of tumor-derived VEGF-C improves anti-PD-1/CTLA-4 efficacy.
From: Meningeal lymphatic vessels regulate brain tumor drainage and immunity

a Survival of mice with striatal Vector- or VEGF-C-overexpressing GL2161 tumors following the administration of anti-PD-1/CTLA-4 or IgG controls (n = 15). b Representative T2-weighted single brain slices from mice with intracranial injection of GL261 cells overexpressing Vector or VEGF-C (n = 6). Scale bar, 3 mm. c Tumor volumes in mice with striatal injection of GL261 cells overexpressing Vector or VEGF-C (n = 6). d, e Quantification of CD8+Ki67+ T cells (d) and CD4+Foxp3+ T cells (e) as percentages of overall CD45+ cells in tumors and in dCLNs on day 14 after inoculation (n = 12 in each). f Ratios of CD8+Ki67+ T cells to Tregs in tumors and in dCLNs. Data are presented as means ± SEM. *P < 0.05, **P < 0.01, ***P < 0.001, n.s. not significant; long-rank (Mantel–Cox) test (a); two-way ANOVA (c–f). Data are from at least three (a, d–f) or two (b, c) independent experiments.