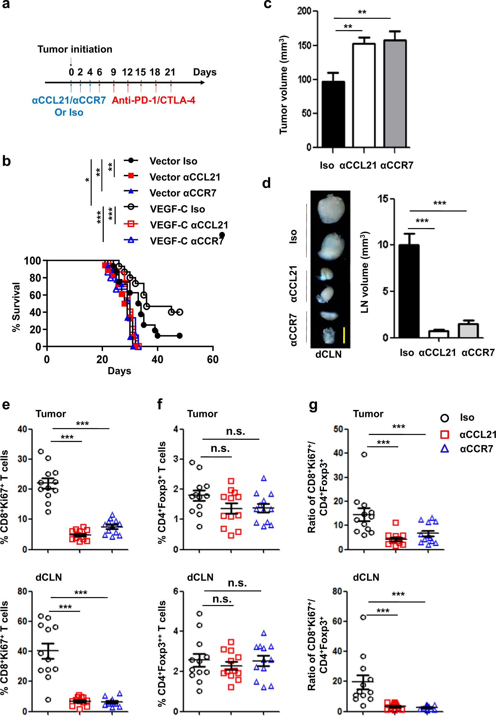
Fig. 6: Enhancement of immunotherapy by VEGF-C is dependent on CCL21/CCR7 signaling.
From: Meningeal lymphatic vessels regulate brain tumor drainage and immunity

a Monitoring and treatment scheme. CCL21/CCR7 were blocked on days 0, 2, and 4 before the administration of anti-PD-1/CTLA-4 antibodies. b Survival of mice with striatal Vector- or VEGF-C-overexpressing GL2161 tumors following the administration of anti-CCL21, anti-CCR7, or IgG (Iso) antibodies combined with anti-PD-1/CTLA-4 antibodies (n = 15). c Tumor volumes in mice with striatal injection of GL261 cells overexpressing VEGF-C following the administration of anti-CCL21, anti-CCR7, or IgG (Iso) antibodies combined with anti-PD-1/CTLA-4 antibodies (n = 8). d Examples (left) and quantification (right) of dCLN volume after GL261 cell injection followed by the administration of anti-CCL21, anti-CCR7, or IgG (Iso) antibodies combined with anti-PD-1/CTLA-4 antibodies (n = 12). Scale bar, 1 mm. e, f Quantification of CD8+Ki67+ T cells (e) and CD4+Foxp3+ T cells (f) as percentages of overall CD45+ cells in tumors and in dCLNs on day 14 after inoculation (n = 12 for each). g Ratios of CD8+Ki67+ T cells to Tregs in tumors and in dCLNs. Data are presented as means ± SEM. *P < 0.05, **P < 0.01, ***P < 0.001, n.s. not significant; long-rank (Mantel–Cox) test (b); two-way ANOVA (c–g). Data are from at least two independent experiments (a–g).