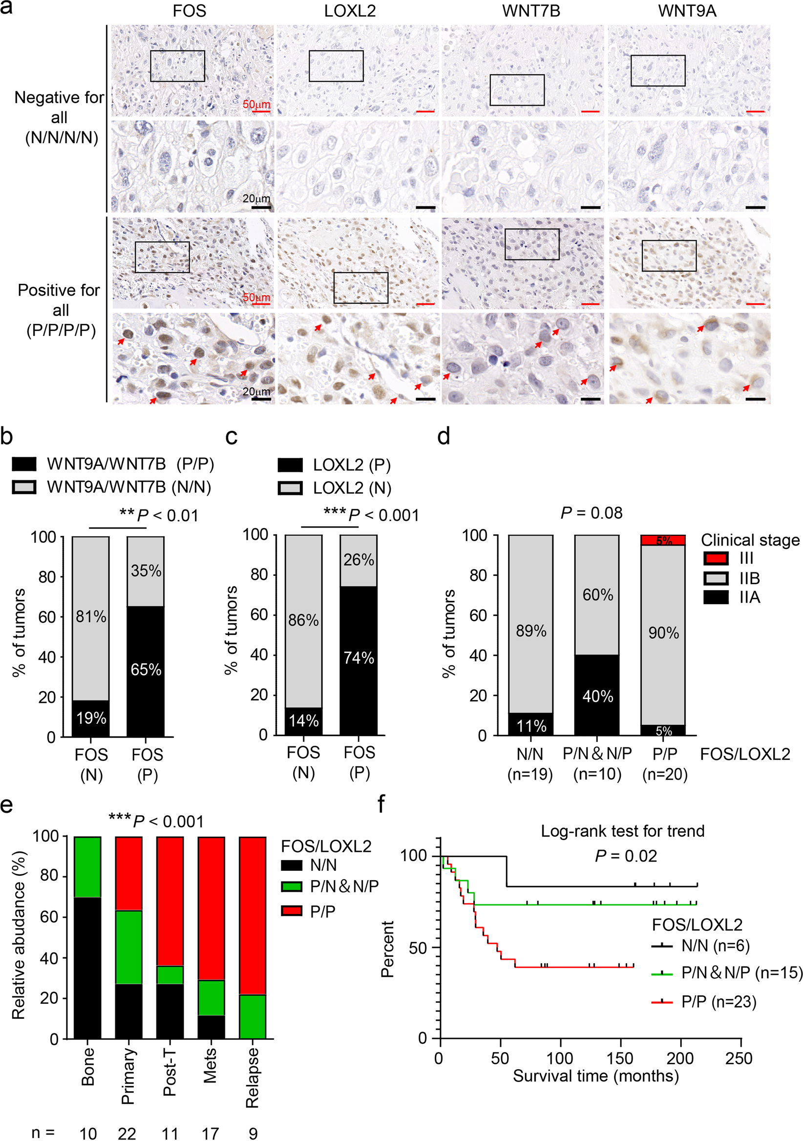
Fig. 7: LOXL2 is co-expressed with WNT7A/WNT9A and FOS in human OS and FOS/LOXL2 double positivity is predictive of OS patient survival.
From: Wnt signaling and Loxl2 promote aggressive osteosarcoma

Two independent tissue microarrays (TMA)/patient cohorts were employed. US Biomax TMA (OS802c) (a–d), University Clinic of Navarra TMA (UCN) (e, f). a Representative IHC images of FOS/LOXL2/WNT9A/WNT7B-quadruple negative (N/N/N/N) and -quadruple positive (P/P/P/P) in human OS TMA. Positive cells are indicated by red arrows. b Quantification of FOS-positive and -negative OS that are either WNT7B/WNT9A double-positive or -negative in a human OS TMA (Biomax, n = 49). c Quantification of FOS-positive and negative-OS that are either LOXL2-positive or -negative in a human OS TMA (Biomax, n = 49). d Correlation of FOS and LOXL2 IHC groups with OS clinical stage. For b–d, **P < 0.01, ***P < 0.001 and P = 0.08 by Fisher’s exact test. Brackets indicate the number of patients. e Relative abundance of FOS/LOXL2 positivity in OS analyzed by IHC in the UCN cohort according to patient diagnosis (primary tumor, post-treatment, metastatic or recurrent osteosarcoma). Bone, normal bone; Primary, primary tumor; Post-T, post-treatment; Mets, metastases; Relapse, relapsed tumor. P value is determined by χ2 statistics. f Overall survival of OS patients according to FOS/LOXL2 positivity (all patients included). Data are analyzed by Log-rank test and patient number is in brackets. P positive, N negative, N/N double-negative, P/N and N/P single positive, P/P double-positive.