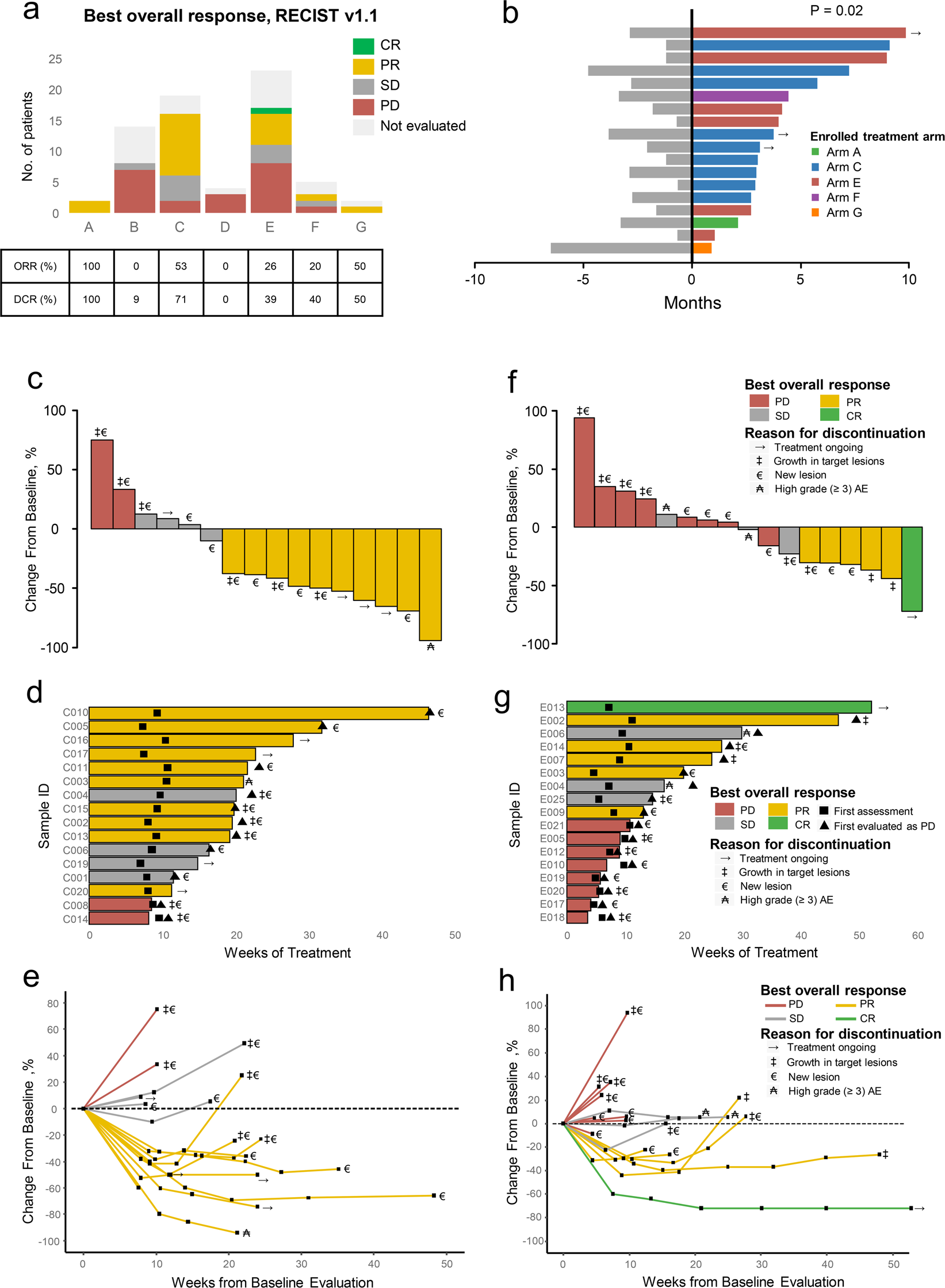
Fig. 2: Summary of therapy response.

a Summary of the category of the best response in each arm of the FUTURE trial. b Duration of treatment in the FUTURE and of the last previous therapy in 18 patients in the PP population with available previous treatment duration information. c, f Best percentage change from baseline in the sum of the longest diameters of target lesions in arm C (c) and arm E (f). d, g Time to and durability of treatment in arm C (d) and arm E (g). e, h Longitudinal change from baseline in the sum of the longest diameters of target lesions in arm C (e) and arm E (h). CR, complete response; PR, partial response; SD, stable disease; PD, progressive disease; AE, adverse event.