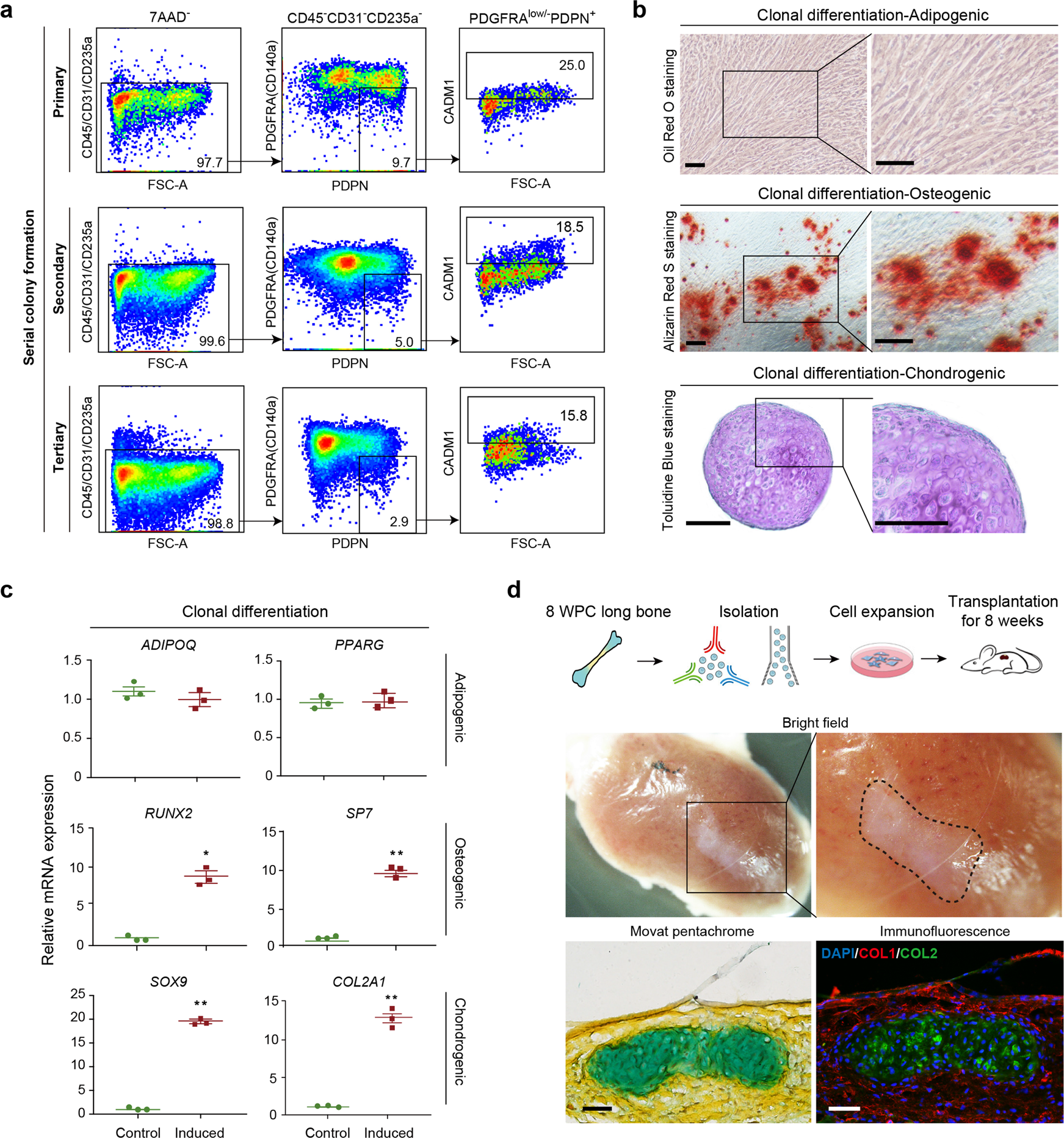
Fig. 5: Functional characterizations of eSSPCs in vitro and in vivo.

a Flow cytometry plots showing the maintenance of phenotypic eSSPCs after serially passaging clonally expanded PDGFRAlow/–PDPN+CADM1+ cells (n = 3 clones). b Representative oil red O (top), alizarin red (middle) and toluidine blue (bottom) staining after adipogenic, osteogenic and chondrogenic differentiation of clonally expanded eSSPCs (PDGFRAlow/–PDPN+CADM1+). Magnified images of the boxed areas were shown on the right. Scale bars, 200 μm. c qPCR analyses of adipogenic, osteogenic and chondrogenic marker genes in clonally expanded eSSPCs before and after trilineage differentiation in vitro (n = 3 clones). The statistical significance of differences was determined using Wilcoxon signed rank test. *P < 0.05; **P < 0.01. Error bars indicated SEM. d Renal subcapsular transplantation. The work flow for functional characterization of eSSPC in vivo (top). Subcapsular xenografts were dissected and sectioned 8 weeks after transplantation of culture expanded eSSPCs into immunodeficient mice. Bright field (middle), Movat pentachrome staining (bottom left; cartilage, blue; bone and fibrous tissue, yellow) and immunofluorescent staining images (bottom right; DAPI, blue; collagen I (COL1), red; collagen II (COL2), green) were shown (n = 9 grafts from three embryos). Scale bars, 50 μm.