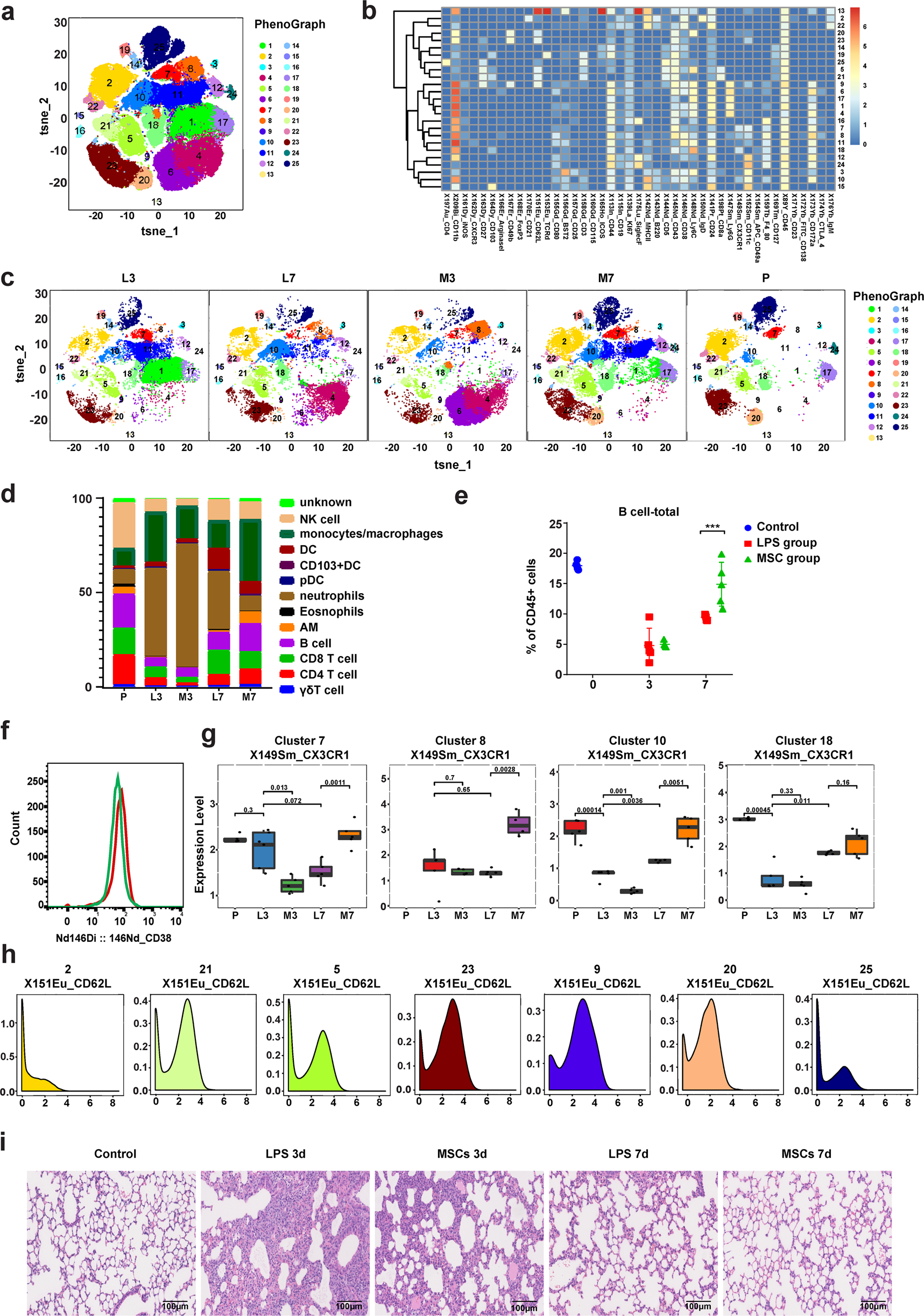
Fig. 5: Mass-cytometry analysis of lung immune cells in LPS-treated and MSC-LPS-treated mice.

a Identification of 25 distinct clusters of lung immune cells using tSNE and PhenoGraph. b Heatmap of the normalized expression of markers of various lung immune cell types. c viSNE map of lung immune cells. d Composition of lung immune cells in LPS-treated and MSC-LPS-treated mice. e Percentage of total B cells over time in LPS-treated and MSC-LPS-treated mouse lungs. f Histogram of CD38 expression in B cells. The red line represents the MSC-LPS-treated group, and the green line represents the LPS-treated group. g CX3CR1 expression on distinct cell clusters. h CD62L expression on distinct cells clusters. i Lung morphology in LPS-treated and MSC-LPS-treated mice. The data represent the means ± SD. L3, LPS-treated group on day 3; L7, LPS-treated group on day 7; M3, MSC-LPS-treated group on day 3; M7, MSC-LPS-treated group on day 7; P, control, PBS group. The P values were determined using the unpaired Student’s t-test. ***P < 0.001.