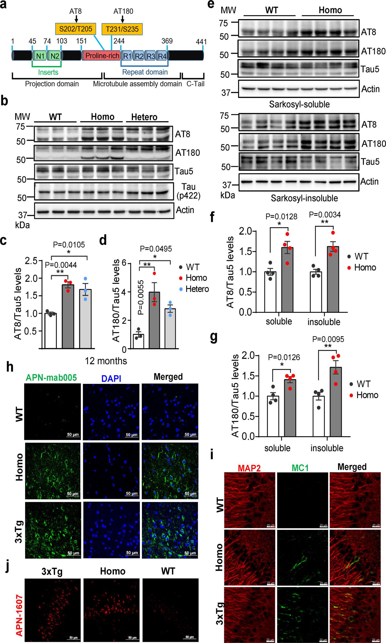
Fig. 2: Tau pathology in AppNL-G-F rat brains.

a A diagram of human tau protein structure showing the major phosphorylation sites. The six major isoforms of tau in the rat brains are distinguished by the presence or absence of N-terminal inserts (N1, N2) (green) or R2 domain (blue). Two representative phosphorylation sites can be identified by the phospho-specific antibody AT8 and AT180 (indicated by arrows). b–d Tau phosphorylation in AppNL-G-F rats. RIPA fractions of cortical lysates from 12-month-old rats were immunoblotted with antibodies recognizing phosphorylated tau at residue S202/T205 (AT8), T231 (AT180), or S422, and total tau protein (Tau5) was also detected as the control. The upper and lower bands in the AT8 and AT180 blots represent different tau isoforms (b). The levels of tau phosphorylation, quantified by densitometry and expressed as AT8/Tau5 and AT180/Tau5, are shown in c and d. n = 3, Statistics: one-way ANOVA. e–g Tau phosphorylation in the sarkosyl-soluble or insoluble fractions of AppNL-G-F rat brain lysates. The different fractions of cortical lysates from 12-month-old rats were immunoblotted with AT8, AT180, Tau5 or actin antibodies. The upper and lower panels represent the immunoblotting of sarkosyl-soluble or insoluble fractions respectively (e). The levels of tau phosphorylation, quantified by densitometry and expressed as AT8/Tau5 and AT180/Tau5, were shown below (f, g). n = 4. h Detection of tau aggregation using APN-mab005, a specific antibody for aggregated tau. Frozen brain sections from 12-month-old male 3× Tg-AD mice, 12-month-old male WT and homozygous AppNL-G-F rats were double stained with APNmab005 and DAPI in cortical region. Scale, 50 μm. i Detection of disease-specific conformational change of tau using MC1 antibody. Brain sections from 12-month-old male 3× Tg-AD mice, 22-month-old WT and homozygous AppNL-G-F rats were double stained with the MAP2 and MC1 antibodies in hippocampal CA1 region. Scale, 20 μm. j Detection of tau aggregation using APN-1607, a fluorescent dye specific for aggregated tau. Brain sections from 12-month-old male 3× Tg-AD mice, 22-month-old WT and homozygous AppNL-G-F rats were stained with APN-1607 in hippocampal CA1 region. Scale, 50 μm.