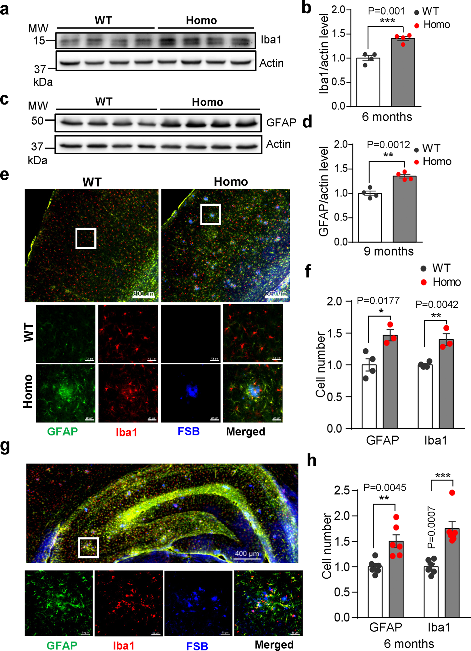
Fig. 3: Enhanced gliosis in AppNL-G-F rat brains.

a–d Microgliosis and astrocytosis in AppNL-G-F rats. Microglia marker Iba1 (a, b) or astrocyte marker GFAP (c, d) was detected in cortical lysates from 6-month-old WT and Homo rats using Western blotting. Representative immunoblots and quantification bar graphs are shown in the left (a, c) and right panels (b, d) respectively. n = 4 brains. e, f Representative microphotographs of microgliosis and astrocytosis in the cortex of AppNL-G-F rats. Gliosis were detected by triple staining of frozen sections from 6-month-old homozygous rat, using fluorostyryl benzene (FSB, for Aβ plaque), and GFAP (astrocytes) and Iba1 (microglia) antibodies. Scale, 300 μm. The boxed areas in the upper panels are shown in the panels below at a higher magnification (e). Scale bars, 40 μm. The numbers of astrocytes and microglia per sections are quantified and those of WT were normalized to 1 (f). n = 3 (Homo) or 4 (WT) rats. g Representative microphotographs of microgliosis and astrocytosis in the hippocampus of 6-month-old AppNL-G-F rats. The boxed areas in the upper panels are shown in the panels below at a higher magnification. h The numbers of astrocytes and microglia per sections are quantified and those of WT were normalized to 1. n = 6 rats.