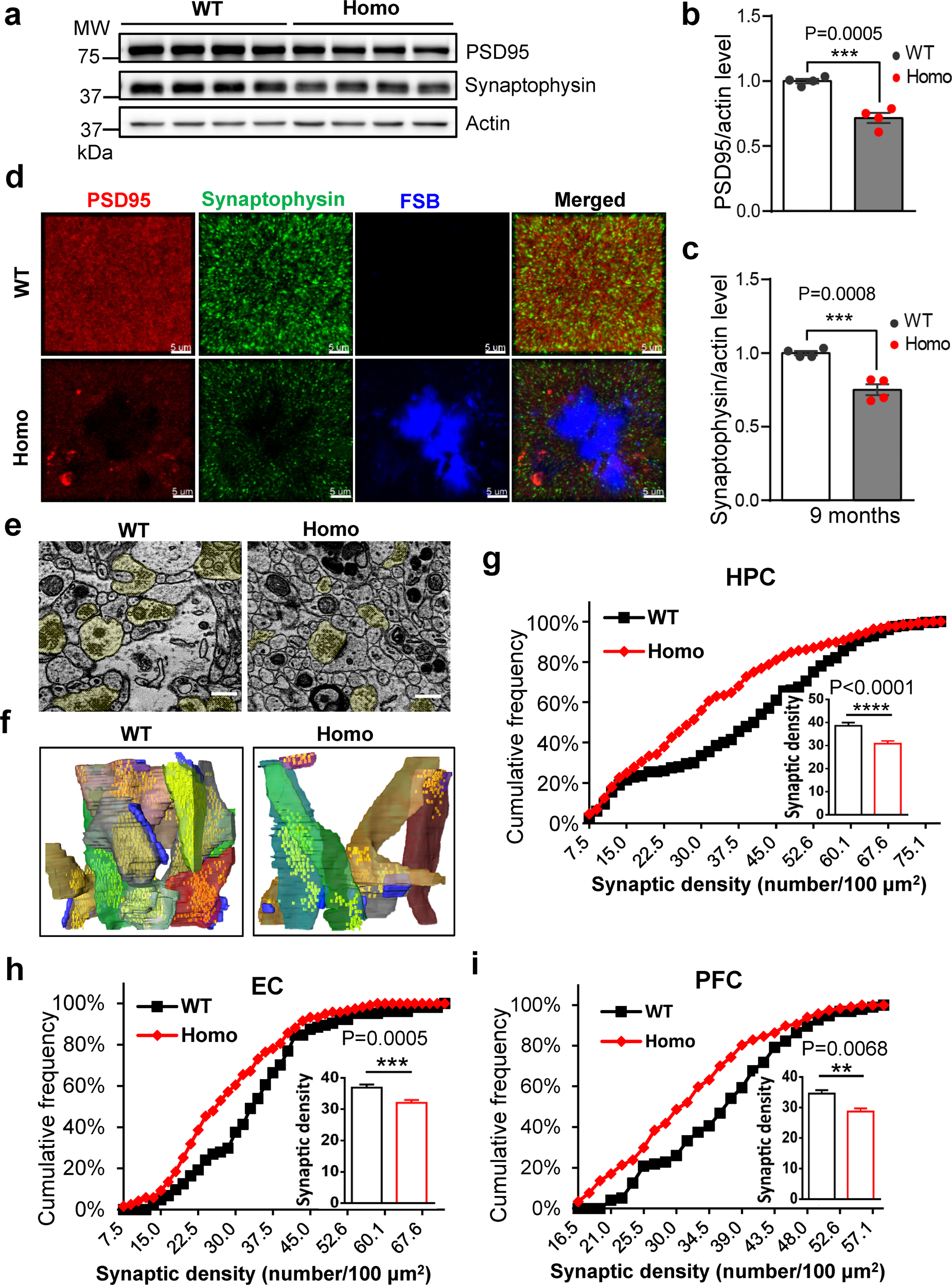
Fig. 4: Synaptic degeneration in AppNL-G-F rats.

a–c Levels of synaptic proteins in AppNL-G-F rats. Synaptosomal extracts from 9-month-old WT and Homo rat hippocampus were immunoblotted for presynaptic (synaptophysin) and postsynaptic (PSD-95) markers (a). Quantifications of synaptic protein levels are shown in the right (b, c). n = 4. d Representative immunostainings of synaptophysin and PSD-95. Brain sections from 9-month-old rats were triple immunostained with FSB for Aβ plaques, synaptophysin and PSD95 antibodies for presynaptic and postsynaptic markers, respectively. Note that in homozygous brain, there is a dramatic reduction in synaptic markers. Scale, 5 μm. e–i Quantitative EM analysis of synaptic loss in AppNL-G-F rats. e Representative EM sections showing synapses of hippocampus (HPC) from 6-month-old WT or Homo rat brains. The pre-synaptic elements are labeled in yellow. Scale, 500 nm. f 3D reconstruction of synapses from WT or homozygous rat brain. Presynaptic terminals in pseudo colors (except blue) and postsynaptic densities (blue) were reconstructed from a set of 50 ATUM-SEM image stacks (40 nm/slice). g–i Synapse density from EM images in hippocampus (g), entorhinal cortex (h), and prefrontal cortex (i) quantified by the cumulative frequency graph. Insets display box plots of the actual synaptic density (number of synapses per 100 μm2). More than 5000 μm2 of images were analyzed in each group. n = 3 rats; n > 180 images/group. Statistics: Kolmogorov-Smirnov test (non-parametric test) was used to compare cumulative distributions.