Fig. 1: Identification of a chemical cocktail that induce totipotent stem-like cells in vitro.
From: Derivation of totipotent-like stem cells with blastocyst-like structure forming potential

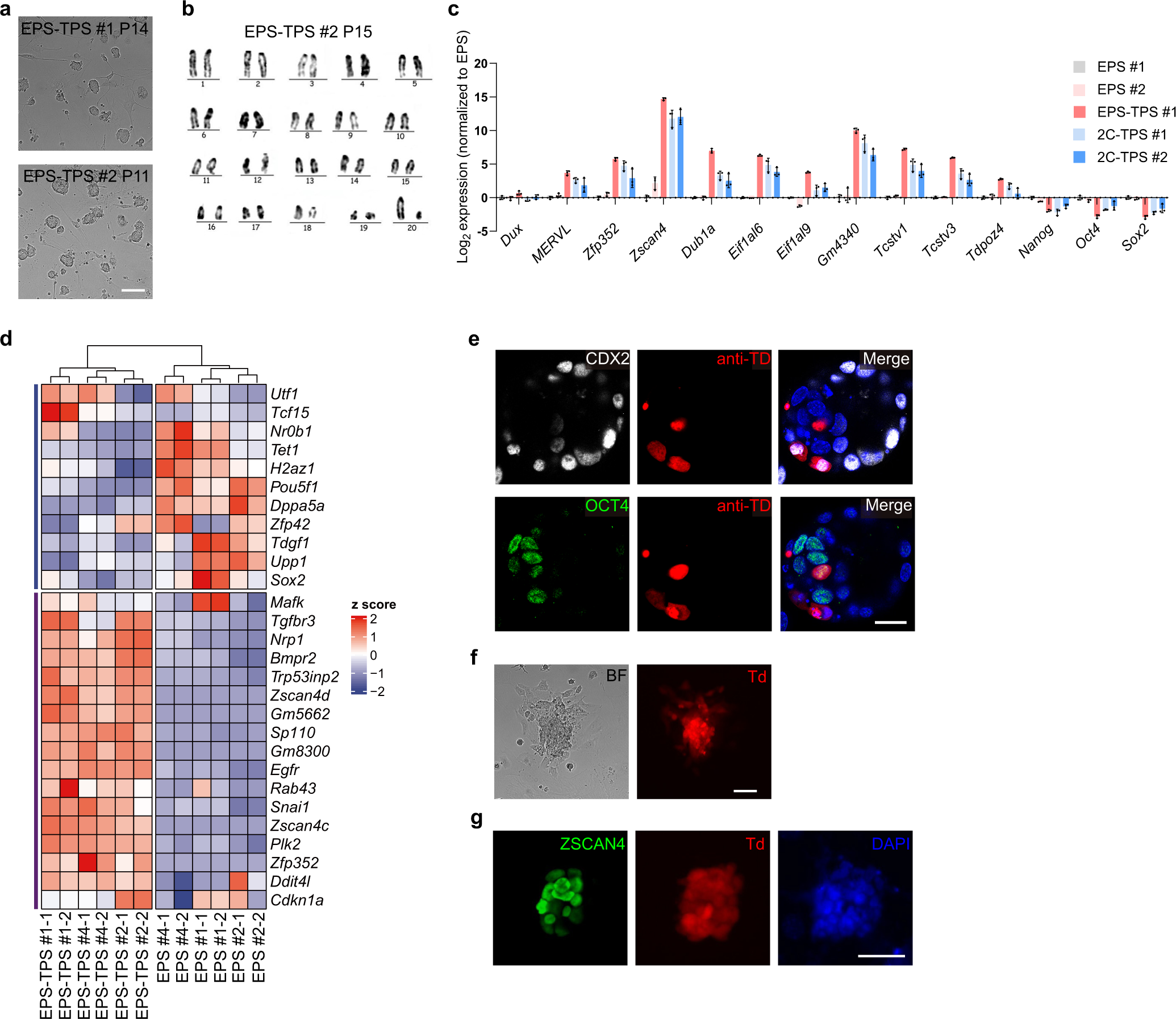
a Representative images showing induction of TPS cells from EPS cells under the CPEC condition. Scale bar, 100 μm. Similar images were obtained in at least 5 independent experiments. b Karyotype analysis of TPS cells after long-term culturing under the CPEC condition. Similar images were obtained in 3 independent experiments. c qPCR analysis of expression of totipotency and pluripotency marker genes in TPS cells converted from EPS cells (EPS-TPS #1) and TPS cells derived from 2-cell embryos (2C-TPS #1 and #2). nā=ā3 biological replicates. Similar results were obtained in at least 2 independent experiments. Relative expressions were normalized to EPS #1.Ā d Heatmap showing the relative expression of representative totipotency and pluripotency genes in TPS and EPS cells. e Representative immunofluorescent analysis showing expression of trophectoderm (CDX2) and epiblast (OCT4) markers in TPS derivatives in the chimeric blastocysts. These images showed different focal planes of the same embryo. Scale bar, 20āμm. anti-TD, immuno-staining of tdTomato protein. Similar images were obtained in at least 2 independent experiments. f Representative morphology of CPEC-treated outgrowth derived from 2-cell embryos expressing tdTomato. Scale bar, 100 μm. BF, bright field. Td, tdTomato. Similar images were obtained in at least 2 independent experiments. g Representative immunofluorescent analysis of ZSCAN4 expression in TPS cells derived from 2-cell embryos expressing tdTomato. Scale bar, 50āμm. Td, endogenous tdTomato. Similar images were obtained in at least 2 independent experiments.