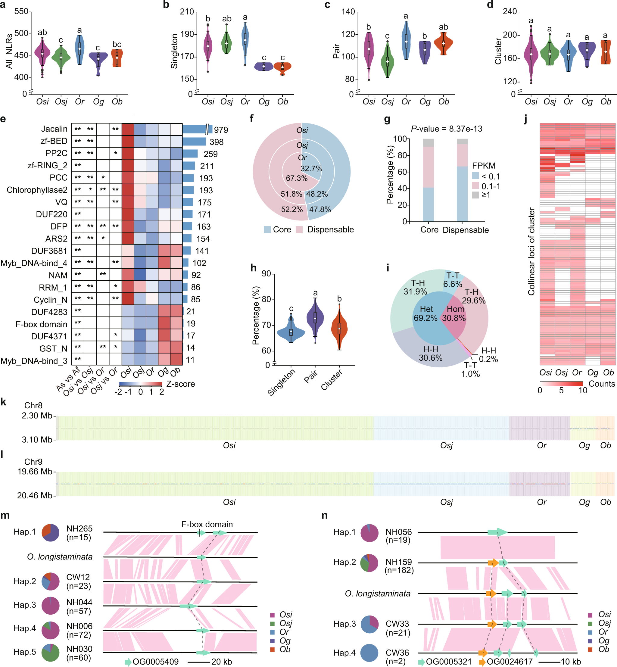
Fig. 3: Characterization of NLRs in super pan-genome.

a–d Gene numbers across different sub-populations: total number of all NLRs (a), singleton NLRs (b), paired NLRs (c), and clustered NLRs (d). The white dots indicate the mean values. The lowercase letters in the figure reflect the levels of statistical significance assessed with the Kruskal-Wallis tests (with Bonferroni’s multiple comparison post hoc tests). e Summary of integrated domain in NLRs. The heatmap indicates domains’ frequencies (Z-score transformed) among the sub-populations. We used the Wilcoxon test with FDR adjustment to infer the enrichment of a specific domain in a given sub-population. * adjusted P < 0.05, and ** adjusted P < 0.01. The barplot indicates the total number of integrated domain identified in all accessions. The figure only shows integrated domain observed over 10 times and with significant differences between Asian and African accessions. The results for all integrated domain are shown in Supplementary information, Table S2b. f The percentage of core or dispensable non-redundant NLRs in the Asian sub-population, including Osi, Osj, and Or. g Expression of core and dispensable non-redundant NLRs. A Wilcoxon test was applied to analyze the raw expression values. h The percentage of singleton, paired, and clustered NLRs among the core NLRs. The white dots indicate the mean values and the lowercase letters reflect the significance. Kruskal-Wallis tests (with Bonferroni’s multiple comparison post hoc tests) was used for the statistical significance analysis. i Combination pattern of paired NLRs. The inner ring represents the homogeneous rate (pink) and the heterogeneous rate (blue) of pair formation. The outer ring indicates the gene arrangements. H-H, T-T, and T-H respectively refer to the arrangements head-to-head, tail-to-tail, and tail-to-head. j The average number (the number of NLRs contained in the cluster) of collinearity loci in different sub-populations. k, l Example collinearity loci of singleton, paired, and clustered NLRs on Chr8 (k) and Chr9 (l). Gray, blue, and red dots indicate singleton, paired, and clustered NLRs, respectively. m, n The allelic variation among the sub-populations of the collinearity loci Chr8: 2,778,922−2,890,239 (m), Chr9: 20,154,563−20,167,795 (n). As, Af, Osi, Osj, Or, Og and Ob refer to Asian rice, African rice, O. sativa indica, O. sativa japonica, O. rufipogon, O. glaberrima, and O. barthii, respectively.