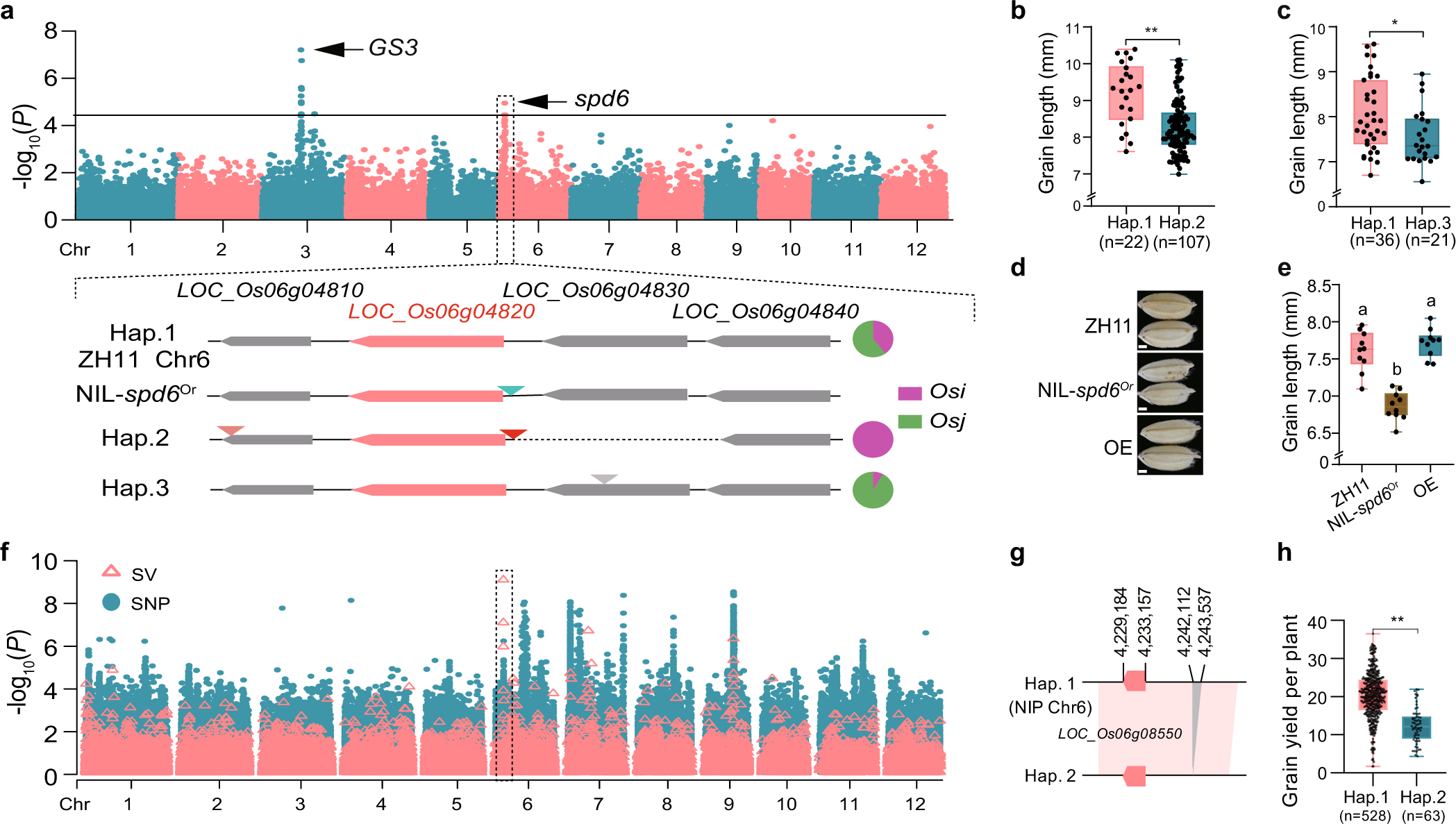
Fig. 5: GWAS analysis using SVs.

a GWAS for grain length using the pan-SV dataset. Complex SVs occurred within the QTL spd6, exhibiting three major haplotypes. b, c Comparison of grain length in Hap.1 and Hap.2 of Osi (b) and Hap.1 and Hap.3 of Osj (c). Osi and Osj respectively refer to O. sativa indica and O. sativa japonica. Significance was tested by two-tailed t-test (b) and Wilcoxon tests (c). *P < 0.05, and **P < 0.01. d, e Comparison of grain length of ZH11, NIL-spd6Or (near-isogenic lines, NIL), and a transgenic plant with cDNA of LOC_Os06g04820 from ZH11 over-expression in the NIL-spd6Or background (n = 3). Scale bars, 1 mm. The letters indicate statistical significance levels from one-way ANOVA with Tukey's test (P < 0.05) (e). f GWAS for grain yield per plant using SVs genotyped based on the variation graph from previously published NGS data. The locus for grain yield on Chromosome 6 could only be identified by SVs but not by SNPs. g The most significant SV was a 1.4 kb DEL at the promoter of LOC_Os06g08550. h Comparison of grain yield per plant between two haplotypes of LOC_Os06g08550. The statistical significance was inferred by the Wilcoxon tests. ** P < 0.01.