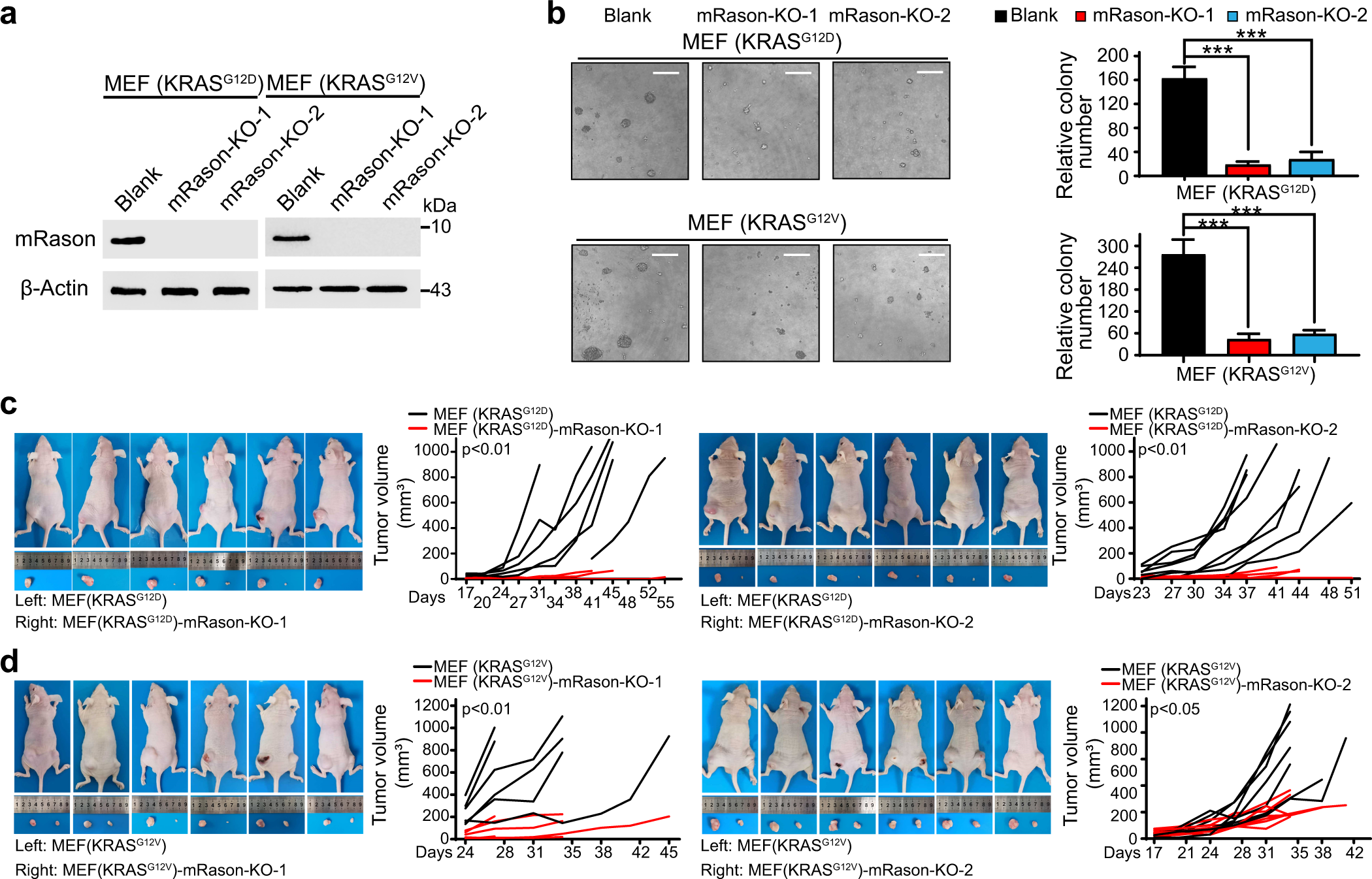
Fig. 3: RASON is required for KRAS-mediated malignant transformation of MEF cells.
From: A novel protein RASON encoded by a lncRNA controls oncogenic RAS signaling in KRAS mutant cancers

a Mouse RASON protein expression level in RAS-less MEF cells stably transfected with KRASG12D or KRASG12V with or without Rason KO by CRISPR/Cas9. b Effect of Rason KO on the 3D anchorage-independent growth of KRASG12D or KRASG12V MEF cells. Representative images of colony formation were also shown (bars, 200 µm). c, d Effect of Rason KO on in vivo tumor formation (n = 6 mice) of KRASG12D (c) or KRASG12V (d) MEF cells. Two stable Rason KO clones were generated by CRISPR/Cas9 for each KRAS mutant. Representative images of mice with subcutaneous tumor were also shown. Data shown are means ± SD. P values were calculated by one-way ANOVA test (b). ***P < 0.001.