Fig. 4: RASON is required for KRAS-driven pancreatic tumorigenesis.
From: A novel protein RASON encoded by a lncRNA controls oncogenic RAS signaling in KRAS mutant cancers

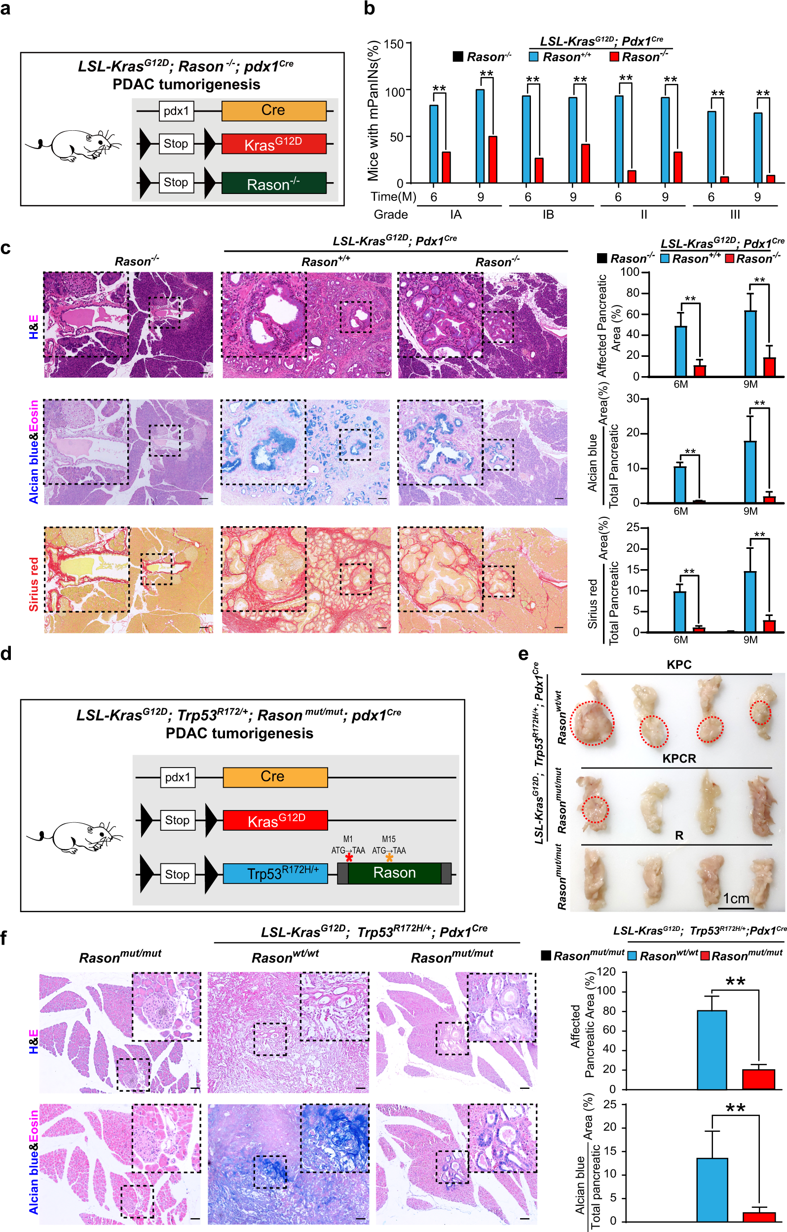
a–c Effect of Rason KO on pancreatic intraepithelial neoplasia (PanIN) formation in LSL-KrasG12D; Pdx1Cre mice (KC mice). a Scheme of establishing LSL-KrasG12D; Pdx1Cre; Rason−/− mice (KCR mice). Rason−/− mice was crossed with KC mice to generate KCR mice. b Rason KO inhibited PanIN formation in KC mice. Both KC and KCR mice were grown to 6 or 9 months old and the percentage of mice with different PanIN grades were shown for each group (n  = 30 mice). c Histopathologic lesions observed in the pancreas of mice from three different groups (Rason−/(R), LSL-KrasG12D; Pdx1Cre; Rason−/− (KCR) and LSL-KrasG12D; Pdx1Cre (KC)) at the age of 6 and 9 months. Representative images (left, 9 months) and quantification (right, 6, and 9 months) of HE (top), Alcian blue (middle), and Sirius red (bottom) staining are shown (n  =  30 mice). d–f Effect of Rason KO on PDAC tumor formation in LSL-KrasG12D; Trp53R172H/+; Pdx1Cre mice (KPC mice). Scheme of establishing LSL-KrasG12D;Trp53R172H/+; Pdx1Cre; Rasonmut/mut mice (KPCR mice) (d). Two mutations in Rason ORF (M1X and M15X) were introduced by CRISPR/Cas9 into the KPC mice to generate KPCR mice. Rason KO inhibited PDAC formation in KPC mice (e). Mice in all groups (KPC, n  = 15; KPCR, n  =  10; R (Rasonmut/mut), n = 10) were sacrificed at 3 months of age. Representative images of mouse pancreas from each group are shown; red circles indicate pancreatic tumor. Histopathologic analysis of mouse pancreas from each group (f). Top, HE staining; bottom, Alcian blue staining; left, representative images (bars, 100  µm); right, quantification. Data shown are means  ±  SD. P values were calculated by paired Student’s t-test (b, c, f). **P  <  0.01.