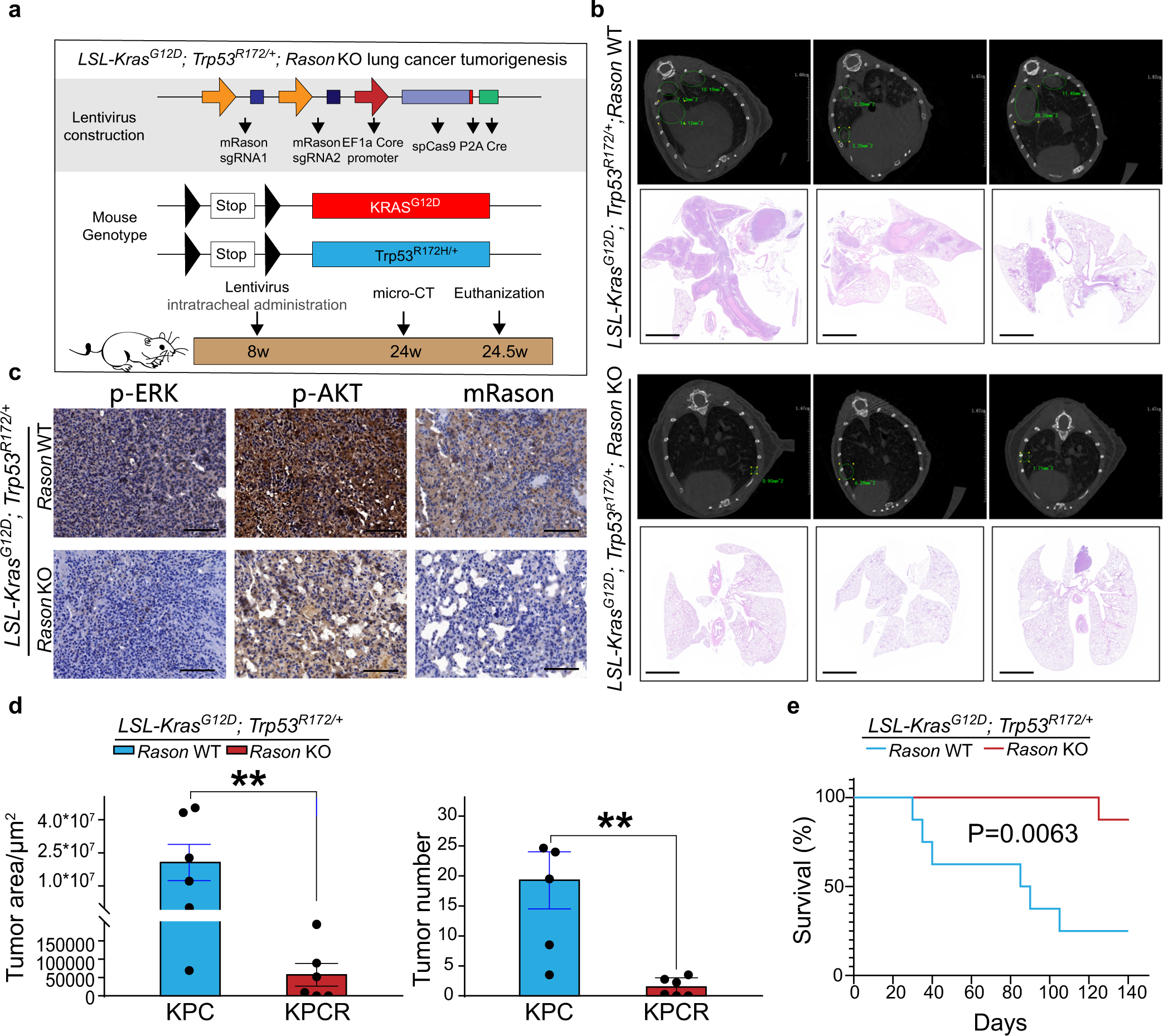
Fig. 5: RASON is required for KRAS-driven lung tumorigenesis.
From: A novel protein RASON encoded by a lncRNA controls oncogenic RAS signaling in KRAS mutant cancers

a Schematic diagram of Rason KO in LSL-KrasG12D; Trp53R172H/+ (KP) mice. Both Kras and p53 mutations are activated in the lung by intratracheal administration of Cre. To achieve simultaneous KO of Rason, a lentivirus containing Cre, Cas9, and two Rason sgRNAs were used. b–e Rason KO in KP mice significantly inhibited lung tumor formation. Representative images showing micro-CT and HE staining of lung tissues derived from KP mice with or without Rason KO (bars, 2 mm) (b). Immunohistochemistry showing the status of KRAS effector signaling in lung tumor tissue from KP mice with or without Rason KO (c). Quantification of lung tumor area and tumor numbers from KP mice with or without Rason KO (d). Kaplan-Meier curve showing overall survival of KP mice with or without Rason KO (e). Data are shown as means ± SEM. P values were calculated by paired Student’s t-test (d) and log-rank analysis test (e). **P < 0.01.