Fig. 6: RASON directly binds to KRAS and stabilizes KRAS in the GTP-bound hyperactive state.
From: A novel protein RASON encoded by a lncRNA controls oncogenic RAS signaling in KRAS mutant cancers

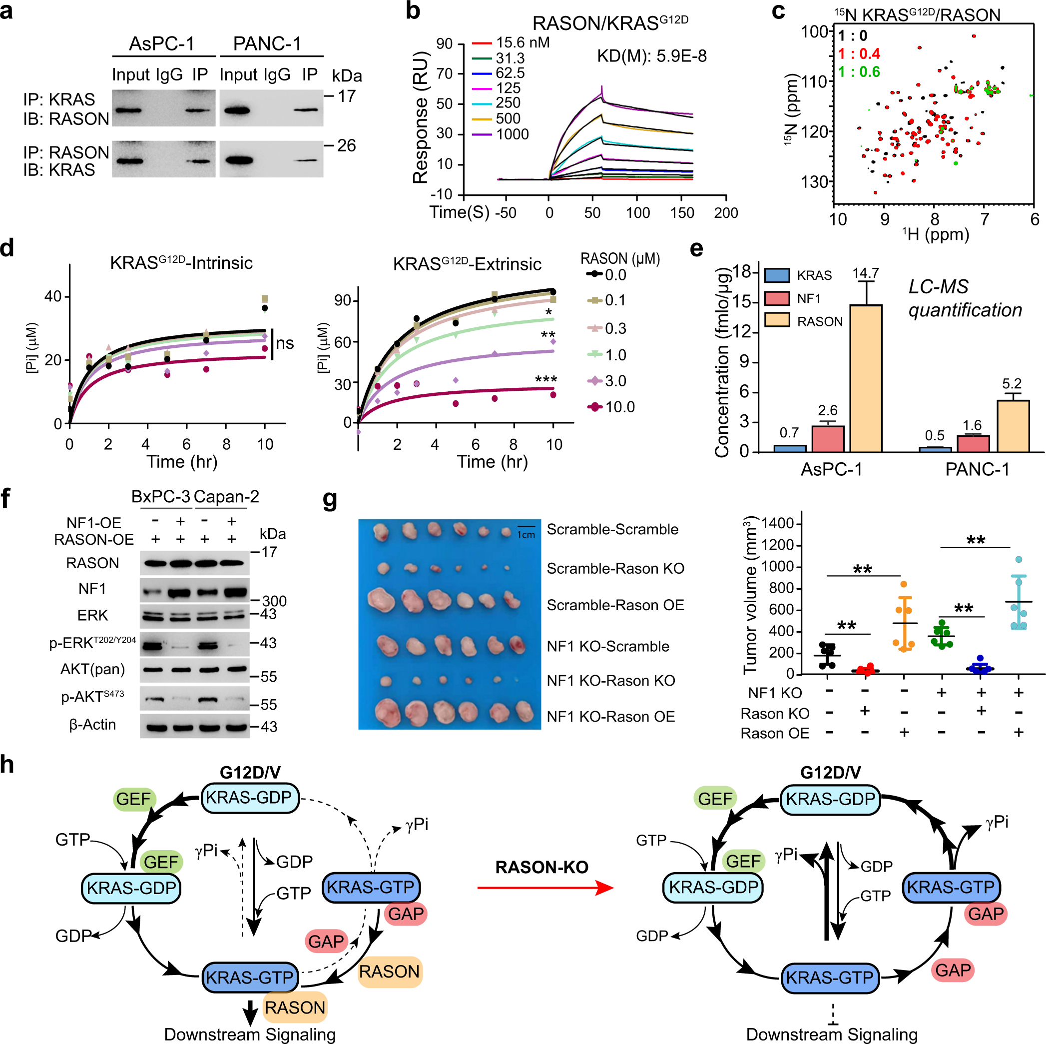
a IP showing the mutual binding between RASON and KRAS in PDAC cells. b SPR analysis of the interaction between RASON and KRASG12D. c 2D 1H-15N HSQC spectra of 15N-labeled human KRAS in the absence and presence of human RASON. 15N-labeled KRASG12D was mixed with unlabeled RASON at the molar ratios of 1:0.4 (red) and 1:0.6 (green), respectively. The peak intensities of KRAS residues decreased significantly in the presence of RASON, indicating a strong interaction between KRAS and RASON. d Intrinsic (left) and NF1-stimulated (right) KRASG12D GTPase activity in the presence of RASON were measured using Malachite Green assay (RASON was titrated in 3-fold dilution series). e Quantification of KRAS, NF1, and RASON proteins in PDAC cells using LC-MS. f IB of KRAS effector signaling in BxPC-3 and Capan-2 RASON-OE cells with forced NF1 overexpression. g Effect of Nf1 KO plus Rason KO/OE on the tumor formation of KRASG12D MEF cells in nude mice. h Schematic diagram of RASON regulation of oncogenic KRAS signaling. In KRAS mutant cancers, RASON is overexpressed and competes with GAPs (e.g., NF1) for KRAS binding. RASON binding to KRAS impairs both intrinsic and extrinsic GTP hydrolysis of mutant KRAS and trapped it in the GTP-bound state, resulting in continuous KRAS activation. In the absence of RASON (e.g., KO), GAPs induce GTP hydrolysis and shift the KRAS nucleotide cycle towards the GDP-bound state, resulting in inhibition of KRAS downstream signaling. Data shown are means ± SD. P values were calculated by two-way ANOVA test (d) and one-way ANOVA test (g). *P < 0.05, **P < 0.01, ***P < 0.001.