Fig. 7: RASON is a potential target for PDAC therapy.
From: A novel protein RASON encoded by a lncRNA controls oncogenic RAS signaling in KRAS mutant cancers

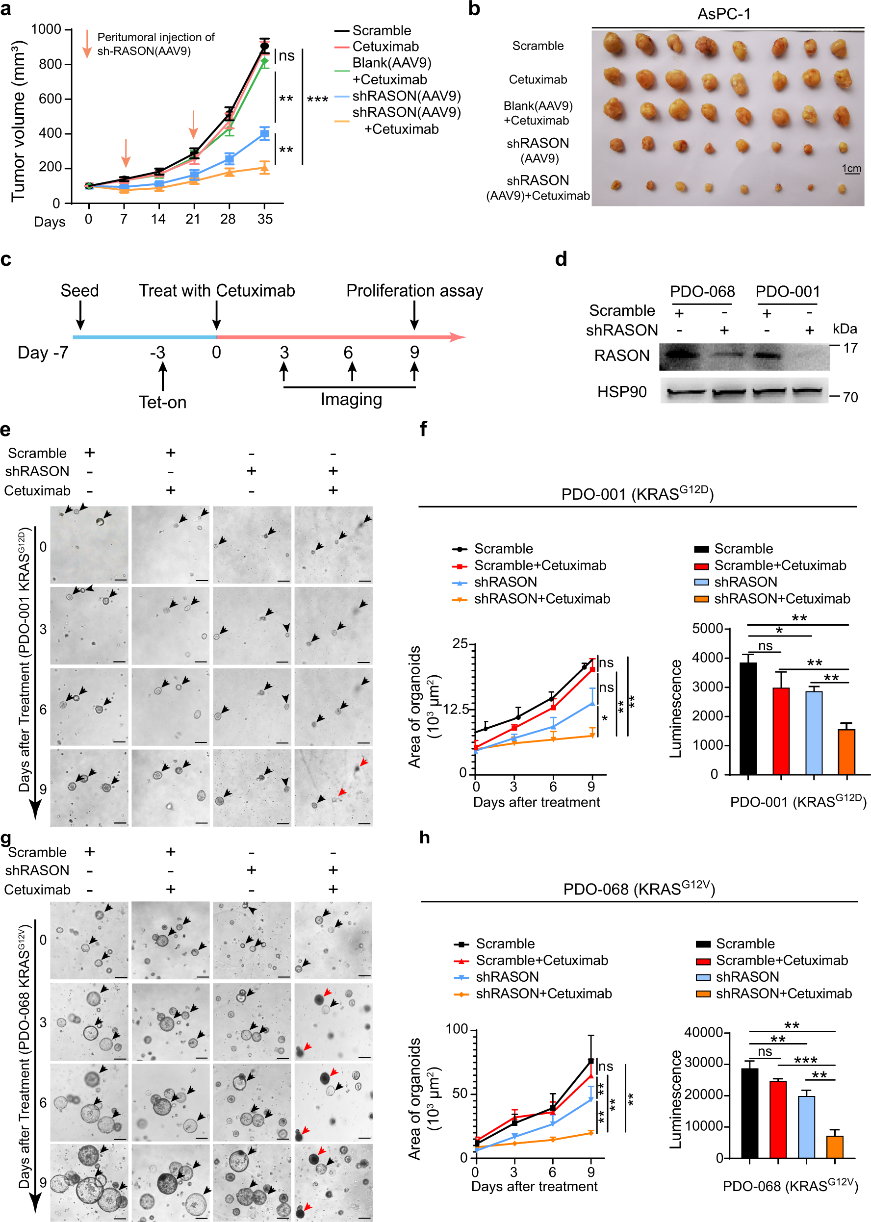
a, b Synergetic effect of RASON KD and cetuximab treatment on AsPC-1 xenograft tumor growth (n = 8 mice). AsPC-1 xenograft tumors were treated with either cetuximab, RASON shRNA (AAV9), or both. c–h Synergetic effect of RASON KD and cetuximab treatment on the growth of human PDAC PDOs. The schematic diagram of experimental design (c). KRASG12D mutant PDO-001 organoids and KRASG12V mutant PDO-068 organoids stably expressing tetracycline-inducible RASON shRNA were seeded seven days before cetuximab treatment; shRNA KD of RASON was activated three days before treatment. IB showing successful RASON KD in human PDAC PDOs (d). Representative images of PDO-001 (KRASG12D) treated with cetuximab, RASON shRNA, or both (bars, 200 µm) (e). f Growth curves of PDO-001 as measured by organoid area at each time point (left). Organoid growth was also measured by the Cell Titer-Glo assay at the end of experiment (right). Representative images of PDO-068 (KRASG12V) treated with cetuximab, RASON shRNA, or both (bars, 200 µm) (g). h Growth curves of PDO-068 as measured by organoid area at each time point (left). Organoid growth was also measured by the Cell Titer-Glo assay at the end of experiment (right). Data are shown as means ± SEM. P values were calculated by two-way ANOVA test (a, f (left), h (left)) and one-way ANOVA test (f (right), h (right)). **P < 0.01, ***P < 0.001.