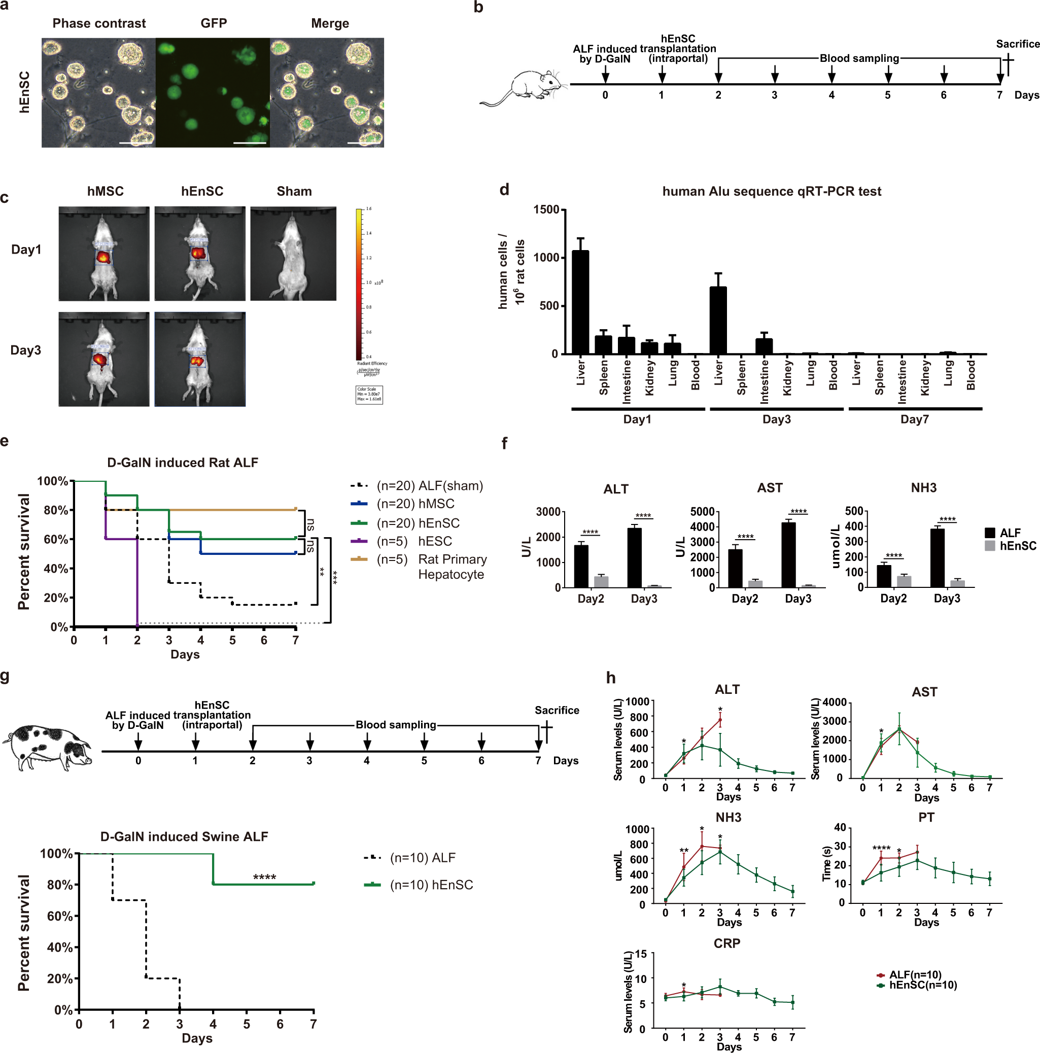
Fig. 1: hEnSC transplantation alleviates liver injury and improves survival in both rodent and swine ALF models.

a Morphology of EGFP-hEnSCs. Scale bars, 100 μm. b Schematic diagram of hEnSC transplantation in D-GalN-induced ALF rat model. c Live images showing in vivo distributions of transplanted DiR-labelled hEnSCs or hMSCs. d Quantification of human cells per 1 million rat cells by qRT-PCR designed to score the transcripts of human-specific Alu sequence across the rat tissues harvested on days 1, 3 and 7 post transplantation. e Kaplan–Meier survival curves of the rats transplanted with different cell types in D-GalN-induced ALF rat model. hMSC (n = 20), hEnSC (n = 20), rat primary hepatocyte (n = 5) and hESC (n = 5) were transplanted intraportally. hMSC, human mesenchymal stem cells; hEnSC, human endoderm stem cells; hESC, human embryonic stem cells. f Serum levels of ALT, AST and NH3 in ALF rats measured on day 2 and day 3 post drug administration. Blood samples were collected from 5 rats for each group. g Kaplan–Meier survival curves of PBS-treated ALF (n = 10) and hEnSC-transplanted ALF (n = 10) pigs in D-GalN-induced ALF model. h The dynamics of liver function and inflammation parameters measured in PBS-treated ALF (n = 10) and hEnSC-transplanted ALF (n = 10) pigs during 7 days post drug administration. NH3, blood ammonia; PT, prothrombin time; CRP, C-reactive protein; ns, no significance; *P < 0.05, **P < 0.01, ***P < 0.001, ****P < 0.0001. Log-rank (Mantel-Cox) test was used in e and g, Sidak’s multiple comparisons test in f and multiple t-tests in h. Error bars represent SD. See also Supplementary information, Figs. S1–S5 and Video S1.