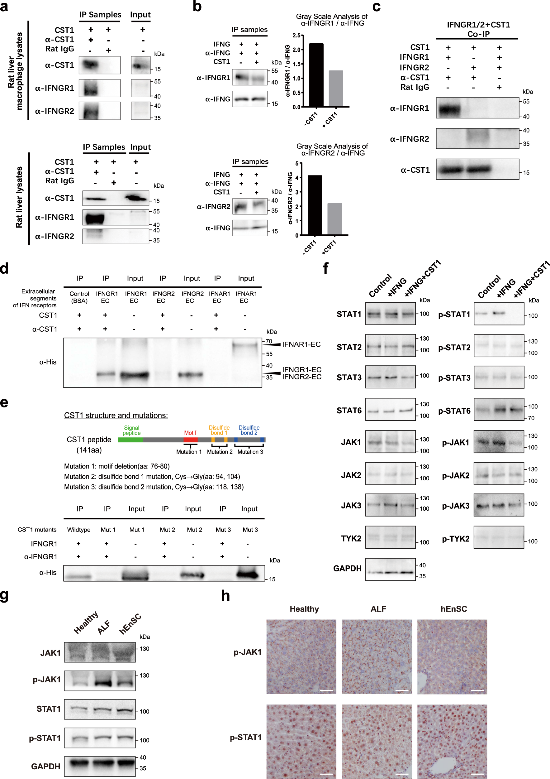
Fig. 6: CST1 inhibits IFNγ signaling via interaction with IFNγ receptors.

a Interactions between CST1 and IFNGR1 or IFNGR2 in the cell lysates of the monocyte/MoMF/Kupffer cell populations isolated from ALF rats (upper panel) and in the ALF rat liver tissue lysates (lower panel). Co-immunoprecipitation was performed using recombinant human CST1 protein and anti-CST1 antibody (or Rat IgG as negative control) with cell or tissue lysates, followed by western blotting using anti-CST1, anti-IFNGR1 or anti-IFNGR2 antibodies. b Competition assay showing the interference of ligand–receptor binding of IFNG–IFNGR1/2 by CST1 proteins. Immunoprecipitation was performed using recombinant IFNG, rat monocyte/MoMF/Kupffer cell lysates (as a source for IFN receptors) isolated from ALF rats, in the presence or absence of recombinant CST1, followed by western blotting using anti-IFNGR1 (upper panels) or anti-IFNGR2 antibodies (lower panels), with gray-scale analyses showing the changes in ratios of either α-IFNGR1/α-IFNG or α-IFNGR2/α-IFNG upon the administration of CST1 proteins. c Direct interactions between CST1 and IFNGR1 or IFNGR2. Immunoprecipitation was performed using recombinant proteins of CST1, IFNGR1, IFNGR2 and anti-CST1 antibody (or Rat IgG as negative control), followed by western blotting using anti-CST1, anti-IFNGR1 or anti-IFNGR2 antibodies. d Direct interactions between CST1 and extracellular segments of IFNGR1 or 2. The His-tagged extracellular segments (EC) of rat IFNGR1 or 2 were expressed by E. coli and purified for the immunoprecipitation that used anti-CST1 antibody, in the presence or absence of recombinant CST1. Anti-His antibody was used for western blotting. IFNGR1-EC, IFNGR1 extracellular segment (aa: 1–241); IFNGR2-EC, IFNGR2 extracellular segment (aa: 1–240); IFNAR1-EC, IFNAR1 extracellular segment (aa: 1–431). e CST1 domains essential for IFNGR1 binding. Upper panel: three mutants of human CST1 were generated by the deletion of the only motif (Mut 1), or by the disruption of two disulfide bonds (Mut 2 or Mut 3) respectively, and were His-tagged and expressed in E. coli. Lower panel: immunoprecipitation performed using wild-type or CST1 mutant proteins. Anti-His antibody was used for western blotting. f Changes in the phosphorylation status of the IFN-related effectors of JAK/STAT family in the presence of CST1. The cell lysates of the monocyte/MoMF/Kupffer cell populations isolated from ALF mice were incubated with IFNγ (IFN) or IFN + CST1 or without IFN or CST1 (control), and immunoblotted using the antibodies that detected either total proteins or the phosphorylated forms of STAT1, 2, 3 and 6, JAK1, 2 and 3 and TYK2. g Western blotting on the total proteins and the phosphorylated forms of JAK1 and STAT1 using liver tissue lysates prepared from healthy, ALF and hEnSC-treated ALF (hEnSC) mice (day 2 post D-GalN treatment). h Immunohistochemistry of phosphorylated JAK1 and STAT1 in the mouse liver tissue sections prepared from healthy, ALF and hEnSC-treated ALF (hEnSC) mice (day 2 post D-GalN treatment). Scale bars, 50 μm.