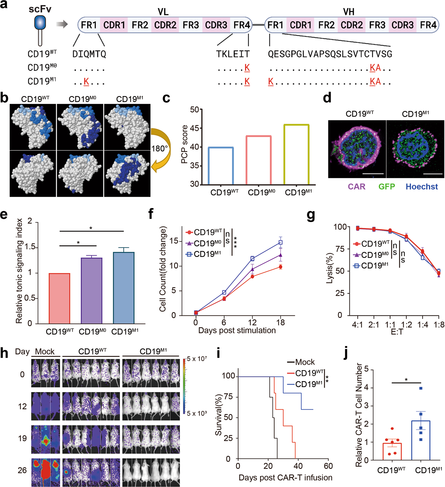
Fig. 5: Incorporating PCPs into CARs containing 41BB costimulation domain with hypo tonic signaling promotes CAR-T persistence.
From: Tuning charge density of chimeric antigen receptor optimizes tonic signaling and CAR-T cell fitness

a The sequences of optimized CD19.CAR variants. b The top three largest PCPs on modified CD19.CAR scFv surface displayed by the BindUP web server tool. Dark blue, the first-largest PCP; medium blue, the second-largest PCP; light blue, the third-largest PCP. c The calculation of PCP scores for the modified CD19.CAR scFvs. d Imaging analysis of the clustering of CD19WT and CD19M1.CAR. Pink, CAR; green, CAR-IRES EGFP; blue, Hoechst. Scale bars, 5 μm. e The calculation of relative tonic signaling indexes for the modified CD19.CAR scFvs. f In vitro proliferation assay of WT and mutated CD19.CAR-T cells. g In vitro killing assay of WT and mutated CD19.CAR-T cells. h Representative bioluminescence images of tumor burden after CD19WT and CD19M1.CAR-T infusion over time. i Survival curves for the tumor-bearing mice after CD19WT and CD19M1.CAR-T infusion. j Number of CD19WT and CD19M1.CAR-T cells in the spleen of tumor-bearing mice 1 month after CAR-T infusion. Data are presented as means ± SEM. Comparisons were determined using unpaired Student’s t-tests (e, j), two-way analysis of variance (f, g), and survival analysis (i); *P < 0.05; **P < 0.01; ***P < 0.001; ns, not significant.