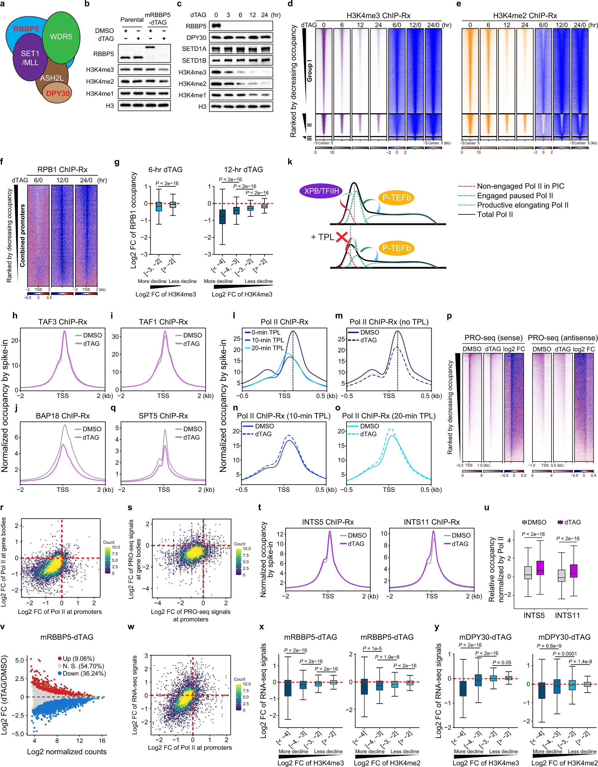
Fig. 1: Rapid COMPASS depletion and subsequent loss of H3K4me2/H3K4me3 diminish the occupancy of paused but not initiating Pol II and compromise gene expression.
From: H3K4me2/3 modulate the stability of RNA polymerase II pausing

a Shared composition of COMPASS family. b Western blotting in parental and mRBBP5-dTAG mESCs treated with DMSO or dTAG for 6 h. c Western blotting in mRBBP5-dTAG cells with indicated time-course dTAG treatment. d, e Heatmaps showing the H3K4me3 (d) and H3K4me2 (e) occupancies (reads per million mapped reads (RPM) per bp and log2 fold change (FC)) ranked by decreasing H3K4me3 occupancy in DMSO condition. f Log2FC heatmaps of Pol II occupancy at combined promoters in mRBBP5-dTAG cells ranked by decreasing Pol II occupancy in DMSO condition. g Boxplots showing the correlation of log2FC of Pol II and H3K4me3 (grouped based on the extent of decline in H3K4me3 occupancy). h–j, q Metaplots showing the average levels of TAF3 (h), TAF1 (i), BAP18 (j), and SPT5 (q) centered at TSS with H3K4me3. k Schematic model for the composition of promoter-bound Pol II (top) and the changes upon TPL treatment (bottom). l–o Average Pol II occupancy upon DMSO/TPL treatment in mRBBP5-dTAG mESCs. p Heatmaps of PRO-seq signal (RPM per bp and log2FC) for sense and antisense transcription centered at TSS with H3K4me3. r, s Two-dimensional density plots comparing the log2FC of Pol II ChIP-Rx signal (r) and PRO-seq signal (s) at promoters (x axis) and gene bodies (y axis) for genes with H3K4me3. t Average INTS5 and INTS11 occupancies centered at TSS with H3K4me3. u Boxplot showing the occupancies of INTS5 and INTS11 compared with Pol II in DMSO/dTAG-treated cells. v M (log2FC, y axis) versus A (log2 normalized counts, x axis) (MA) plot of spike-in normalized RNA-seq showing the changes in gene expression by 24 h dTAG treatment in mRBBP5-dTAG cells. w Two-dimensional density plot comparing the log2FC of Pol II ChIP-Rx signal at promoters (x axis) and gene expression (y axis) for genes with H3K4me3. x, y Boxplots showing the correlation of the log2FC of RNA-seq signal and H3K4me2/3 (grouped based on the extent of decline in H3K4me2/3 occupancy) in mRBBP5-dTAG (x) and mDPY30-dTAG mESCs (y).