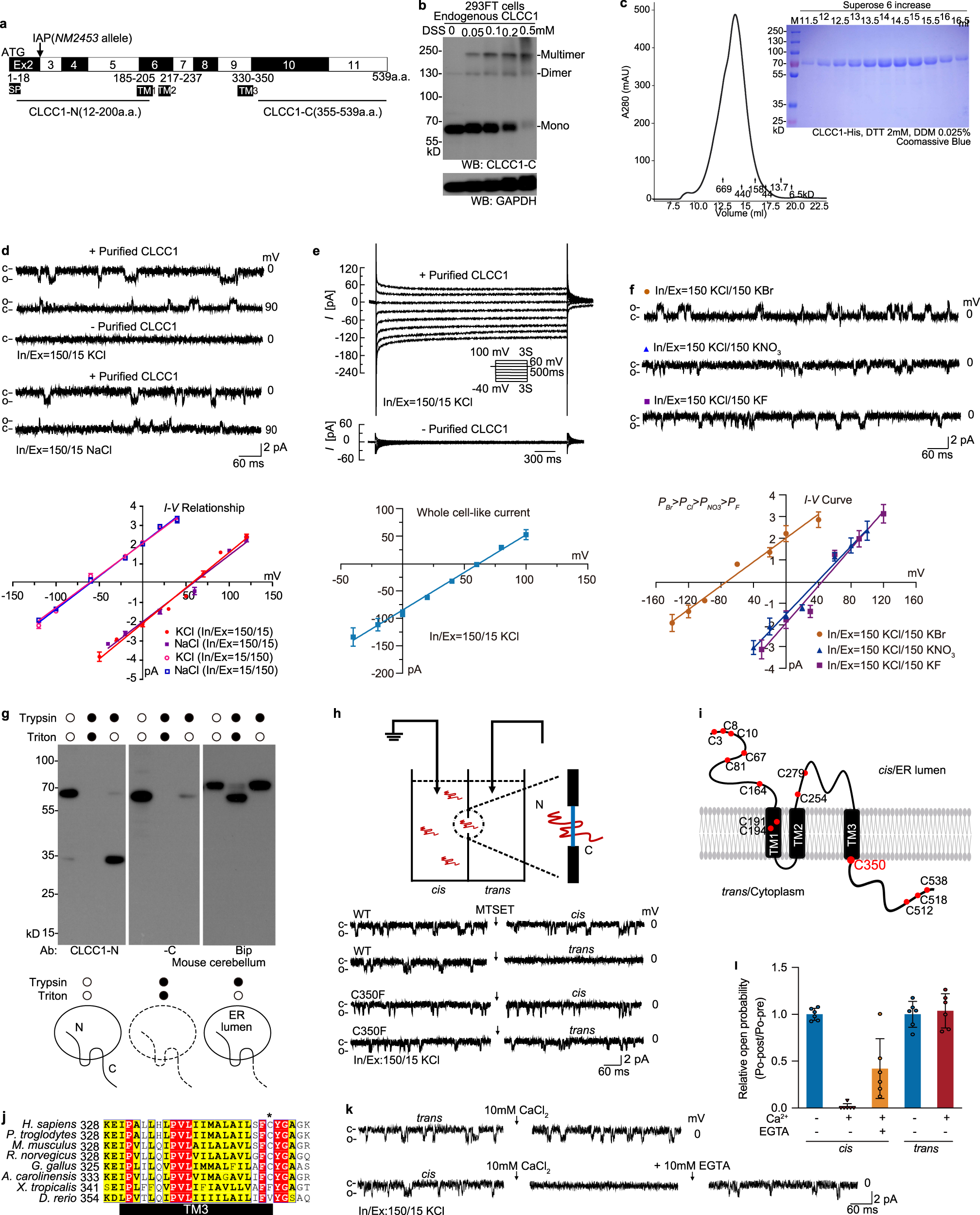
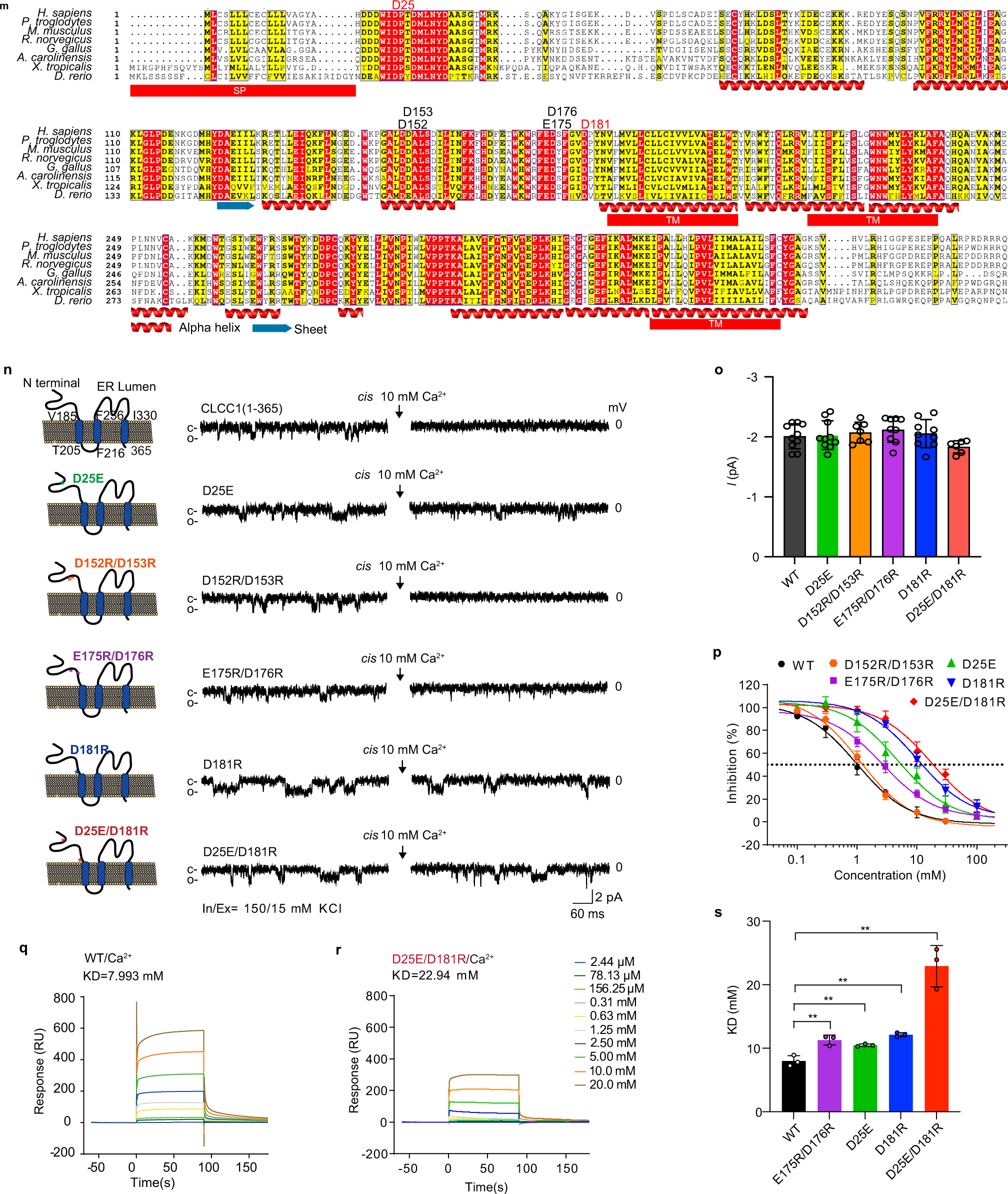
Fig. 1: CLCC1 is a pore-forming component of an ER anion channel and luminal Ca2+ inhibits the channel activity.


a Domain prediction of mouse CLCC1 (mCLCC1, NM_145543.2) that contains an SP and three TMs. The N-terminal (12–200 aa) and C-terminal polypeptides (355–539 aa) were used for generation of the N- and C-terminal antibodies, respectively. b Naive 293FT cells were treated with DSS at the indicated concentrations. Cell lysates were separated by SDS-PAGE and blotted with CLCC1 C-terminal antibody (CLCC1-C). c Chromatograph of His-tagged mCLCC1 expressed by an insect expression system and purified by Nickel column. Standard molecular weight markers are indicated. d Purified mCLCC1 from c were incorporated into planar phospholipid bilayer and single channel currents were recorded in asymmetric KCl and NaCl solutions at indicated voltages (upper). C, closed state; O, open state. Current-voltage (I-V) relationships in asymmetric KCl and NaCl solutions (lower). e Representative macroscopic currents recorded with or without the addition of purified mCLCC1 (upper) and the corresponding I-V curve for mCLCC1 (lower). f Single channel currents recorded at 0 mV with 150 mM KCl in cis and 150 mM KBr, 150 mM KNO3, or 150 mM KF in trans (upper). I-V relationships under the conditions (lower). In d and e, values are presented as mean ± SD (n ≥ 6). g Topology of CLCC1 determined by microsome preparation. Microsomal vesicles prepared from mouse cerebellum were treated with trypsin alone, or trypsin together with Triton X-100. Protein lysates were then separated by SDS-PAGE and probed with CLCC1 N- and C-terminal antibodies. As a control, Bip, an ER lumen resident, was protected from trypsinization. h Application of 2 mM MTSET in the trans but not cis side blocked mCLCC1 channel activity. We defined the cis side as the chamber we applied purified CLCC1 proteins (upper). The C350F mCLCC1 mutant was resistant to MTSET (n ≥ 6). i Cysteine residues of CLCC1, with C350 highlighted. j Sequence alignment of predicted TM3 of CLCC1 across different species. C350 is labeled with an asterisk. The corresponding residue of Homo sapiens and Mus musculus C350 is phenylalanine in Xenopus. k Application of 10 mM CaCl2 in cis but not trans reduced mCLCC1 channel activity. The inhibitory effect of Ca2+ was partially prevented by EGTA (10 mM). l Statistical analysis of normalized relative open probability (Po). Relative Po, Po-post/Po-pre (Po after CaCl2 or EGTA treatment divided by that before the treatment). Values are presented as mean ± SD (n = 6). m Sequence alignment of CLCC1 N-terminus and predicted TMs across different species. Conserved residues for potential Ca2+ binding were labeled. n Inhibition of CaCl2 (10 mM) on the WT and mutant CLCC1. o The amplitude of the WT and mutant CLCC1 current measured at 0 mV without application of CaCl2. p The dosage effect of CaCl2 on the channel activities. q–s The binding affinity of Ca2+ to the WT and mutant CLCC1 measured by SPR. The WT (q) or mutant (D25E/D181R, r) CLCC1 SPR response (resonance units, RU) to different [Ca2+]. KD values of the indicated WT and mutant CLCC1 (s). In o, p, and s, values are presented as mean ± SD (n ≥ 6), **P < 0.01 by one-way ANOVA.