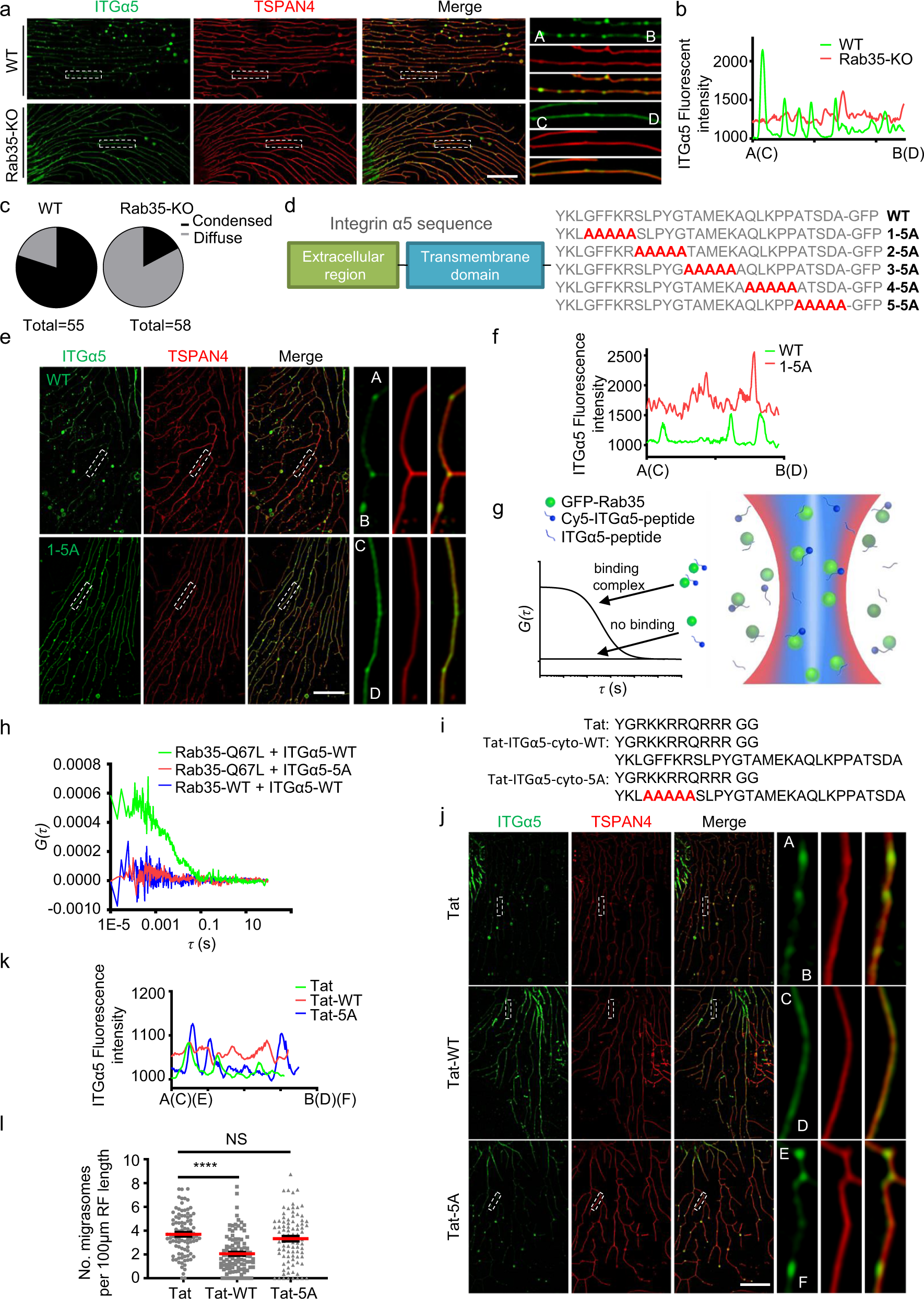
Fig. 4: Rab35 recruits integrin to migrasome formation sites.
From: The phosphatidylinositol (4,5)-bisphosphate-Rab35 axis regulates migrasome formation

a Live-cell SIM images of WT or Rab35-KO NRK-TSPAN4-mCherry cells stably expressing ITGα5-GFP. Green, ITGα5; red, TSPAN4; yellow, merge. Scale bar, 10 μm. Boxed regions are enlarged on the right. b The boxed regions from a were quantified for the ITGα5-GFP fluorescence intensity. c The images from a were quantified for the percentage of cells with condensed or diffuse ITGα5-GFP distribution. d Schematic representation of ITGα5 showing the amino acid sequences of the cytoplasmic domain in WT and the 5 mutants (1-5A, 2-5A, 3-5A, 4-5A, 5-5A). e Live-cell SIM images of NRK-TSPAN4-mCherry cells stably expressing ITGα5 WT or 1-5A. Green, ITGα5; red, TSPAN4; yellow, merge. Scale bar, 10 μm. The boxed regions are enlarged on the right. f The boxed regions from e were quantified for the ITGα5-GFP fluorescence intensity. g Diagram of the dcFCCS assay: GFP-Rab35 (green dots), Cy5-ITGα5-cyto (blue dots with blue lines) and ITGα5-cyto (blue lines) diffuse freely through the confocal detection volume of 488 nm (blue zone) and 640 nm (red zone) lasers. Only complexes containing both GFP and Cy5 fluorescence signals can contribute to cross-correlation curves. h dcFCCS curves of 100 nM GFP-Rab35-WT mixed with 500 nM Cy5-ITGα5-cyto-WT (blue); 100 nM GFP-Rab35-Q67L mixed with 500 nM Cy5-ITGα5-cyto-WT (green); and 100 nM GFP-Rab35-Q67L mixed with Cy5-ITGα5-cyto-5A (red). i Sequences of Tat peptides. The Tat peptide (control, top) was fused to the WT cytoplasmic domain of ITGα5 (Tat-ITGα5-cyto-WT, middle) and the 5A mutant (Tat-ITGα5-cyto-5A, bottom). j Live-cell SIM images of NRK cells expressing TSPAN4-mCherry and ITGα5-GFP, and treated with 100 μM control (Tat), WT (Tat-WT) or mutant (Tat-5A) peptide from i. Green, ITGα5; red, TSPAN4; yellow, merge. Scale bar, 10 μm. Boxed regions are enlarged on the right. k The boxed regions from j were quantified for the ITGα5-GFP fluorescence intensity. l Statistical analysis of the number of migrasomes per 100 μm retraction fiber per cell. The original images were captured as in j. n = 95 for Tat treatment, n = 102 for Tat-WT treatment, n = 89 for Tat-5A treatment. Data are presented as mean ± SEM; unpaired t-test.