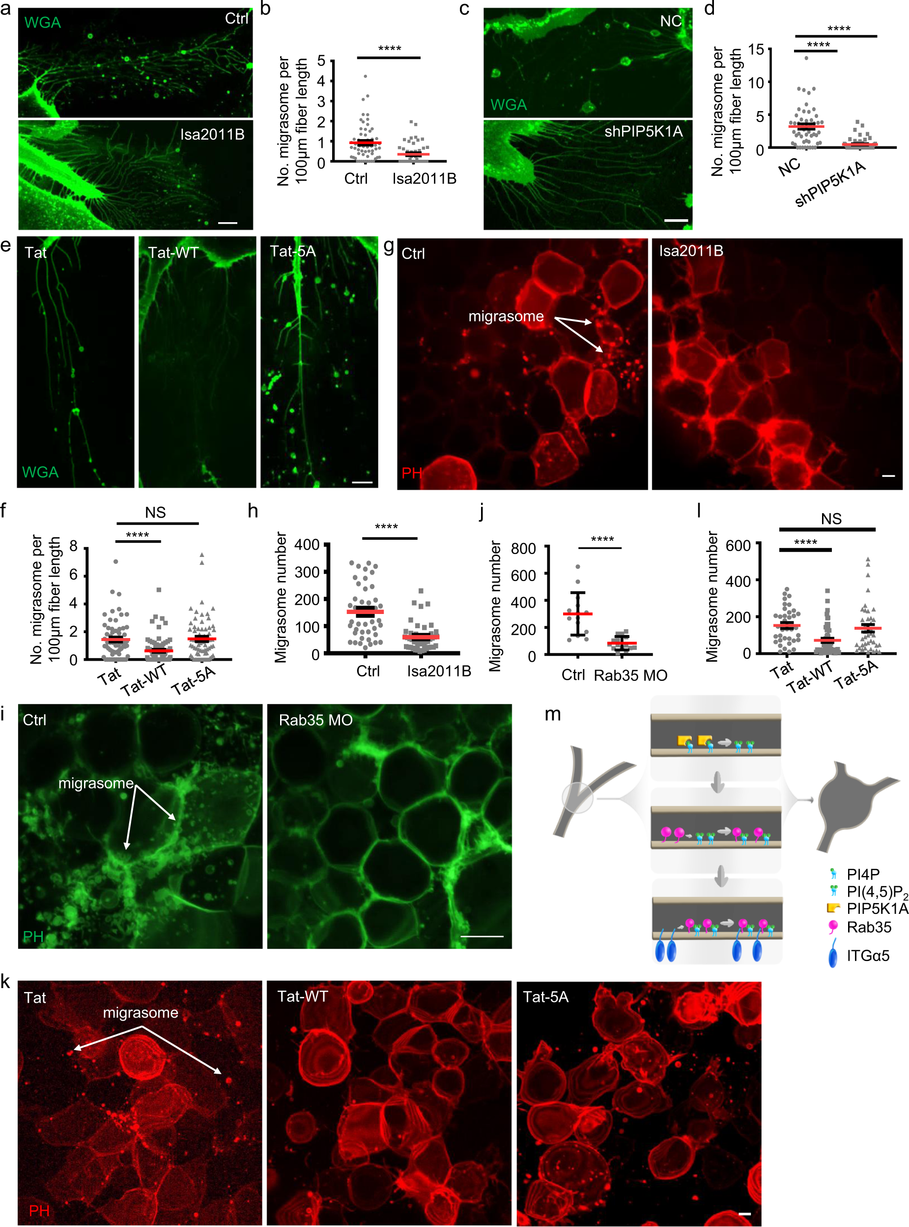
Fig. 5: The PI(4,5)P2-Rab35 axis regulates migrasome formation in physiologically relevant settings and is evolutionarily conserved.
From: The phosphatidylinositol (4,5)-bisphosphate-Rab35 axis regulates migrasome formation

a Live-cell images of BJ cells treated with DMSO (Ctrl) and 20 µM ISA2011B. Green, wheat germ agglutinin (WGA). Scale bar, 10 μm. b Statistical analysis of the number of migrasomes per 100 μm retraction fiber per cell. The original images were captured as in a. n = 59 for Ctrl treatment, n = 50 for ISA2011B treatment. Data are presented as mean ± SEM; unpaired t-test. c Live-cell images of BJ cells treated with negative control (NC) shRNA and shPIP5K1A. Green, WGA. Scale bar, 10 μm. d Statistical analysis of the number of migrasomes per 100 μm retraction fiber per cell. The original images were captured as in c. n = 50 for NC, n = 50 for shPIP5K1A. Data are presented as mean ± SEM; unpaired t-test. e Live-cell images of BJ cells treated with 100 μM control (Tat), WT (Tat-WT) or mutant (Tat-5A) peptide. Green, WGA. Scale bar, 10 μm. f Statistical analysis of the number of migrasomes per 100 μm retraction fiber per cell. The original images were captured as in e. n = 64 for Tat treatment, n = 75 for Tat-WT treatment, n = 69 for Tat-5A treatment. Data are presented as mean ± SEM; unpaired t-test. g Live-cell images of gastrulation-stage zebrafish embryos treated with DMSO (Ctrl) and 100 μM ISA2011B. Red, PH-mCherry. Scale bar, 10 μm. h Statistical analysis of the number of migrasomes per embryo. The original images were captured as in g. n = 102 for Ctrl treatment, n = 97 for ISA2011B treatment. Data are presented as mean ± SEM; unpaired t-test. i Live-cell images of gastrulation-stage zebrafish embryos treated with Ctrl and Rab35 MO. Green, PH. Scale bar, 10 μm. j Statistical analysis of the number of migrasomes per embryo. The original images were captured as in i. n = 14 for Ctrl treatment, n = 15 for Rab35 MO treatment. Data are presented as mean ± SEM; unpaired t-test. k Live-cell images of gastrulation-stage zebrafish embryos following injection with 100 μM control (Tat), WT (Tat-WT) or mutant (Tat-5A) peptide at the 8-cell stage. Red, PH-mCherry. Scale bar, 10 μm. l Statistical analysis of the number of migrasomes per embryo. The original images were captured as in k. n = 36 for Tat treatment, n = 50 for Tat-WT treatment, n = 39 for Tat-5A treatment. Data are presented as mean ± SEM; unpaired t-test. m Model for the role of the PI(4,5)P2-Rab35 axis in migrasome formation.