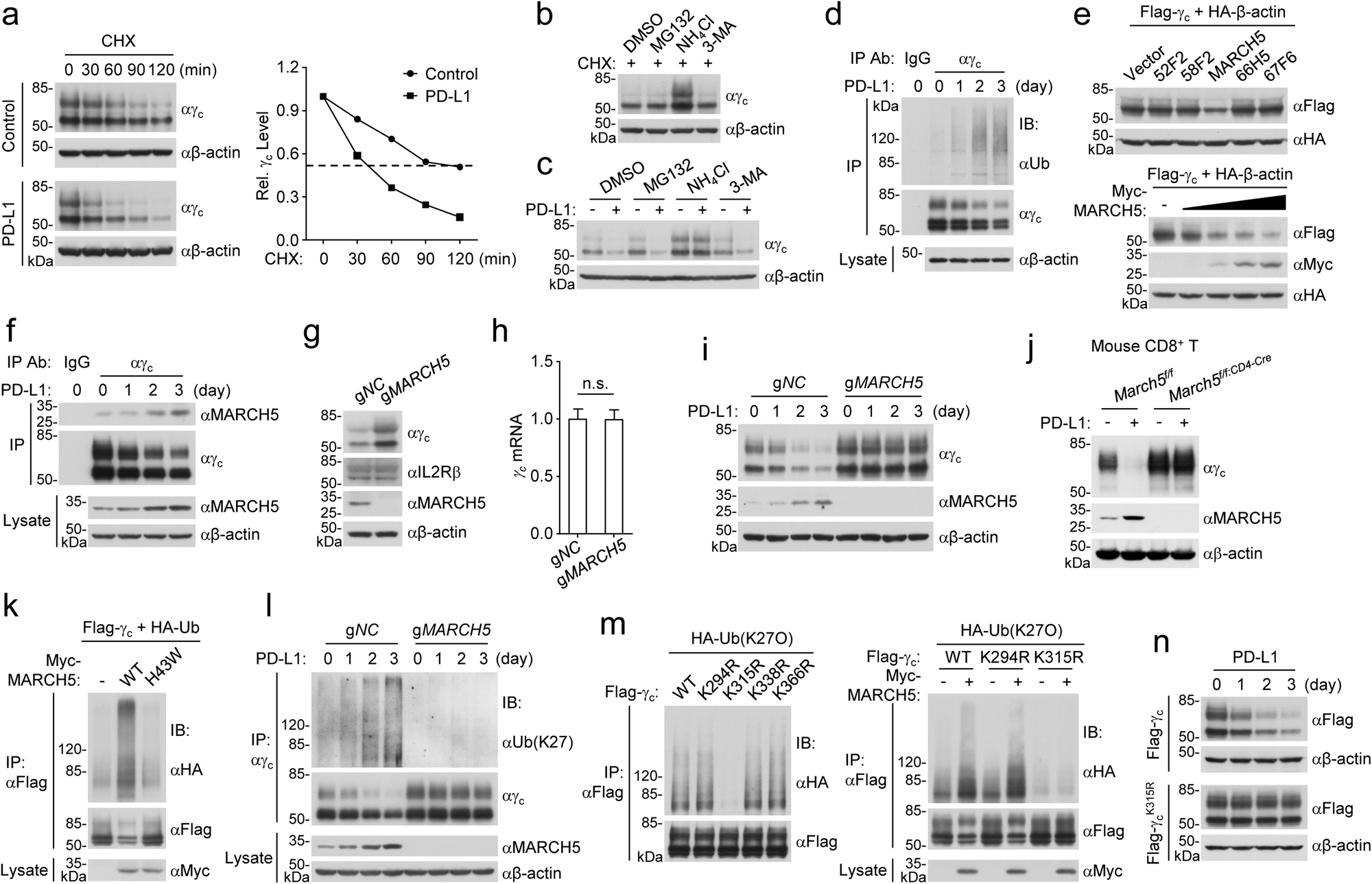
Fig. 2: MARCH5 mediates K27-linked polyubiquitination and lysosomal degradation of γc.

a PD-1 ligation promotes γc degradation. Jurkat-PD-1 cells were pre-stimulated with PHA (50 ng/mL) for 36 h and then treated with CHX (0.1 mM) for the indicated times before immunoblotting analysis with the indicated antibodies. The γc band intensities relative to the corresponding β-actin bands were shown in the histograph. b NH4Cl inhibits γc degradation. Jurkat cells were pre-treated with MG132 (100 μM), NH4Cl (25 mM) or 3-MA (500 ng/mL) for 4 h, and then treated with CHX (0.1 mM) for 2 h before immunoblotting analysis with the indicated antibodies. c NH4Cl inhibits PD-1 ligation-induced degradation of γc. Jurkat-PD-1 cells were stimulated with PHA (50 ng/mL) in the presence of plate-bound hPD-L1-Fc fusion protein or control hIgG1 (2 μg/mL) for 36 h, and then treated with MG132 (100 μM), NH4Cl (25 mM) or 3-MA (500 ng/mL) for 12 h before immunoblotting analysis with the indicated antibodies. d PD-1 ligation induces polyubiquitination of γc. Jurkat-PD-1 cells were stimulated with PHA (50 ng/mL) in the presence of plate-bound hPD-L1-Fc fusion protein for the indicated times before co-immunoprecipitation and immunoblotting analysis with the indicated antibodies. e MARCH5 promotes degradation of γc in a dose-dependent manner. HEK293 cells were transfected with the indicated plasmids for 24 h before immunoblot analysis with the indicated antibodies. f Association of γc with MARCH5. Jurkat-PD-1 cells were stimulated with PHA (50 ng/mL) in the presence of plate-bound hPD-L1-Fc fusion protein for the indicated times before co-immunoprecipitation and immunoblotting analysis with the indicated antibodies. g MARCH5-deficiency up-regulates the level of γc but not IL2Rβ. Control or MARCH5-deficient Jurkat cells were collected for immunoblotting analysis with the indicated antibodies. h Effects of MARCH5-deficiency on transcription of γc. Control or MARCH5-deficient Jurkat cells were analyzed by qPCR for mRNA levels of the indicated genes. Graph shows mean ± SEM, n = 3 independent samples from one representative experiment. Data were analyzed using two-way ANOVA with GraphPad Prism 8. i MARCH5-deficiency impairs PD-1 ligation-induced degradation of γc. Control or MARCH5-deficient Jurkat-PD-1 cell were stimulated with PHA (50 ng/mL) in the presence of plate-bound hPD-L1-Fc fusion protein for the indicated times before immunoblotting analysis with the indicated antibodies. j PD-1 ligation-induced degradation of γc is impaired in MARCH5-deficient cells. Mouse CD8+ T cells from sex- and age-matched March5f/f or March5f/f:CD4-Cre mice were stimulated with plate-bound anti-CD3 (1 μg/mL) and solubilized anti-CD28 (5 μg/mL) in the presence of plate-bound mPD-L1-Fc fusion protein or control hIgG1 (2 μg/mL) for 3 days before immunoblotting analysis with the indicated antibodies. k MARCH5 promotes polyubiquitination of γc. HEK293 cells were transfected with the indicated plasmids for 24 h before co-immunoprecipitation and immunoblotting analysis with the indicated antibodies. l MARCH5-deficiency impairs PD-L1-induced K27-linked polyubiquitination of γc. Control or MARCH5-deficient PD-1-expressing Jurkat cells were stimulated with PHA (50 ng/mL) in the presence of plate-bound hPD-L1-Fc fusion protein for the indicated times before co-immunoprecipitation and immunoblotting analysis with the indicated antibodies. m MARCH5 increases K27-linked polyubiquitination of wild-type γc and γcK294R but not γcK315R. HEK293 cells were transfected with the indicated plasmids for 24 h before co-immunoprecipitation and immunoblotting analysis with the indicated antibodies. n PD-1 induces down-regulation of wild-type γc but not γcK315R. Jurkat-PD-1 cells were expressed with Flag-tagged wild-type γc or γc K315R mutant and then stimulated with PHA (50 ng/mL) in the presence of plate-bound hPD-L1-Fc fusion protein for the indicated times before immunoblotting analysis with the indicated antibodies. All the experiments were repeated for at least two times with similar results.