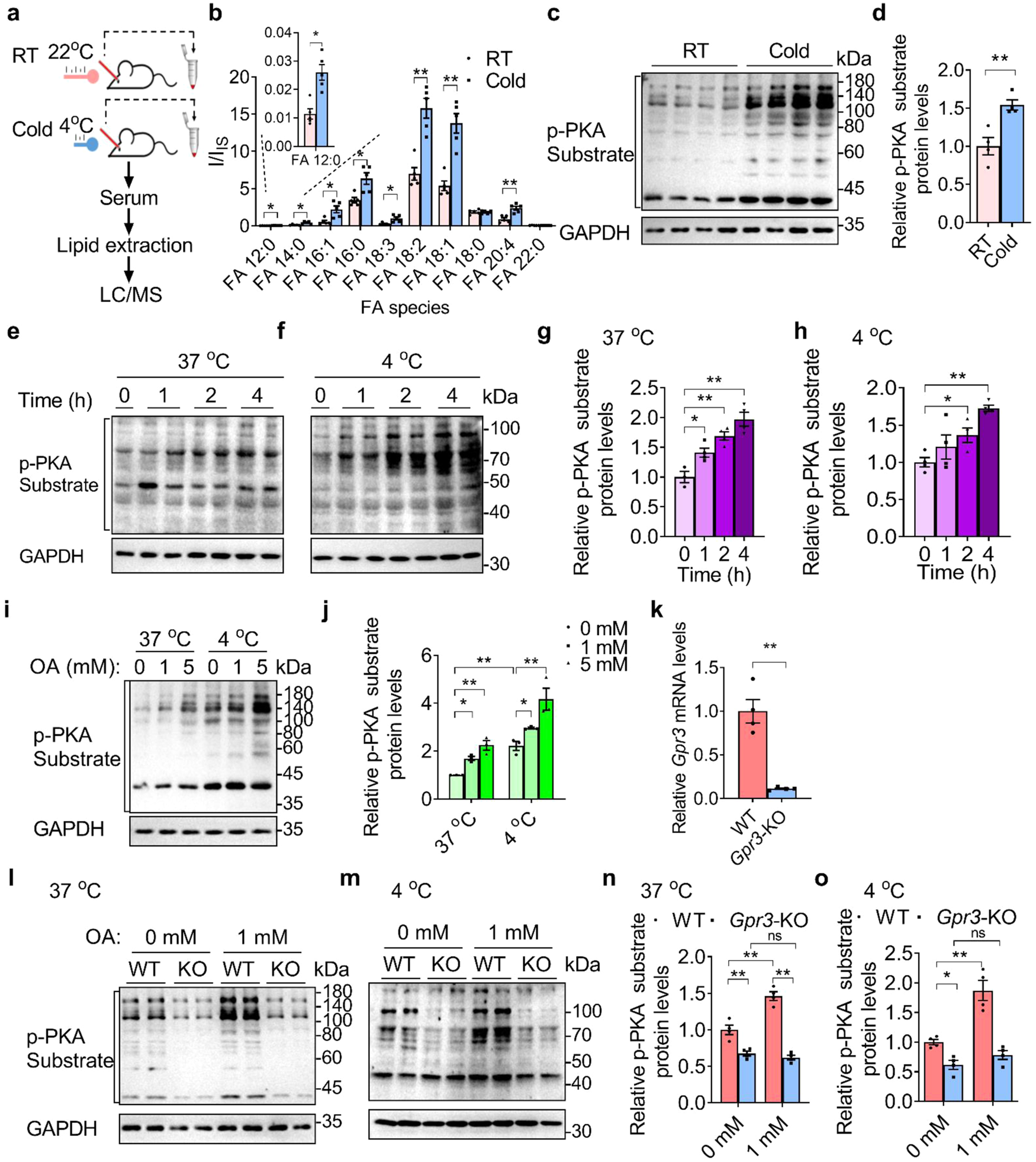
Fig. 6: OA activates the Gs/cAMP/PKA signaling through GPR3 in brown adipose tissue.
From: Identification of oleic acid as an endogenous ligand of GPR3

a Scheme of RT/cold treatment and LC-MS analysis procedure. b LC-MS analysis of serum FAs in mice with acute cold stimulation (6 h) (n = 5 per group). c, d p-PKA substrate and GAPDH levels in iBAT of mice with acute cold stimulation (6 h) were measured by immunoblotting and quantified by densitometry using ImageJ (n = 4 per group). e–h iBAT was isolated from C57BL/6 mice at 4–6 weeks old and cut into 10 mg pieces. 10 mg iBAT was further cut into 4 pieces. iBAT pieces were incubated at 37 °C or 4 °C in DMEM medium, and treated with OA (1 mM) for different times (0 h, 1 h, 2 h and 4 h). p-PKA substrate and GAPDH levels were measured by immunoblotting (e, f), and quantified by densitometry using ImageJ (g, h) (n = 3–4 per group). i, j Another group of iBAT pieces were incubated at 37 °C or 4 °C in DMEM medium, and treated with different doses of OA (0 mM, 1 mM, 5 mM) for 4 h. p-PKA substrate and GAPDH levels were measured by immunoblotting, and quantified by densitometry using ImageJ (n = 3 per group). k Gpr3 mRNA levels were measured in the iBATs of WT and Gpr3 KO mice at 7 weeks old (n = 4 per group). l–o iBATs were isolated from WT and Gpr3 KO mice at 4–6 weeks old and cut into 10 mg pieces. 10 mg iBAT was further cut into four pieces. iBAT pieces were incubated at 37 °C or 4 °C in DMEM medium, and treated with or without OA (1 mM) for 4 h. p-PKA substrate and GAPDH levels were measured by immunoblotting, and quantified by densitometry using ImageJ (n = 4 per group). Data are presented as means ± SEM. n = 3–5 independent samples. Student’s t-test was used to compare the differences between two groups. The differences between three groups were examined using one-way ANOVA and LSD t-test. *P < 0.05. **P < 0.01.