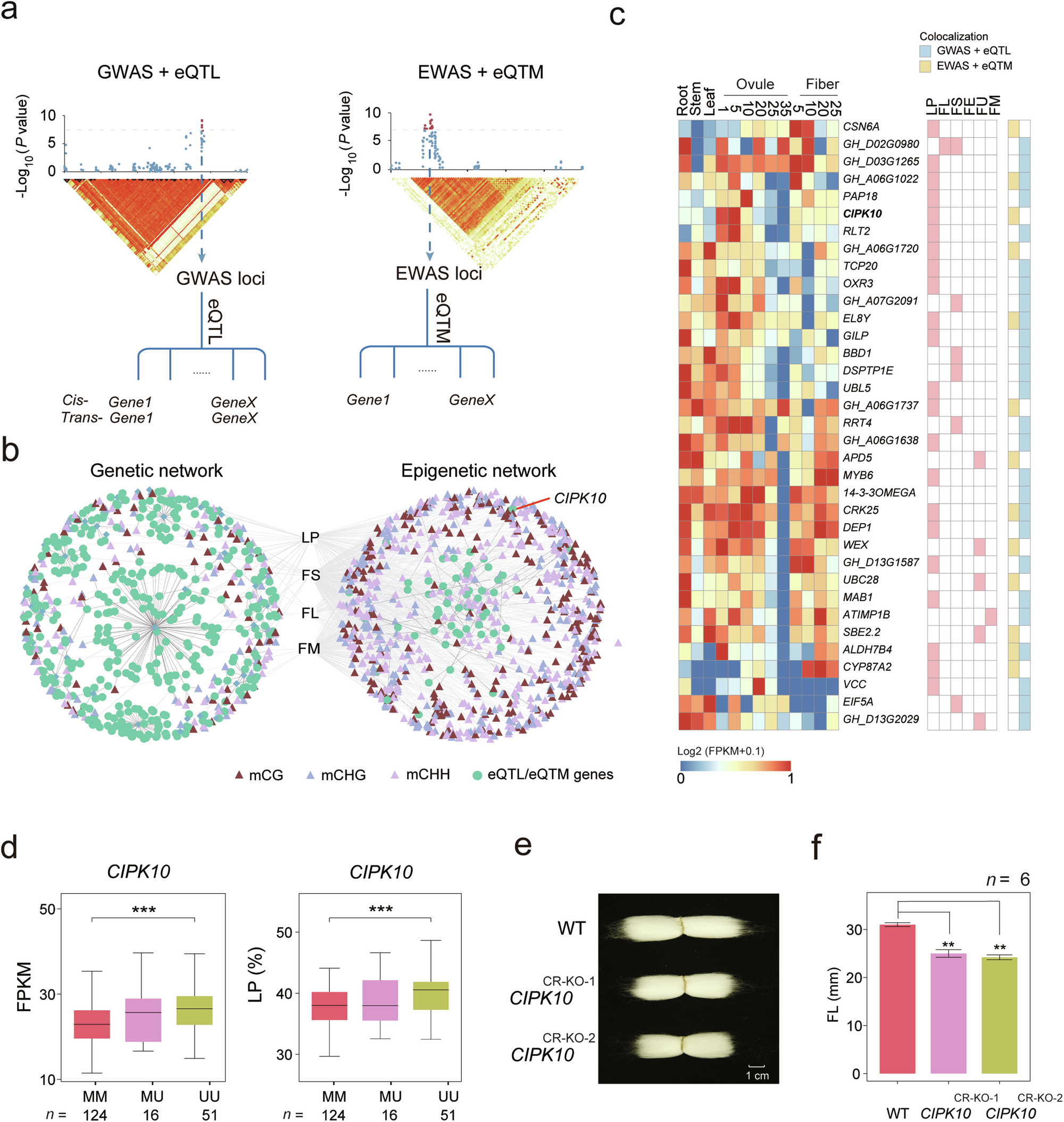
Fig. 5: Genetic and epigenetic regulation networks associated with fiber development.

a Analytical workflow for the construction of a functional GRN. Both eQTM and eQTL analyses were conducted to obtain causal sites in EWAS and GWAS loci, respectively. Loci within the same LD block (r2 > 0.1) were merged into one lead SNP, and eGenes within an LD block were clustered into a GRN. The same steps were also conducted for EWAS loci. b Gene networks regulating cotton fiber traits. Right: genetic variation-dependent network constructed by integrating GWAS and eQTL; left: epigenetic regulation network constructed by integrating EWAS and eQTM. c Heatmap showing candidate genes identified by colocation analysis. d Expression levels and LP of CIPK10 across different epi-alleles. e Image illustrating the performance of gene editing (CRISPR knockout, CR-KO) on the eQTM gene GhCIPK10, which regulates fiber traits. f Fiber length in two CIPK10CR-KO lines (Student’s t-test, **P < 0.01, n = 6).