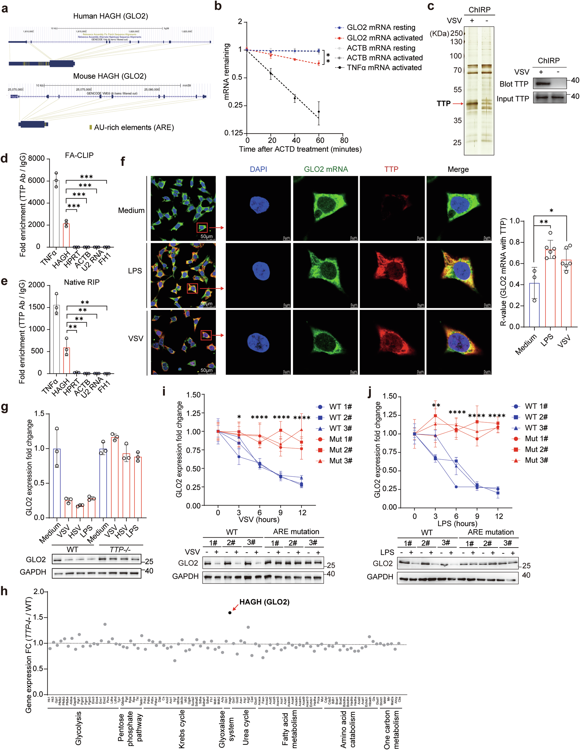
Fig. 3: TTP binds to GLO2 mRNA and mediates its decay.

a Diagram of AU-rich elements (AREs) in the human and mouse GLO2 3′-UTRs. b Q-PCR analysis of indicated mRNAs in resting or LPS-activated (6 h, 100 ng/mL) BMDMs treated with ACTD (5 μM) for indicated time points. c GLO2 mRNA along with its binding proteins were retrieved (through ChIRP) in resting or VSV-activated human THP-1-derived macrophages and the specific band was identified by MS or immunoblot with a TTP antibody. d, e Q-PCR analysis of indicated mRNAs retrieved by TTP antibody or control antibody from BMDMs under crosslinked (d) or native (e) conditions. f RNA FISH of GLO2 mRNA and immunofluorescence assay of TTP protein in human THP-1-derived macrophages stimulated with LPS, VSV or not (medium). Scale bars, 5 μm. The co-localization was analyzed by ImageJ. g Q-PCR and immunoblot analysis of GLO2 expression in WT and TTP−/− BMDMs stimulated as indicated. h RNA-seq data profiling of metabolic enzymes in WT and TTP−/− BMDMs stimulated by LPS for 6 h (GSE63468). i, j Q-PCR and immunoblot analysis of GLO2 expression in WT or GLO2 ARE-sites mutant RAW 264.7 cell lines stimulated by VSV (i) or LPS (j) for indicated time points.