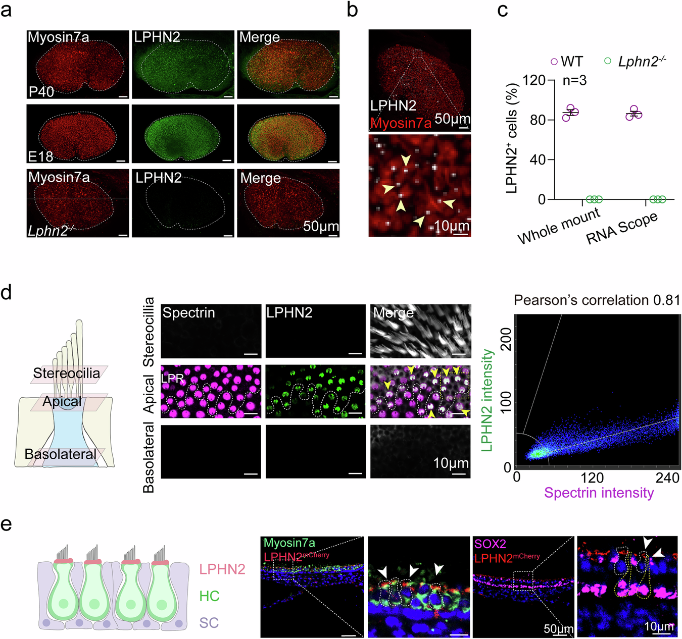
Fig. 2: LPHN2 is primarily expressed at the apical surface of utricular hair cells.
From: A force-sensitive adhesion GPCR is required for equilibrioception

a Co-immunostaining of LPHN2 (green) with Myosin7a (red) in utricle wholemounts derived from WT mice at E18 or P40, or from Lphn2−/− mouse embryos at E18 (n = 3 mice per group). Scale bars, 50 μm. b Representative images of wholemount RNAscope in situ hybridization of Lphn2 (white) combined with immunostaining of Myosin7a (red) in utricles of P40 mice (n = 3 mice). Arrows indicate Lphn2 staining in myosin7a-expressing hair cells. Scale bars, 50 μm and 10 μm for low- and high-magnification views, respectively. c Quantitative analysis of LPHN2 expression in myosin7a-positive utricular hair cells from WT mice or Lphn2−/− embryos. Data are correlated to Fig. 2a, b (n = 3 mice per group). d Left panel: Diagram of utricular hair cells showing the selected optical planes (stereocilia, apical surface or basolateral section) for imaging by confocal microscopy. Middle panel: Co-immunostaining of LPHN2 (green) with spectrin (magenta) or phalloidin (gray) at different optical planes of hair cells in utricle wholemounts of P40 mice. Arrows indicate co-immunostaining of LPHN2 with spectrin. The line of polarity reversal (LPR) is depicted as a white dotted line. Scale bars, 10 μm. Right panel: Pearson’s correlation analysis of the fluorescence intensities of LPHN2 and spectrin at the apical surface of utricular hair cells was performed, revealing a correlation coefficient of 0.81. Data are correlated to Supplementary information, Fig. S5l, m. e Left panel: Schematic view of LPHN2 (red) expression in utricular hair cells. HC hair cells, SC supporting cells. Right panel: Expression of LPHN2-mCherry (red) with Myosin7a (green) or with SOX2 (magenta) in utricular sections derived from Lphn2mCherry mice at P40 (n = 3 mice per group). Arrows indicate the distribution of LPHN2-mCherry at the apical surface of utricular hair cells. The utricular hair cells and supporting cells are depicted by white and yellow dashed lines, respectively. Scale bars, 50 μm and 10 μm for low- and high-magnification views, respectively.