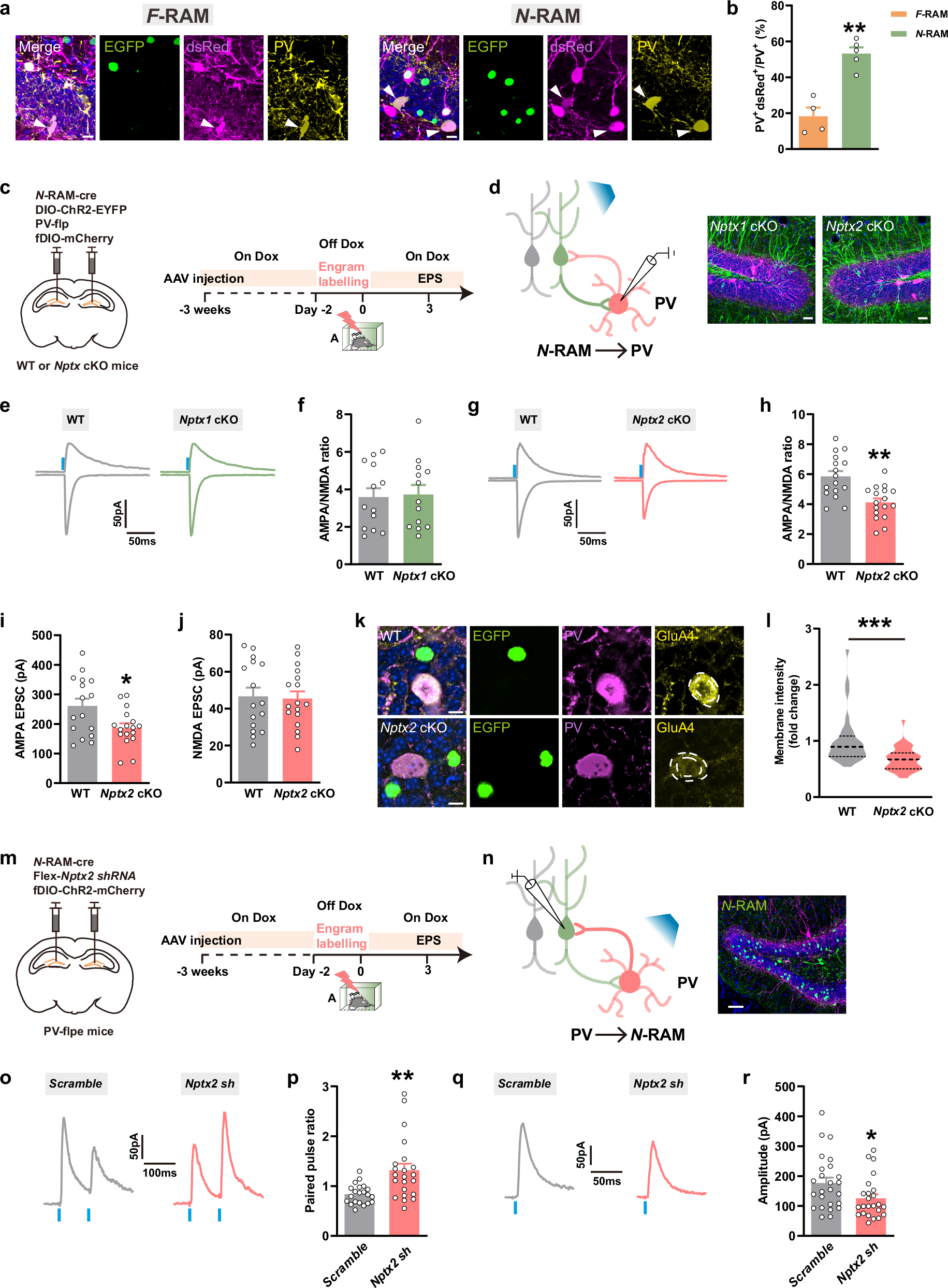
Fig. 3: The effects of Nptx2 depletion on the functional connection between DG local PV+ interneurons and N-RAM ensemble.

a Representative confocal images of DG local dsRed+ cells immunostained with PV. Green: EGFP; purple: dsRed; yellow: PV; blue: DAPI. White arrows indicate the colocalized cells. Scale bars, 5 μm. b Percentages of colocalized cells in DG total PV+ cells. F-RAM, n = 4 mice; N-RAM, n = 5 mice. c Diagram of AAV injection and experimental scheme to label N-RAM engram ensembles. d Diagram of photostimulation and whole-cell patch clamp recordings (left) and representative images of engram cells and PV+ interneurons (right). Green: N-RAM engram cells of Nptx1 and Nptx2 cKO mice, EYFP; purple: PV+ interneurons, mCherry; blue: DAPI. Scale bars, 10 μm. e, g Representative traces of opto-evoked AMPA-EPSC and NMDA-EPSC recorded from WT and Nptx cKO mice. f Average A/N ratio recorded from WT and Nptx1 cKO mice. WT, n = 13 neurons from 4 mice; Nptx1 cKO, n = 13 neurons from 4 mice. h Average A/N ratio recorded from WT and Nptx2 cKO mice. WT, n = 16 neurons from 3 mice; Nptx2 cKO, n = 17 neurons from 5 mice. i, j Average AMPA-EPSC (i) and NMDA-EPSC (j) amplitudes recorded from WT and Nptx2 cKO mice. WT, n = 16 neurons from 3 mice; Nptx2 cKO, n = 17 neurons from 5 mice. k Representative confocal images of GluA4 colocalizing with PV+ interneurons. Green: N-RAM engram cells; purple: PV+ interneurons; yellow: GluA4. Scale bars, 10 μm. l Quantification of GluA4 membrane expression on PV+ interneurons in WT and Nptx2 cKO mice. WT, n = 32 neurons from 5 mice; Nptx2 cKO, n = 37 neurons from 5 mice. m Diagram of AAV injection and experimental scheme to label N-RAM engram ensembles. n Diagram of photostimulation and whole-cell patch clamp recordings (left) and representative images of N-RAM engram cells and PV+ interneurons (right). Green: N-RAM engram cells, EGFP; purple: PV+ interneurons, mCherry; blue: DAPI. Scale bar, 20 μm. o, q Representative traces of opto-evoked PPR (o) and oIPSC (q) recorded from neurons transfected with Scramble or Nptx2 shRNA. p, r Quantification of PPR (p) and oIPSC (r) amplitudes recorded from neurons transfected with Scramble or Nptx2 shRNA. For PPR recording, Scramble, n = 21 from 4 mice; Nptx2 shRNA, n = 22 from 4 mice. For oIPSC recording, Scramble, n = 25 from 4 mice; Nptx2 shRNA, n = 24 from 4 mice. Data are presented as mean ± SEM; *P < 0.05, **P < 0.01, ***P < 0.001.