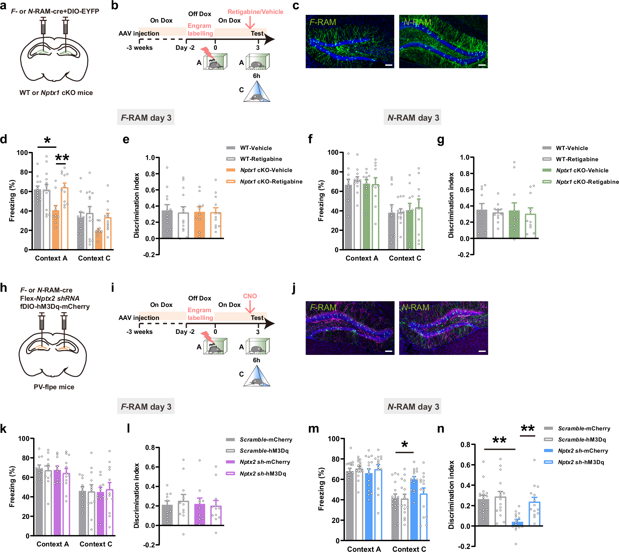
Fig. 5: The effects of activating Kv7.2 or DG PV+ interneurons on memory deficits induced by Nptx depletion in DG engram ensembles.

a, h Diagram of AAV injection. b, i Experimental scheme of memory retrieval test. c Representative images of F- and N-RAM engram cells in DG. Green: F-RAM and N-RAM ensembles, EYFP; blue: DAPI. Scale bars, 100 μm. d, e Freezing percentage (d) and discrimination index (e) of WT-Vehicle, WT-Retigabine, Nptx1 cKO-Vehicle and Nptx1 cKO-Retigabine mice (F-RAM). WT-Vehicle, n = 12 mice; WT-Retigabine, n = 13 mice; Nptx1 cKO-Vehicle, n = 10 mice; Nptx1 cKO-Retigabine, n = 12 mice. f, g Freezing percentage (f) and discrimination index (g) of WT-Vehicle, WT-Retigabine, Nptx1 cKO-Vehicle and Nptx1 cKO-Retigabine mice (N-RAM). WT-Vehicle, n = 10 mice; WT-Retigabine, n = 11 mice; Nptx1 cKO-Vehicle, n = 11 mice; Nptx1 cKO-Retigabine, n = 10 mice. j Representative images of F- and N-RAM engram cells in DG. Green: F-RAM and N-RAM ensembles, EGFP; purple: PV+ interneurons, mCherry; blue: DAPI. Scale bars, 100 μm. k, l Freezing percentage (k) and discrimination index (l) of Scramble-mCherry, Scramble-hM3Dq, Nptx2 sh-mCherry and Nptx2 sh-hM3Dq groups (F-RAM). Scramble-mcherry, n = 10 mice; Scramble-hM3Dq, n = 11 mice; Nptx2 sh-mcherry, n = 10 mice; Nptx2 sh-hM3Dq, n = 12 mice. m, n Freezing percentage (m) and discrimination index (n) of Scramble-mCherry, Scramble-hM3Dq, Nptx2 sh-mCherry and Nptx2 sh-hM3Dq groups (N-RAM). Scramble-mcherry, n = 16 mice; Scramble-hM3Dq, n = 15 mice; Nptx2 sh-mcherry, n = 15 mice; Nptx2 sh-hM3Dq, n = 14 mice. Data are presented as mean ± SEM; *P < 0.05, **P < 0.01.